|
Stud.IP
2.3 Revision 48548
|
Namespaces | |
| namespace | news |
Functions | |
| process_news_commands (&$cmd_data) | |
| commentbox ($num, $authorname, $authoruname, $date, $dellink, $content) | |
| delete_comment ($comment_id) | |
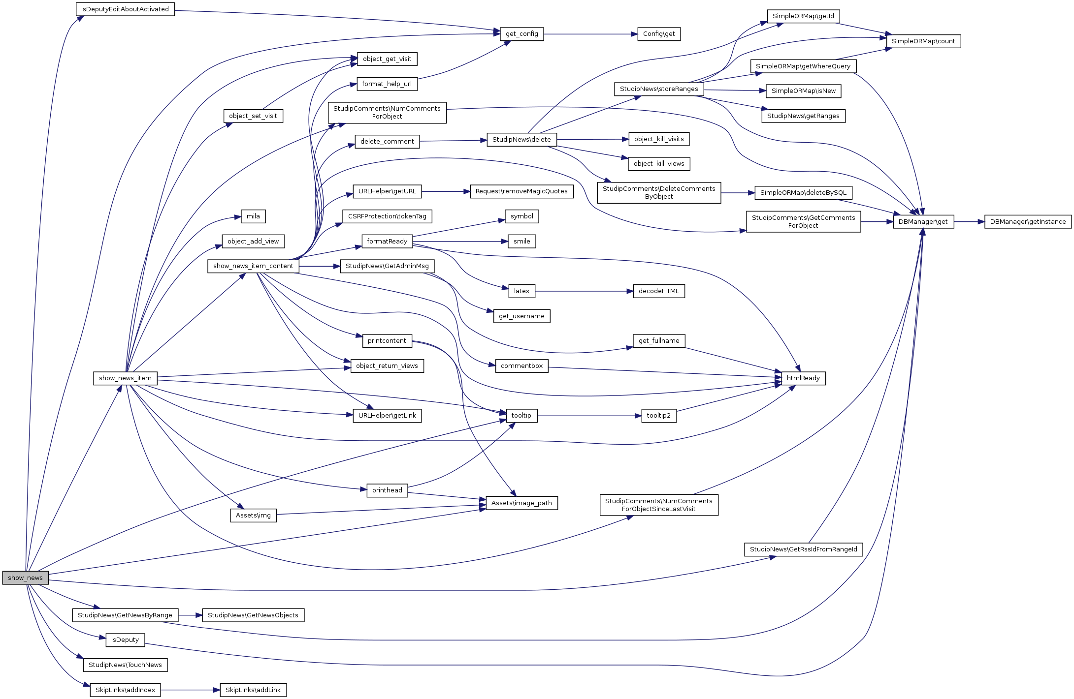
| show_news ($range_id, $show_admin=FALSE, $limit="", $open, $width="100%", $last_visited=0, $cmd_data) | |
| show_rss_news ($range_id, $type) | |
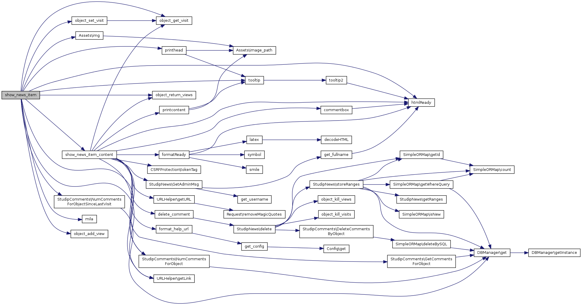
| show_news_item ($news_item, $cmd_data, $show_admin, $admin_link) | |
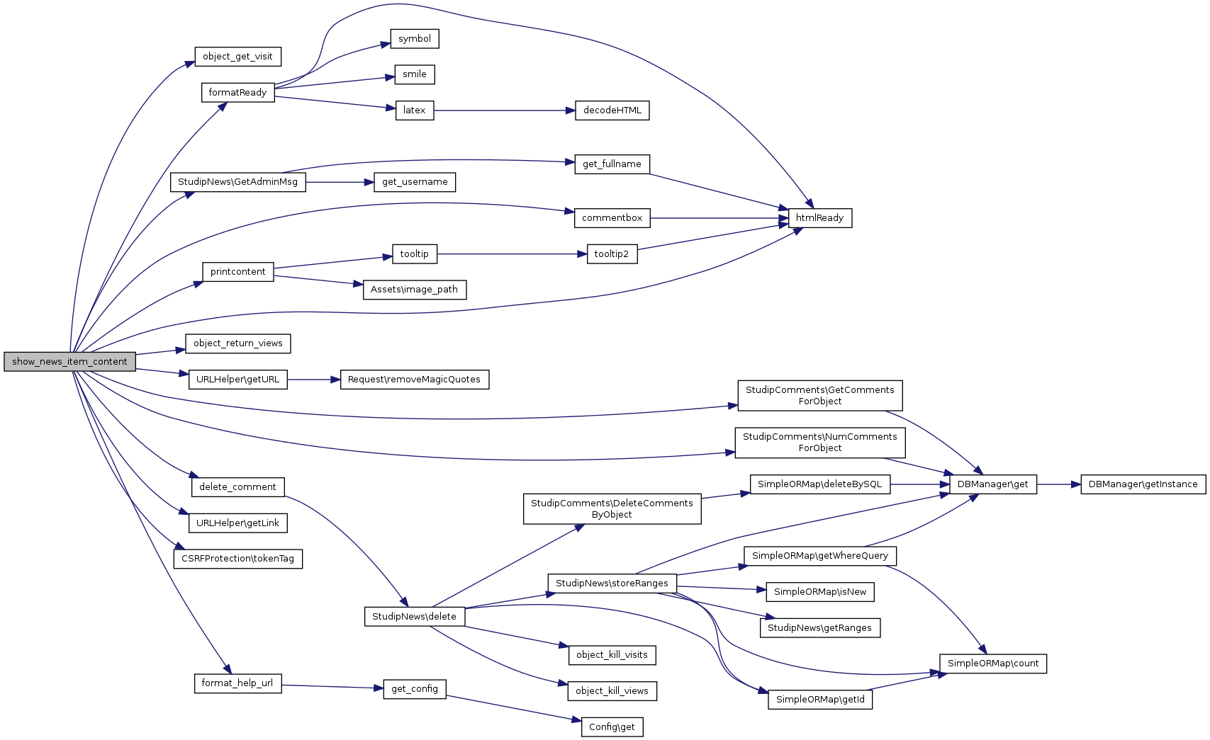
| show_news_item_content ($news_item, $cmd_data, $show_admin, $admin_link) | |
| commentbox | ( | $num, | |
| $authorname, | |||
| $authoruname, | |||
| $date, | |||
| $dellink, | |||
| $content | |||
| ) |
| unknown_type | $num | |
| unknown_type | $authorname | |
| unknown_type | $authoruname | |
| unknown_type | $date | |
| unknown_type | $dellink | |
| unknown_type | $content |


| delete_comment | ( | $comment_id | ) |
| unknown_type | $comment_id |


| process_news_commands | ( | & | $cmd_data | ) |
| unknown_type | $cmd_data |
| show_news | ( | $range_id, | |
$show_admin = FALSE, |
|||
$limit = "", |
|||
| $open, | |||
$width = "100%", |
|||
$last_visited = 0, |
|||
| $cmd_data | |||
| ) |
| unknown_type | $range_id | |
| unknown_type | $show_admin | |
| unknown_type | $limit | |
| unknown_type | $open | |
| unknown_type | $width | |
| unknown_type | $last_visited | |
| unknown_type | $cmd_data |

| show_news_item | ( | $news_item, | |
| $cmd_data, | |||
| $show_admin, | |||
| $admin_link | |||
| ) |
| unknown_type | $news_item | |
| unknown_type | $cmd_data | |
| unknown_type | $show_admin | |
| unknown_type | $admin_link |


| show_news_item_content | ( | $news_item, | |
| $cmd_data, | |||
| $show_admin, | |||
| $admin_link | |||
| ) |
| unknown_type | $news_item | |
| unknown_type | $cmd_data | |
| unknown_type | $show_admin | |
| unknown_type | $admin_link |


| show_rss_news | ( | $range_id, | |
| $type | |||
| ) |
| unknown_type | $range_id | |
| unknown_type | $type |
