|
Stud.IP
2.3 Revision 48548
|

Public Member Functions | |
| EditResourceData ($resource_id) | |
| setUsedView ($value) | |
| selectCategories ($select_rooms=TRUE) | |
| selectProperties () | |
| selectFacultys ($only_fak=TRUE) | |
| selectInstitutes ($fak_id) | |
| selectPerms () | |
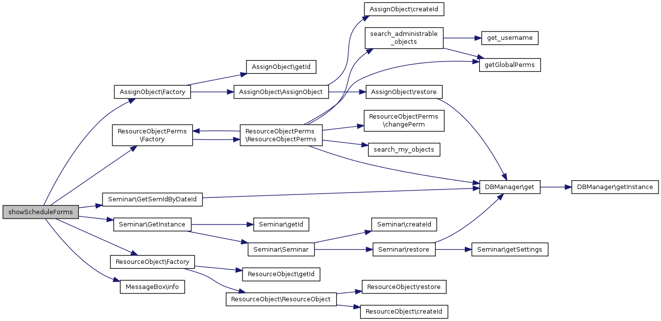
| showScheduleForms ($assign_id='') | |
| showPropertiesForms () | |
| showPermsForms () | |
Data Fields | |
| $resObject | |
| $used_view | |
| EditResourceData | ( | $resource_id | ) |

| selectCategories | ( | $select_rooms = TRUE | ) |
| selectFacultys | ( | $only_fak = TRUE | ) |
| selectInstitutes | ( | $fak_id | ) |
| selectPerms | ( | ) |

| selectProperties | ( | ) |
| setUsedView | ( | $value | ) |
| showPermsForms | ( | ) |

| showPropertiesForms | ( | ) |

| showScheduleForms | ( | $assign_id = '' | ) |

| $resObject |
| $used_view |