Stud.IP  2.4 Revision 48548
 All Data Structures Namespaces Files Functions Variables Groups Pages
Semester Class Reference
Inheritance diagram for Semester:
Inheritance graph
Collaboration diagram for Semester:
Collaboration graph

Public Member Functions

 __construct ($id=null)
 getSemWeekNumber ($timestamp)
- Public Member Functions inherited from SimpleORMap
 __clone ()
 getRelationOptions ($relation)
 getTableMetadata ()
 hasAutoIncrementColumn ()
 setId ($id)
 getId ()
 getNewId ()
 toArray ($only_these_fields=null)
 toArrayRecursive ($depth=1, $only_these_fields=null)
 getValue ($field)
 getRelationValue ($relation, $field)
 setValue ($field, $value)
 __get ($field)
 __set ($field, $value)
 __isset ($field)
 offsetExists ($offset)
 offsetGet ($offset)
 offsetSet ($offset, $value)
 offsetUnset ($offset)
 getIterator ()
 count ()
 isField ($field)
 isAdditionalField ($field)
 isAliasField ($field)
 setData ($data, $reset=false)
 haveData ()
 isNew ()
 isDeleted ()
 setNew ($is_new)
 getWhereQuery ()
 restore ()
 store ()
 triggerChdate ()
 delete ()
 isDirty ()
 isFieldDirty ($field)
 revertValue ($field)
 initRelation ($relation)
 resetRelation ($relation)

Static Public Member Functions

static find ($id)
static findByTimestamp ($timestamp)
static findNext ($timestamp=null)
static findCurrent ()
static getAll ($force_reload=false)
static countContinuousSeminars ($id)
static countDurationSeminars ($id)
static countAbsolutSeminars ($id)
static getAbsolutAndDurationSeminars ($id)
- Static Public Member Functions inherited from SimpleORMap
static expireTableScheme ()
static exists ($id)
static countBySql ($where=1, $params=array())
static create ($data)
static import ($data)
static findBySQL ($where, $params=array())
static findThru ($foreign_key_value, $options)
static findEachBySQL ($callable, $where, $params=array())
static findMany ($pks=array(), $order= '')
static findEachMany ($callable, $pks=array(), $order= '')
static deleteBySQL ($where, $params=array())
static toObject ($id_or_object)
static __callStatic ($name, $arguments)

Additional Inherited Members

- Protected Member Functions inherited from SimpleORMap
 parseRelationOptions ($type, $name, $options)
 getTableScheme ()
 storeRelations ()
 deleteRelations ()
 initializeContent ()
 applyCallbacks ($type)
 registerCallback ($types, $cb)
 unregisterCallback ($types, $cb)
 cbAutoIncrementColumn ($type)
 cbAutoKeyCreation ()
- Static Protected Member Functions inherited from SimpleORMap
static tableScheme ($db_table)
- Protected Attributes inherited from SimpleORMap
 $content = array()
 $content_db = array()
 $is_new = true
 $db_table = ''
 $db_fields = null
 $pk = null
 $default_values = array()
 $alias_fields = array()
 $additional_fields = array()
 $relations = array()
 $has_many = array()
 $has_one = array()
 $belongs_to = array()
 $has_and_belongs_to_many = array()
 $registered_callbacks
 $known_slots = array()
 $reserved_slots = array('value','newid','iterator','tablemetadata', 'relationvalue','wherequery','relationoptions','data','new','id')
- Static Protected Attributes inherited from SimpleORMap
static $schemes

Constructor & Destructor Documentation

__construct (   $id = null)
Parameters
string$idprimary key of table

Reimplemented from SimpleORMap.

Member Function Documentation

static countAbsolutSeminars (   $id)
static

Returns the number of absolute seminars in a semester

Parameters
md5$idof the semester return int count of seminars

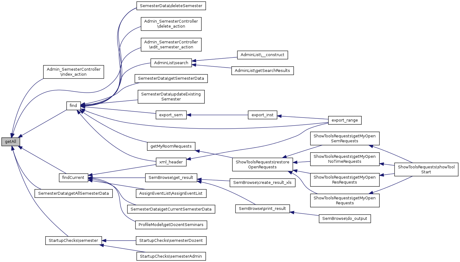
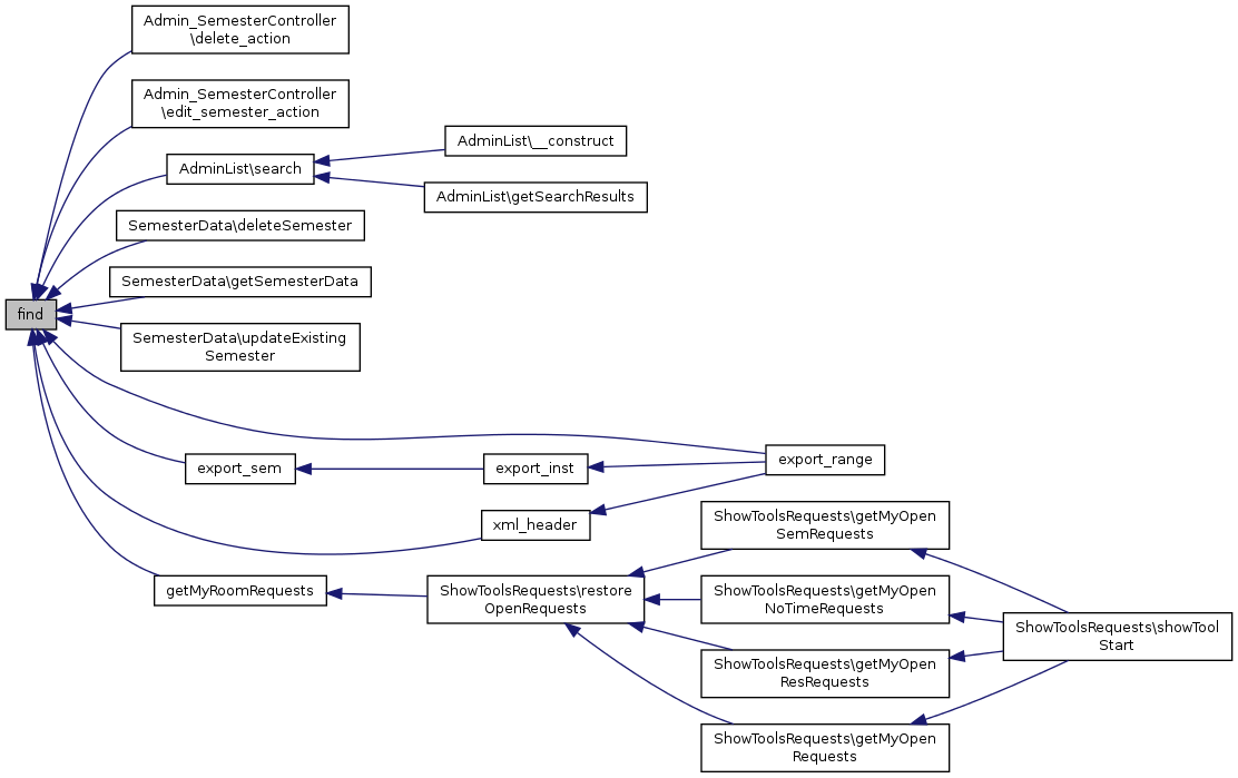
Here is the call graph for this function:

Here is the caller graph for this function:

static countContinuousSeminars (   $id)
static

Return the number of continuous seminars in a semester

Parameters
md5$idof the semester
Returns
int count of seminars

Here is the call graph for this function:

static countDurationSeminars (   $id)
static

This method was adopted from the old version.

Parameters
md5$idof the semester
Returns
int count of seminars

Here is the call graph for this function:

Here is the caller graph for this function:

static find (   $id)
static

returns semester object for given id or null

Parameters
string$id
Returns
NULL|Semester

Reimplemented from SimpleORMap.

Here is the call graph for this function:

Here is the caller graph for this function:

static findByTimestamp (   $timestamp)
static

returns Semester for given timestamp

Parameters
integer$timestamp
Returns
null|Semester

Here is the caller graph for this function:

static findCurrent ( )
static

returns current Semester

Here is the call graph for this function:

Here is the caller graph for this function:

static findNext (   $timestamp = null)
static

returns following Semester for given timestamp

Parameters
integer$timestamp
Returns
null|Semester

Here is the call graph for this function:

Here is the caller graph for this function:

static getAbsolutAndDurationSeminars (   $id)
static

This method was adopted from the old version.

Parameters
md5$idof the semester return int count of seminars

Here is the call graph for this function:

static getAll (   $force_reload = false)
static

returns array of all existing semester objects orderd by begin

Parameters
boolean$force_reload
Returns
array

Here is the caller graph for this function:

getSemWeekNumber (   $timestamp)

returns "Semesterwoche" for a given timestamp

Parameters
integer$timestamp
Returns
number|boolean

The documentation for this class was generated from the following file: