|
Stud.IP
2.4 Revision 48548
|

Public Member Functions | |
| __toString () | |
Static Public Member Functions | |
| static | exception ($message, $details=array(), $close_details=false) |
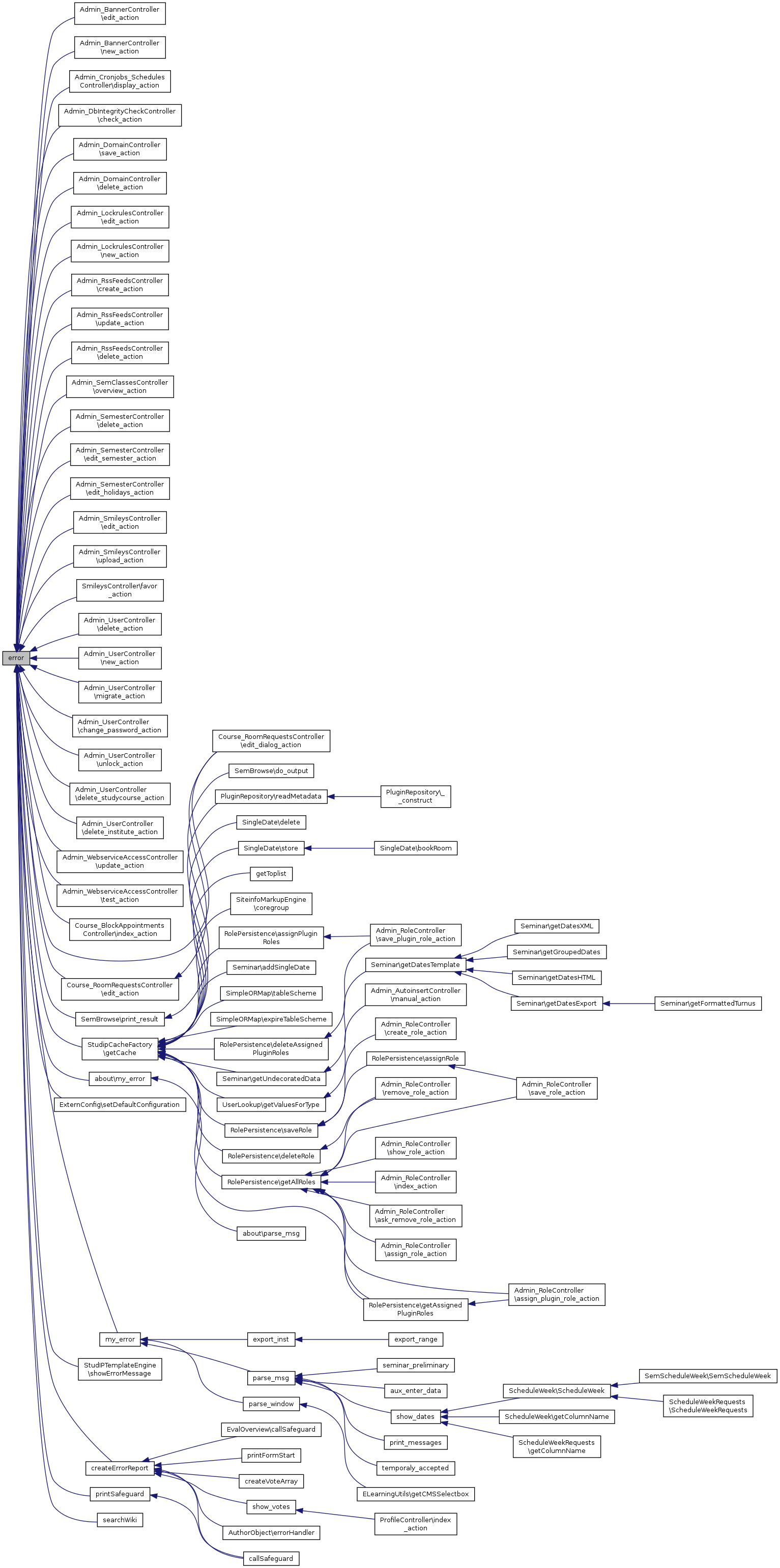
| static | error ($message, $details=array(), $close_details=false) |
| static | success ($message, $details=array(), $close_details=false) |
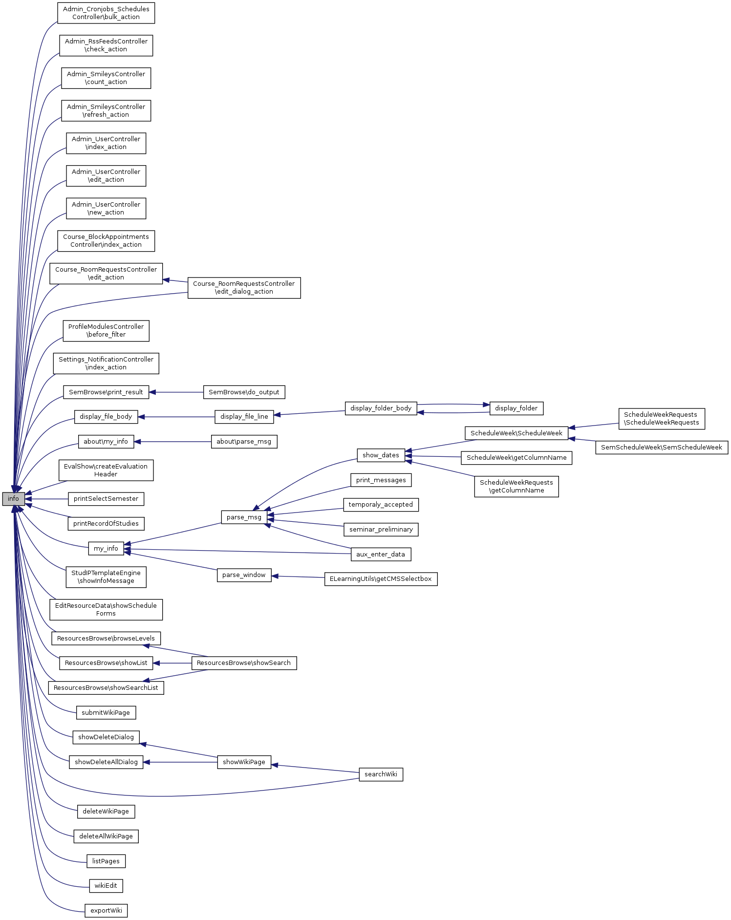
| static | info ($message, $details=array(), $close_details=false) |
Data Fields | |
| $message | |
| $details | |
| $close_details | |
Protected Member Functions | |
| __construct ($class, $message, $details=array(), $close_details=false) | |
Protected Attributes | |
| $class | |
class MessageBox
usage:
echo MessageBox::error('Nachricht', array('optional details'));
use the optional parameter $close_details for displaying the message box with closed details
echo MessageBox::success('Nachricht', array('optional details'), true);
|
protected |
Initializes a new MessageBox object of the given class.
| string | $class | the type of this message |
| string | $message | |
| array() | $details (optional) | |
| boolean | $close_details | (optional) |
| __toString | ( | ) |
This method renders a MessageBox object to a string.
|
static |
This function returns an error message box. Use it for validation errors, problems and other wrong user input.
| string | $message | |
| array() | $details (optional) | |
| boolean | $close_details | (optional) |

|
static |
This function returns an exception message box. Use it only for system errors or security related problems.
| string | $message | |
| array() | $details | |
| boolean | $close_details |
|
static |
This function returns an info message box. Use it to report neutral informations.
| string | $message | |
| array() | $details (optional) | |
| boolean | $close_details | (optional) |

|
static |
This function returns a success message box. Use it for confirmation of user interaction.
| string | $message | |
| array() | $details (optional) | |
| boolean | $close_details | (optional) |

|
protected |
type and contents of the message box
| $close_details |