Stud.IP  2.4 Revision 48548
 All Data Structures Namespaces Files Functions Variables Groups Pages
UserDomain Class Reference
Collaboration diagram for UserDomain:
Collaboration graph

Public Member Functions

 __construct ($id, $name=NULL)
 __toString ()
 getID ()
 getName ()
 setName ($name)
 store ()
 delete ()
 addUser ($user_id)
 removeUser ($user_id)
 getUsers ()
 addSeminar ($seminar_id)
 removeSeminar ($seminar_id)
 getSeminars ()

Static Public Member Functions

static getUserDomains ()
static getUserDomainsForUser ($user_id)
static removeUserDomainsForUser ($user_id)
static getUserDomainsForSeminar ($seminar_id)
static removeUserDomainsForSeminar ($seminar_id)

Detailed Description

Simple class representing a user domain in Stud.IP.

Constructor & Destructor Documentation

__construct (   $id,
  $name = NULL 
)

Initialize a new UserDomain instance.

Here is the call graph for this function:

Member Function Documentation

__toString ( )

Get a string representation of this user domain.

addSeminar (   $seminar_id)

Add a seminar to this user domain.

Here is the call graph for this function:

addUser (   $user_id)

Add a user to this user domain.

Here is the call graph for this function:

delete ( )

Delete this user domain from the database.

Here is the call graph for this function:

getID ( )

Get the ID of this user domain.

getName ( )

Get the display name of this user domain.

getSeminars ( )

Get an array of all seminars in this user domain. Returns an array of seminar IDs.

Here is the call graph for this function:

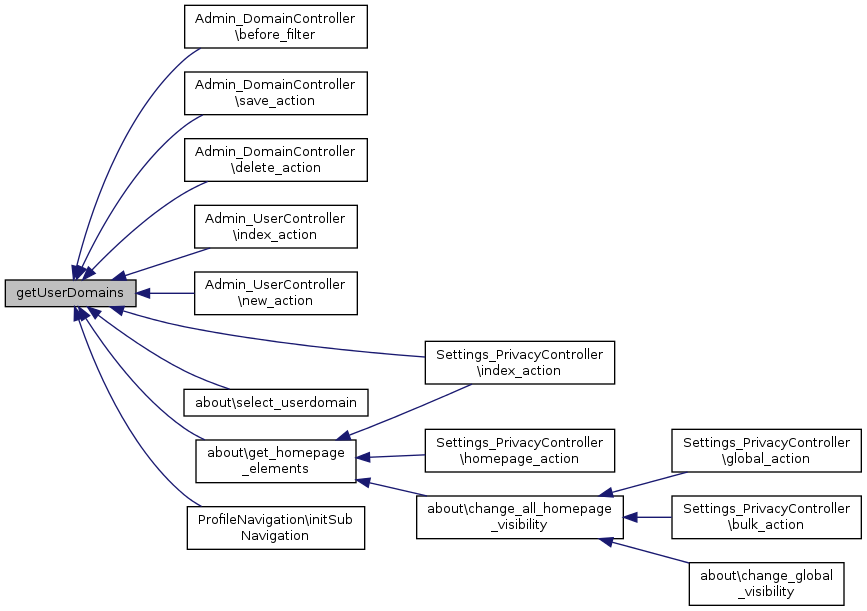
static getUserDomains ( )
static

Get an array of all defined user domains. Returns an array of UserDomain objects.

Here is the call graph for this function:

Here is the caller graph for this function:

static getUserDomainsForSeminar (   $seminar_id)
static

Get an array of all user domains for a specific seminar. Returns an array of UserDomain objects.

Here is the call graph for this function:

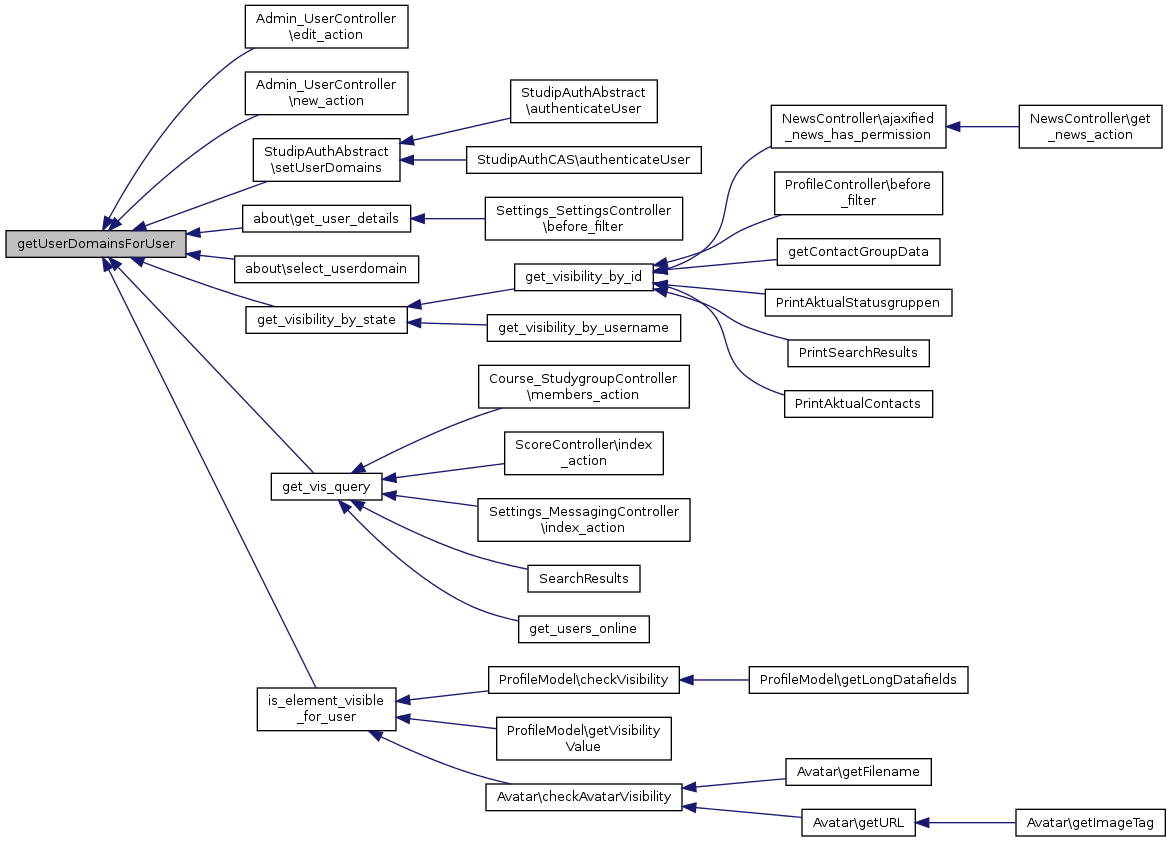
static getUserDomainsForUser (   $user_id)
static

Get an array of all user domains for a specific user. Returns an array of UserDomain objects.

Here is the call graph for this function:

Here is the caller graph for this function:

getUsers ( )

Get an array of all users in this user domain. Returns an array of user IDs.

Here is the call graph for this function:

removeSeminar (   $seminar_id)

Remove a seminar from this user domain.

Here is the call graph for this function:

removeUser (   $user_id)

Remove a user from this user domain.

Here is the call graph for this function:

static removeUserDomainsForSeminar (   $seminar_id)
static

Remove all user domains for a specific seminar.

Here is the call graph for this function:

Here is the caller graph for this function:

static removeUserDomainsForUser (   $user_id)
static

Remove all user domains for a specific user.

Here is the call graph for this function:

setName (   $name)

Set the display name of this user domain.

store ( )

Store changes to the user domain to the database. This currently only saves the display name.

Here is the call graph for this function:


The documentation for this class was generated from the following file: