|
Stud.IP
2.4 Revision 48548
|

Public Member Functions | |
| get_title ($seminar_id) | |
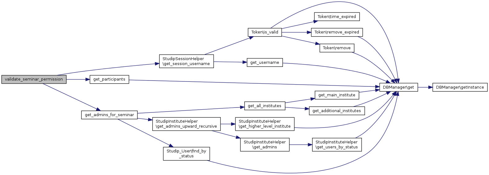
| validate_seminar_permission ($ticket, $seminar_id, $permission) | |
| get_user_status ($username, $seminar_id) | |
| get_participants ($seminar_id, $status= 'all') | |
| get_main_institute ($seminar_id) | |
| get_additional_institutes ($seminar_id) | |
| get_all_institutes ($seminar_id) | |
| get_admins_for_seminar ($seminar_id) | |
| get_seminar_groups ($seminar_id) | |
| get_seminar_group_members ($seminar_id, $group_name) | |
| get_additional_institutes | ( | $seminar_id | ) |


| get_admins_for_seminar | ( | $seminar_id | ) |


| get_all_institutes | ( | $seminar_id | ) |


| get_main_institute | ( | $seminar_id | ) |


| get_participants | ( | $seminar_id, | |
$status = 'all' |
|||
| ) |


| get_seminar_group_members | ( | $seminar_id, | |
| $group_name | |||
| ) |


| get_seminar_groups | ( | $seminar_id | ) |


| get_title | ( | $seminar_id | ) |
| get_user_status | ( | $username, | |
| $seminar_id | |||
| ) |


| validate_seminar_permission | ( | $ticket, | |
| $seminar_id, | |||
| $permission | |||
| ) |
