Stud.IP  2.4 Revision 48548
 All Data Structures Namespaces Files Functions Variables Groups Pages
PluginEngine Class Reference
Collaboration diagram for PluginEngine:
Collaboration graph

Static Public Member Functions

static getCurrentPluginId ()
static routeRequest ($dispatch_to)
static loadPlugins ()
static getPlugin ($class)
static getPlugins ($type, $context=NULL)
static sendMessage ($type, $method)
static sendMessageWithContext ($type, $context, $method)
static getURL ($plugin, $params=array(), $cmd= 'show')
static getLink ($plugin, $params=array(), $cmd= 'show')
static getLinkToAdministrationPlugin ($params=array(), $cmd= 'show')
static saveToSession ($plugin, $key, $value)
static getValueFromSession ($plugin, $key)

Member Function Documentation

static getCurrentPluginId ( )
static
Deprecated:
Returns
int returns the current plugin's ID

Here is the call graph for this function:

Here is the caller graph for this function:

static getLink (   $plugin,
  $params = array(),
  $cmd = 'show' 
)
static

Generates a link (entity encoded URL) which can be shown in user interfaces

Parameters
$plugin- the plugin to which should be linked
$params- an array with name value pairs
$cmd- command to execute by clicking the link
Returns
a link to the current plugin with the additional $params

Here is the call graph for this function:

Here is the caller graph for this function:

static getLinkToAdministrationPlugin (   $params = array(),
  $cmd = 'show' 
)
static

Generates a link to the plugin administration which can be shown in user interfaces

Deprecated:
Parameters
arrayan optional array with name value pairs
stringan optional command defaulting to 'show'
Returns
string a link to the administration plugin with the additional $params

Here is the call graph for this function:

static getPlugin (   $class)
static

Get instance of the plugin specified by plugin class name.

Parameters
$classclass name of plugin

Here is the call graph for this function:

Here is the caller graph for this function:

static getPlugins (   $type,
  $context = NULL 
)
static

Get instances of all plugins of the specified type. A type of NULL returns all enabled plugins. The optional context parameter can be used to get only plugins that are activated in the given context.

Parameters
$typeplugin type or NULL (all types)
$contextcontext range id (optional)

Here is the call graph for this function:

Here is the caller graph for this function:

static getURL (   $plugin,
  $params = array(),
  $cmd = 'show' 
)
static

Generates a URL which can be shown in user interfaces

Parameters
$plugin- the plugin to which should be linked
$params- an array with name value pairs
$cmd- command to execute by clicking the link
Returns
a link to the current plugin with the additional $params

Here is the caller graph for this function:

static getValueFromSession (   $plugin,
  $key 
)
static

Retrieves the value to key from the global plugin session

Deprecated:
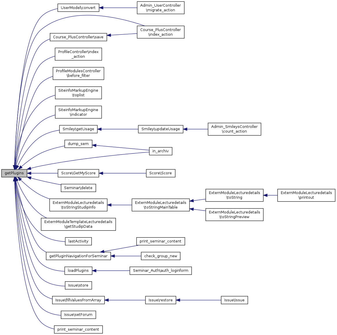
static loadPlugins ( )
static

Load the default set of plugins. This currently loads plugins of type Homepage, Standard (if a course is selected), Administration (if user has admin status) and System. The exact type of plugins loaded here may change in the future.

Here is the call graph for this function:

Here is the caller graph for this function:

static routeRequest (   $dispatch_to)
static

This function maps an incoming request to a tuple (pluginclassname, unconsumed rest).

Returns
array the above mentioned tuple

Here is the caller graph for this function:

static saveToSession (   $plugin,
  $key,
  $value 
)
static

Saves a value to the global session

Deprecated:
Parameters
StudIPPlugin$plugin- the plugin for which the value should be saved
string$key- a key for the value. has to be unique for the calling plugin
string$value- the value, which should be saved into the session
static sendMessage (   $type,
  $method 
)
static

Sends a message to all activated plugins of a type and returns an array of the return values.

Parameters
typeplugin type or NULL (all types)
stringthe method name that should be send to all plugins
mixeda variable number of arguments
Returns
array an array containing the return values
static sendMessageWithContext (   $type,
  $context,
  $method 
)
static

Sends a message to all activated plugins of a type enabled in a context and returns an array of the return values.

Parameters
typeplugin type or NULL (all types)
contextcontext range id (may be NULL)
stringthe method name that should be send to all plugins
mixeda variable number of arguments
Returns
array an array containing the return values

The documentation for this class was generated from the following file: