Stud.IP  2.4 Revision 48548
 All Data Structures Namespaces Files Functions Variables Groups Pages
ProfileModel Class Reference
Collaboration diagram for ProfileModel:
Collaboration graph

Public Member Functions

 __construct ($current_user, $user)
 getHomepageVisibilities ()
 checkVisibility ($param)
 getVisibilityValue ($param, $visibility= '')
 getSpecificVisibilityValue ($param)
 getDozentSeminars ()
 getInstitutInformations ()
 getDatafields ()
 getLongDatafields ()
 getShortDatafields ()
 prettyViewPermString ($viewPerms)
 getKingsInformations ()

Protected Attributes

 $perm
 $current_user
 $user
 $visibilities

Constructor & Destructor Documentation

__construct (   $current_user,
  $user 
)

Get informations on depending selected user

Parameters
String$current_user
String$user

Here is the call graph for this function:

Member Function Documentation

checkVisibility (   $param)

Checks the visibility value

Returns
boolean

Here is the call graph for this function:

Here is the caller graph for this function:

getDatafields ( )

Collect user datafield informations

Returns
array

Here is the call graph for this function:

Here is the caller graph for this function:

getDozentSeminars ( )

Creates an array with all seminars

DbView

Returns
array

Here is the call graph for this function:

getHomepageVisibilities ( )

Get the homepagevisibilities

Returns
array

Here is the call graph for this function:

Here is the caller graph for this function:

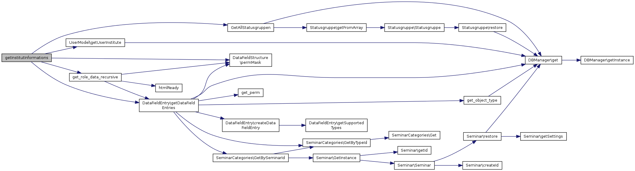
getInstitutInformations ( )

Here is the call graph for this function:

getKingsInformations ( )

Get the decorated StudIP-Kings information

Returns
String

Here is the call graph for this function:

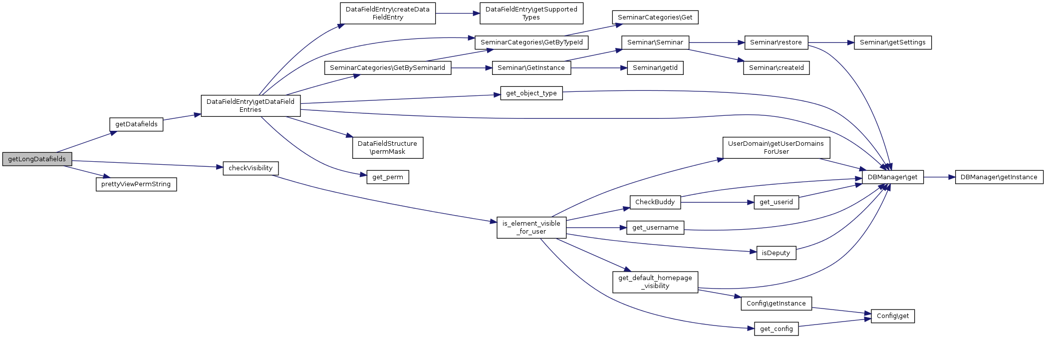
getLongDatafields ( )

Filter long datafiels from the datafields

Returns
array

Here is the call graph for this function:

getShortDatafields ( )

Filter short datafiels from the datafields

Returns
array

Here is the call graph for this function:

getSpecificVisibilityValue (   $param)

Returns a specific value of the visibilies

Parameters
String$param
Returns
String
getVisibilityValue (   $param,
  $visibility = '' 
)

Returns the visibility value

Returns
String

Here is the call graph for this function:

prettyViewPermString (   $viewPerms)

Generates a full status description depending on the the perms

Parameters
String$viewPerms
Returns
string

Here is the caller graph for this function:

Field Documentation

$current_user
protected
$perm
protected
$user
protected
$visibilities
protected

The documentation for this class was generated from the following file: