Stud.IP  2.4 Revision 48548
 All Data Structures Namespaces Files Functions Variables Groups Pages
ShowList Class Reference
Inheritance diagram for ShowList:
Inheritance graph
Collaboration diagram for ShowList:
Collaboration graph

Public Member Functions

 ShowList ()
 setRecurseLevels ($levels)
 setAdminButtons ($value)
 setSimpleList ($value)
 setViewHiearchyLevels ($mode)
 showListObject ($resource_id, $admin_buttons=FALSE)
 showListObjects ($start_id='', $level=0, $result_count=0)
 showRangeList ($range_id)
 showSearchList ($search_array, $check_assigns=FALSE)
 getResourcesSearchRange ($resource_id)
- Public Member Functions inherited from ShowTreeRow
 ShowRow ($icon, $link, $titel, $zusatz, $level='', $lines='', $weitere, $new=FALSE, $open="close", $content=FALSE, $edit='', $breite="99%")

Data Fields

 $db
 $db2
 $recurse_levels
 $supress_hierachy_levels
 $admin_buttons

Member Function Documentation

getResourcesSearchRange (   $resource_id)

Here is the call graph for this function:

Here is the caller graph for this function:

setAdminButtons (   $value)
setRecurseLevels (   $levels)

Here is the caller graph for this function:

setSimpleList (   $value)
setViewHiearchyLevels (   $mode)
ShowList ( )
showListObject (   $resource_id,
  $admin_buttons = FALSE 
)

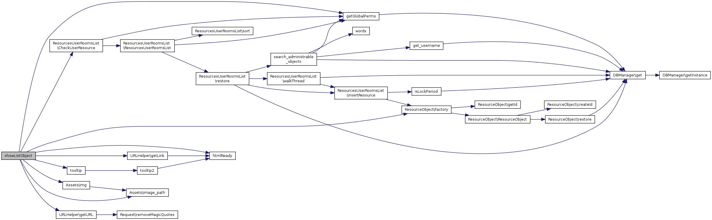
Here is the call graph for this function:

Here is the caller graph for this function:

showListObjects (   $start_id = '',
  $level = 0,
  $result_count = 0 
)

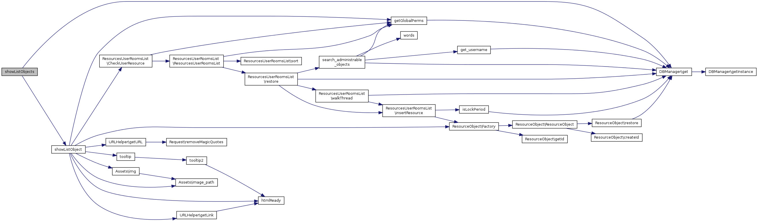
Here is the call graph for this function:

showRangeList (   $range_id)

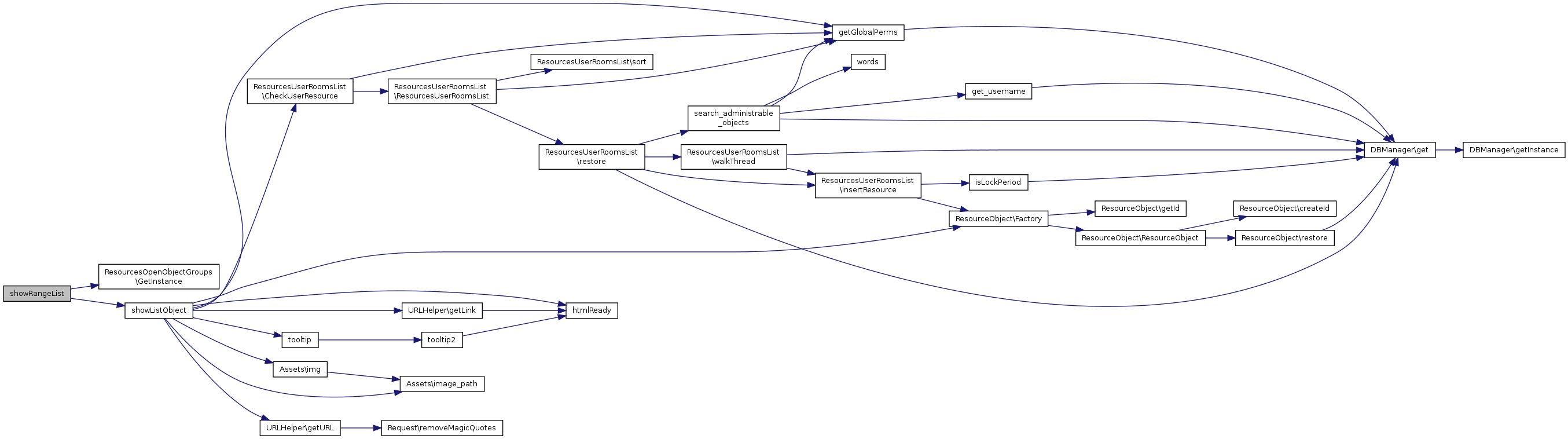
Here is the call graph for this function:

showSearchList (   $search_array,
  $check_assigns = FALSE 
)

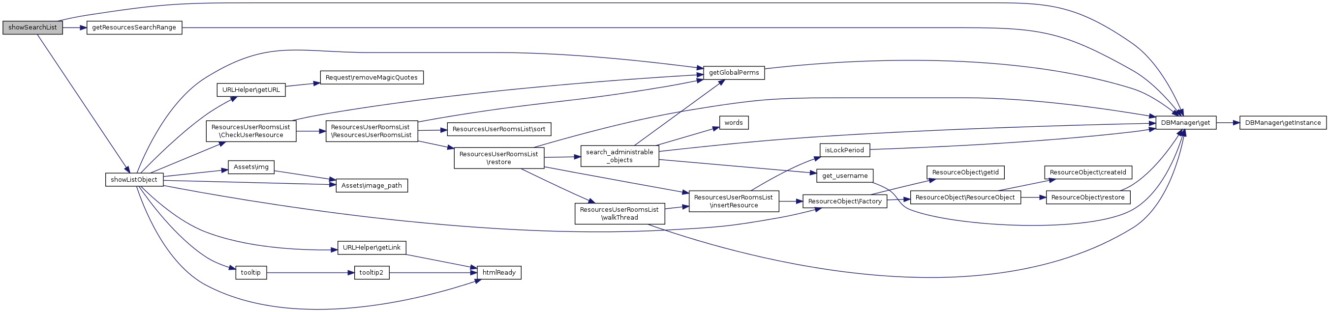
Here is the call graph for this function:

Field Documentation

$admin_buttons
$db
$db2
$recurse_levels
$supress_hierachy_levels

The documentation for this class was generated from the following file: