|
Stud.IP
2.4 Revision 48548
|


Public Member Functions | |
| UserManagement ($user_id=FALSE) | |
| getFromDatabase ($user_id) | |
| storeToDatabase () | |
| generate_password ($length) | |
| checkMail ($Email) | |
| createNewUser ($newuser) | |
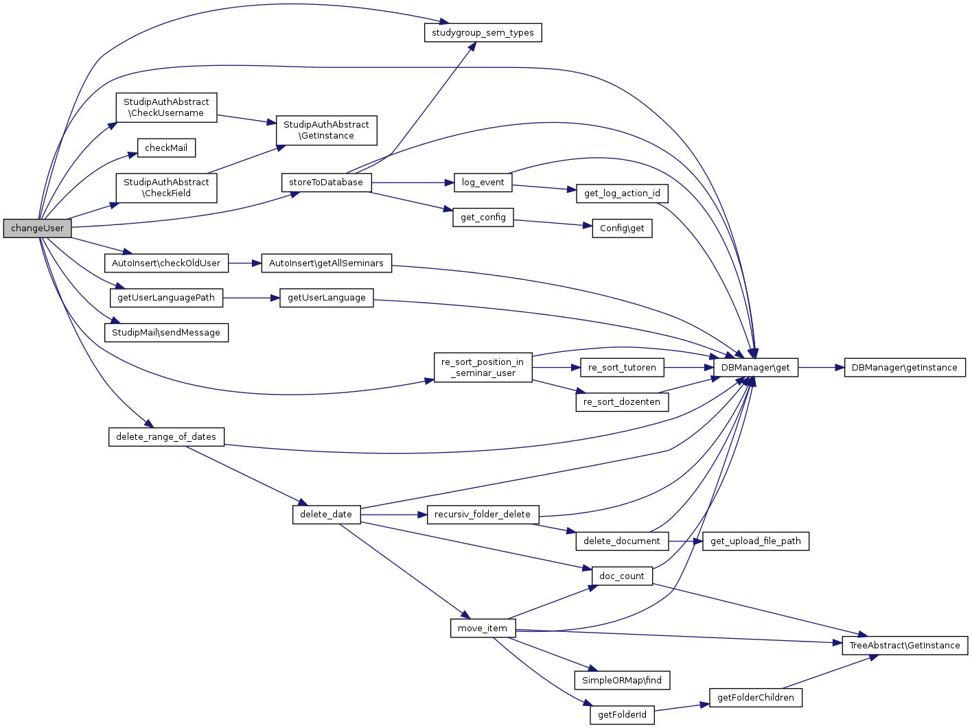
| changeUser ($newuser) | |
| setPassword () | |
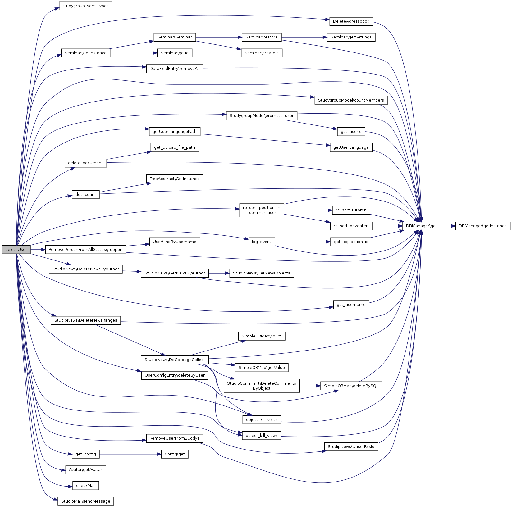
| deleteUser ($delete_documents=true) | |
| re_sort_position_in_seminar_user () | |
| changePassword ($password) | |
Data Fields | |
| $user_data = array() | |
| $msg = "" | |
| $db | |
| $db2 | |
| $validator | |
| $hash_secret = "jdfiuwenxclka" | |
Enter description here...
| changePassword | ( | $password | ) |
Change an existing user password
| string | $password |

| changeUser | ( | $newuser | ) |
Change an existing studip user according to the given parameters
public
| array | structure: array('string table_name.field_name'=>'string value') |

| checkMail | ( | ) |
Check if Email-Adress is valid and reachable
private
| string | Email-Adress to check |

| createNewUser | ( | $newuser | ) |
Create a new studip user with the given parameters
public
| array | structure: array('string table_name.field_name'=>'string value') |

| deleteUser | ( | $delete_documents = true | ) |
Delete an existing user from the database and tidy up
public
| bool | delete all documents belonging to the user |

| generate_password | ( | $length | ) |
generate a secure password of $length characters [a-z0-9]
private
| integer | $length | number of characters |

| getFromDatabase | ( | $user_id | ) |
load user data from database into internal array
private
| string | $user_id | the user which should be retrieved |


| re_sort_position_in_seminar_user | ( | ) |


| setPassword | ( | ) |
Create a new password and mail it to the user
public
Reimplemented in UserManagementRequestNewPassword.

| storeToDatabase | ( | ) |
store user data from internal array into database
private


| UserManagement | ( | $user_id = FALSE | ) |
Constructor
Pass nothing to create a new user, or the user_id from an existing user to change or delete public
| string | $user_id | the user which should be retrieved |


| $db |
| $db2 |
| $hash_secret = "jdfiuwenxclka" |
| $msg = "" |
| $user_data = array() |
| $validator |