| 
    Stud.IP
    2.4 Revision 48548
    
   | 
  
Namespaces | |
| namespace | vote | 
Functions | |
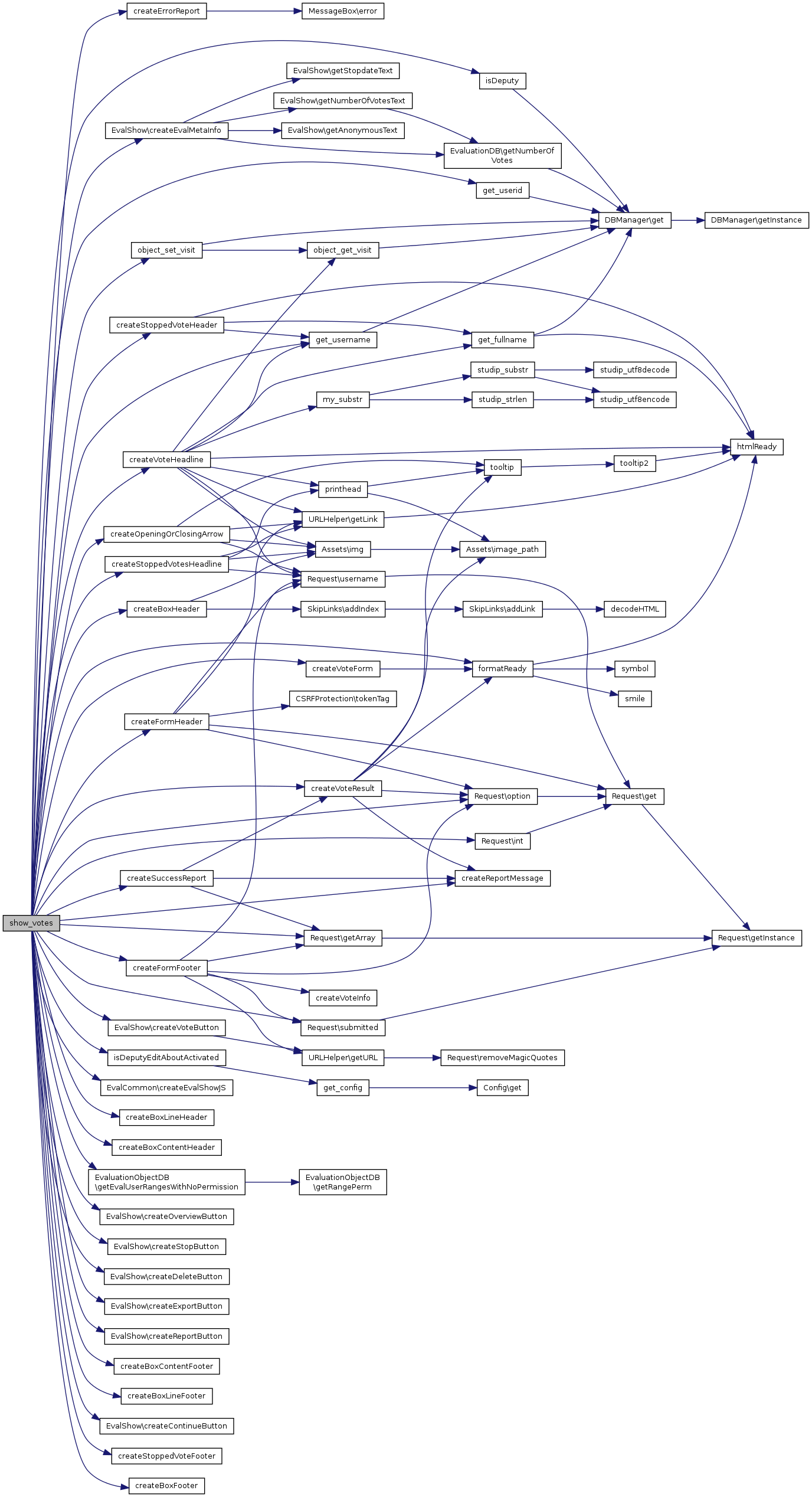
| show_votes ($rangeID, $userID, $perm, $isHomepage=NO) | |
| show_votes | ( | $rangeID, | |
| $userID, | |||
| $perm, | |||
$isHomepage = NO  | 
        |||
| ) | 
Starts waiting votes and shows active votes.
| $rangeID | string The unique range id | 
| $userID | string The unique user id | 
| $perm | string The perms of the user | 
| $isHomepage | string When the function is called on a homepage public | 

