| 
    Stud.IP
    2.4 Revision 48548
    
   | 
  
Namespaces | |
| namespace | studip_core | 
Functions | |
| getDeputies ($range_id, $name_format='full_rev') | |
| getDeputyBosses ($user_id, $name_format='full_rev') | |
| addDeputy ($user_id, $range_id) | |
| deleteDeputy ($user_id, $range_id) | |
| deleteAllDeputies ($range_id) | |
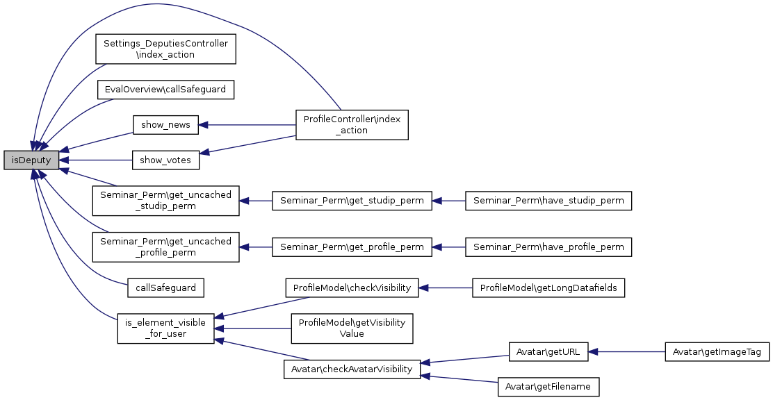
| isDeputy ($user_id, $range_id, $check_edit_about=false) | |
| setDeputyHomepageRights ($user_id, $range_id, $rights) | |
| getValidDeputyPerms ($min_perm_only=false) | |
| haveDeputyPerm ($user_id='') | |
| getMyDeputySeminarsQuery ($type, $sem_number_sql, $sem_number_end_sql, $add_fields, $add_query) | |
| isDefaultDeputyActivated () | |
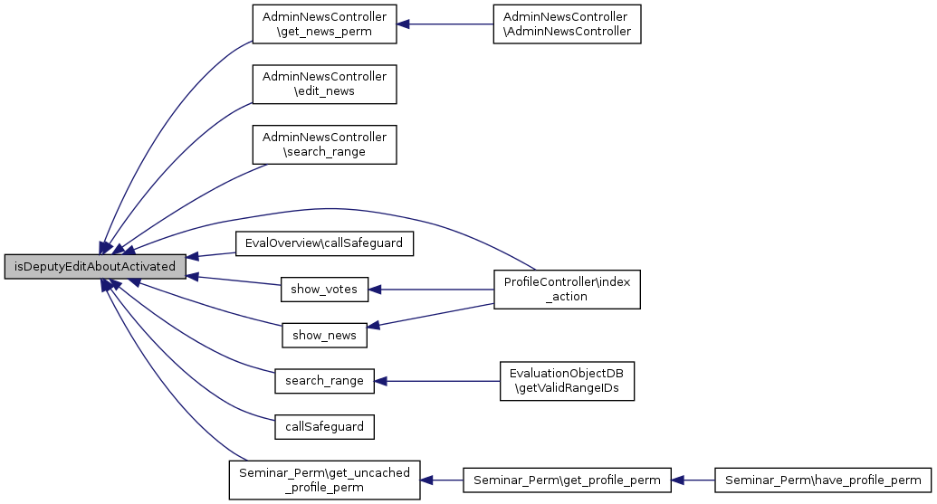
| isDeputyEditAboutActivated () | |
| addDeputy | ( | $user_id, | |
| $range_id | |||
| ) | 
Adds a person as deputy of a course or another person.
| string | $user_id | person to add as deputy | 
| string | $range_id | ID of a course or a person | 


| deleteAllDeputies | ( | $range_id | ) | 
Remove all deputies of the given course or person at once.
| string | $range_id | course or person ID | 


| deleteDeputy | ( | $user_id, | |
| $range_id | |||
| ) | 
Removes a person as deputy in the given context (course or person).
| mixed | $user_id | which person(s) to remove, can be a single ID or an array of IDs | 
| string | $range_id | where to remove as deputy (course or person ID) | 


| getDeputies | ( | $range_id, | |
$name_format = 'full_rev'  | 
        |||
| ) | 
Fetches all deputies of the given course or person.
| string | $range_id | ID of a course or person | 
| string | $name_format | defines which format the full name of a deputy should have | 


| getDeputyBosses | ( | $user_id, | |
$name_format = 'full_rev'  | 
        |||
| ) | 
Fetches all persons of which the given person is default deputy.
| string | $user_id | the user to check | 
| string | $name_format | what format should full name entries have? | 

| getMyDeputySeminarsQuery | ( | $type, | |
| $sem_number_sql, | |||
| $sem_number_end_sql, | |||
| $add_fields, | |||
| $add_query | |||
| ) | 
Database query for retrieving all courses where the current user is deputy in.
| string | $type | are we in the "My courses" list (='meine_seminare') or in grouping or notification view ('gruppe', 'notification') or outside Stud.IP in the notification cronjob (='notification_cli')? | 
| string | $sem_number_sql | SQL for specifying the semester for a course | 
| string | $sem_number_end_sql | SQL for specifying the last semester a course is in | 
| string | $add_fields | optionally necessary fields from database | 
| string | $add_query | additional joins | 

| getValidDeputyPerms | ( | $min_perm_only = false | ) | 
Shows which permission level a person must have in order to be available as deputy.
| boolean | $min_perm_only | whether to give only the minimum permission or a set of all valid permissions available for being deputy | 

| haveDeputyPerm | ( | $user_id = '' | ) | 
Checks whether the given user has the necessary permission in order to be deputy.
| string | $user_id | user ID to check | 

| isDefaultDeputyActivated | ( | ) | 
Checks if persons may be assigned as default deputy of other persons.


| isDeputy | ( | $user_id, | |
| $range_id, | |||
$check_edit_about = false  | 
        |||
| ) | 
Checks whether the given person is a deputy in the given context (course or person).
| string | $user_id | person ID to check | 
| string | $range_id | course or person ID | 
| boolean | $check_edit_about | check if the given person may edit the other person's profile | 


| isDeputyEditAboutActivated | ( | ) | 
Checks if default deputies may get the rights to edit their bosses profile page.


| setDeputyHomepageRights | ( | $user_id, | |
| $range_id, | |||
| $rights | |||
| ) | 
Set whether the given person my edit the bosses profile page.
| string | $user_id | person ID to grant or remove rights | 
| string | $range_id | which person's profile are we talking about? | 
| int | $rights | editing allowed? 0 or 1 | 

