|
Stud.IP
2.4 Revision 48548
|


Public Member Functions | |
| before_filter (&$action, &$args) | |
| index_action () | |
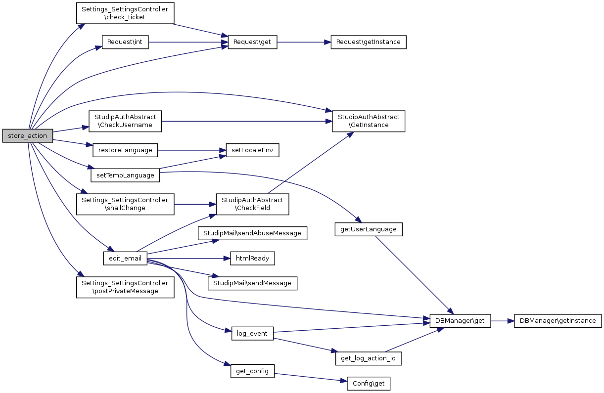
| store_action () | |
| logout_action () | |
Public Member Functions inherited from Settings_SettingsController | |
| url_for ($to) | |
| get_default_template ($action) | |
| render_nothing ($text= '') | |
| shallChange ($field, $attribute=null, $value=null) | |
| verifyDialog ($message, $approved, $rejected) | |
| __call ($method, $arguments) | |
| after_filter ($action, $args) | |
Additional Inherited Members | |
Protected Member Functions inherited from Settings_SettingsController | |
| check_ticket () | |
| populateInfobox () | |
| postPrivateMessage ($message) | |
Protected Attributes inherited from Settings_SettingsController | |
| $private_messages = array() | |
| before_filter | ( | & | $action, |
| & | $args | ||
| ) |
Set up this controller and define the infobox
| String | $action | Name of the action to be invoked |
| Array | $args | Arguments to be passed to the action method |
Reimplemented from Settings_SettingsController.

| index_action | ( | ) |
Display the account information of a user

| logout_action | ( | ) |
Display an information page that the user has been logged out
| store_action | ( | ) |
Stores the account informations of a user
