|
Stud.IP
2.4 Revision 48548
|


Public Member Functions | |
| before_filter (&$action, &$args) | |
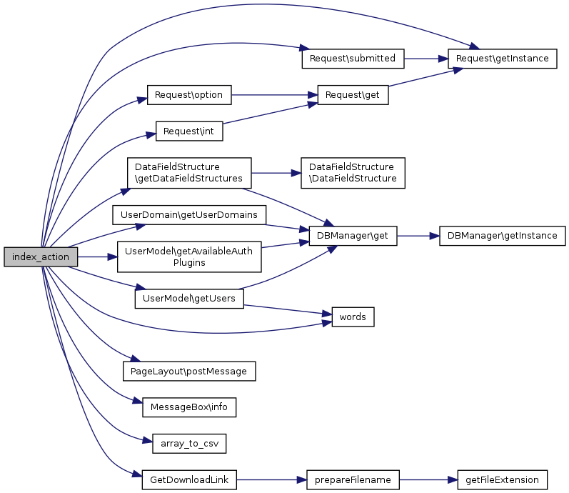
| index_action ($advanced=false) | |
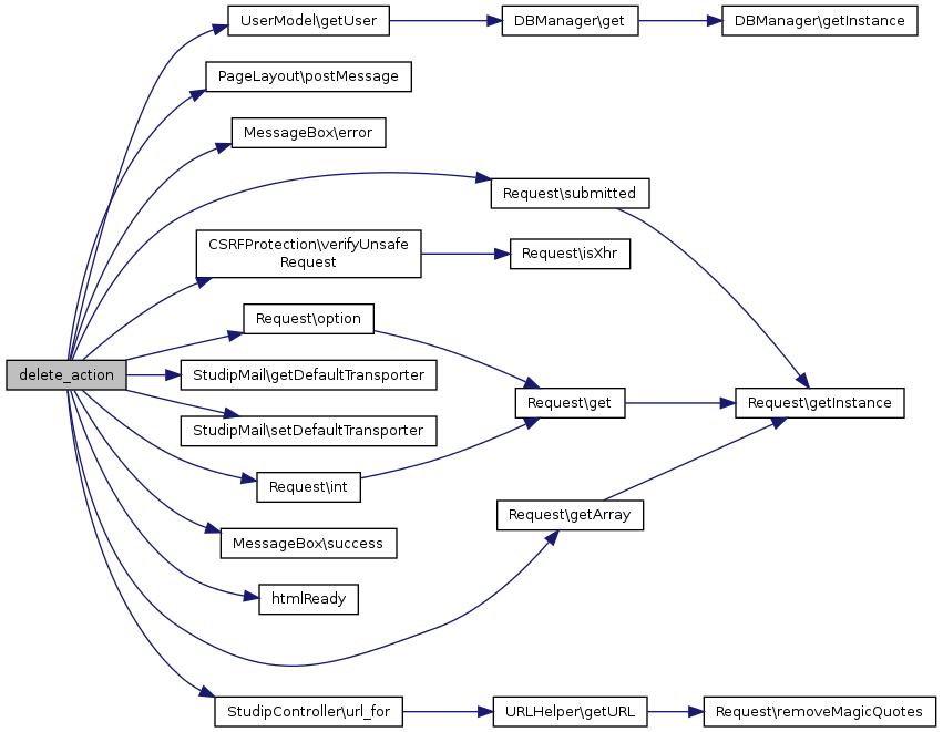
| delete_action ($user_id=NULL, $parent= '') | |
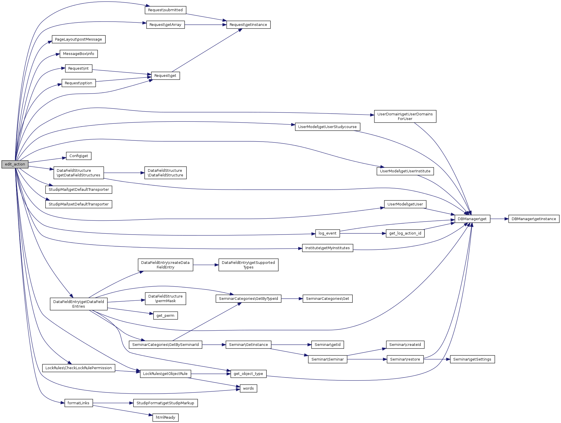
| edit_action ($user_id=null) | |
| new_action () | |
| migrate_action () | |
| change_password_action ($user_id) | |
| unlock_action ($user_id) | |
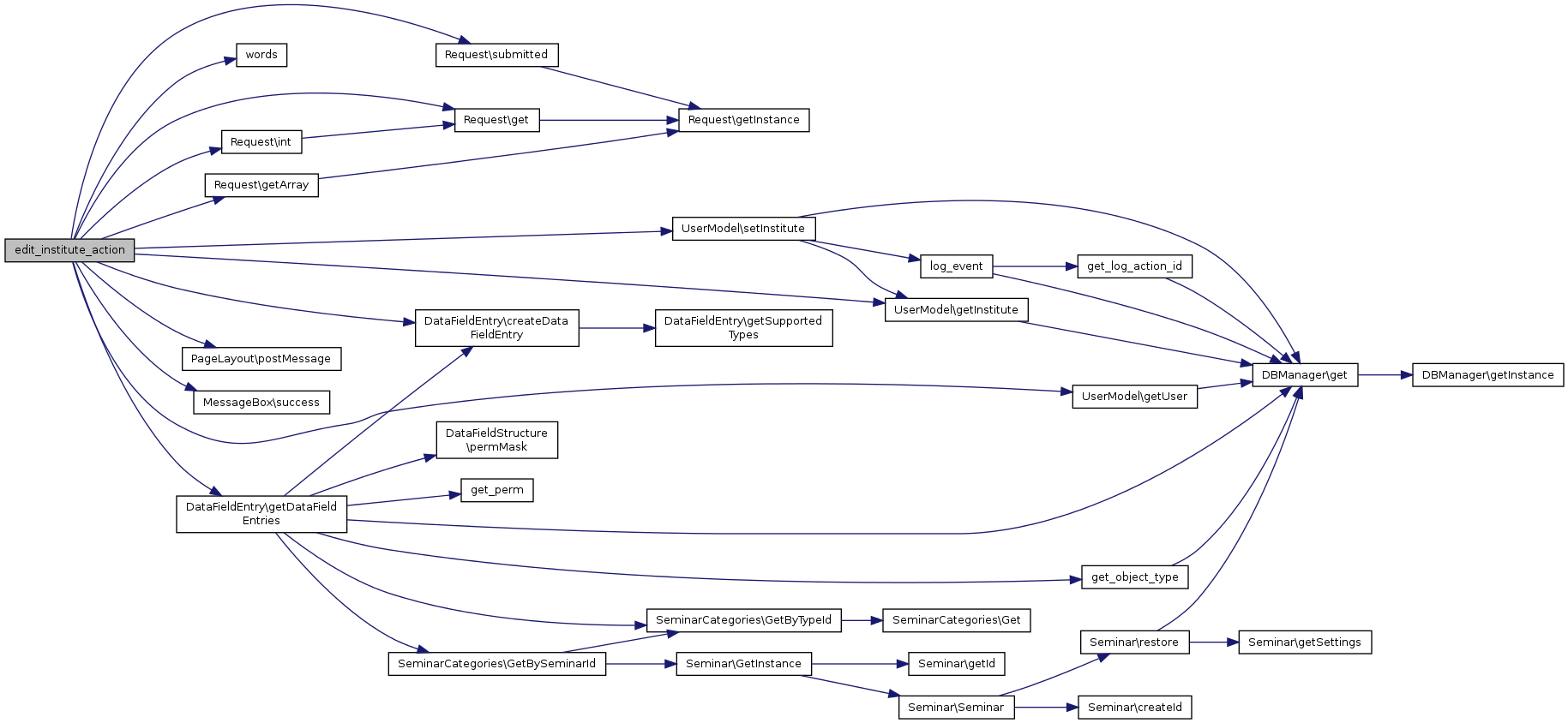
| edit_institute_action ($user_id, $institute_id) | |
| delete_studycourse_action ($user_id, $fach_id, $abschlus_id) | |
| delete_institute_action ($user_id, $institut_id) | |
| delete_userdomain_action ($user_id) | |
Public Member Functions inherited from AuthenticatedController | |
| after_filter ($action, $args) | |
Public Member Functions inherited from StudipController | |
| validate_args (&$args, $types=NULL) | |
| url_for ($to) | |
| rescue ($exception) | |
| setInfoBoxImage ($image) | |
| addToInfobox ($category, $text, $icon= 'blank.gif') | |
Additional Inherited Members | |
Protected Member Functions inherited from StudipController | |
| populateInfobox () | |
controller class for the user-administration
| before_filter | ( | & | $action, |
| & | $args | ||
| ) |
Common tasks for all actions.
Reimplemented from AuthenticatedController.

| change_password_action | ( | $user_id | ) |
Set the password of an user to a new random password, without security-query
| md5 | $user_id |

| delete_action | ( | $user_id = NULL, |
|
$parent = '' |
|||
| ) |
Deleting one or more users
| md5 | $user_id | |
| string | $parent | redirect to this page after deleting users |

| delete_institute_action | ( | $user_id, | |
| $institut_id | |||
| ) |
Delete an institute of an user , without a security-query
| md5 | $user_id | |
| md5 | $institut_id |

| delete_studycourse_action | ( | $user_id, | |
| $fach_id, | |||
| $abschlus_id | |||
| ) |
Delete an studycourse of an user , without a security-query
| md5 | $user_id | |
| md5 | $fach_id | |
| md5 | $abschluss_id |

| delete_userdomain_action | ( | $user_id | ) |
Delete an assignment of an user to an userdomain, without a security-query
| md5 | $user_id |

| edit_action | ( | $user_id = null | ) |
Display all information according to the selected user. All details can be changed and deleted.
| md5 | $user_id |

| edit_institute_action | ( | $user_id, | |
| $institute_id | |||
| ) |
Display institute informations of an user and save changes to it.
| md5 | $user_id | |
| md5 | $institute_id |

| index_action | ( | $advanced = false | ) |
Display searchbox and all searched users (if any).
| bool | $advanced | open or close the advanced searchfields |

| migrate_action | ( | ) |
Migrate 2 users to 1 account. This is a part of the old numit-plugin

| new_action | ( | ) |

| unlock_action | ( | $user_id | ) |
Unlock an user, without security-query
| md5 | $user_id |
