|
Stud.IP
2.4 Revision 48548
|


Public Member Functions | |
| setUp () | |
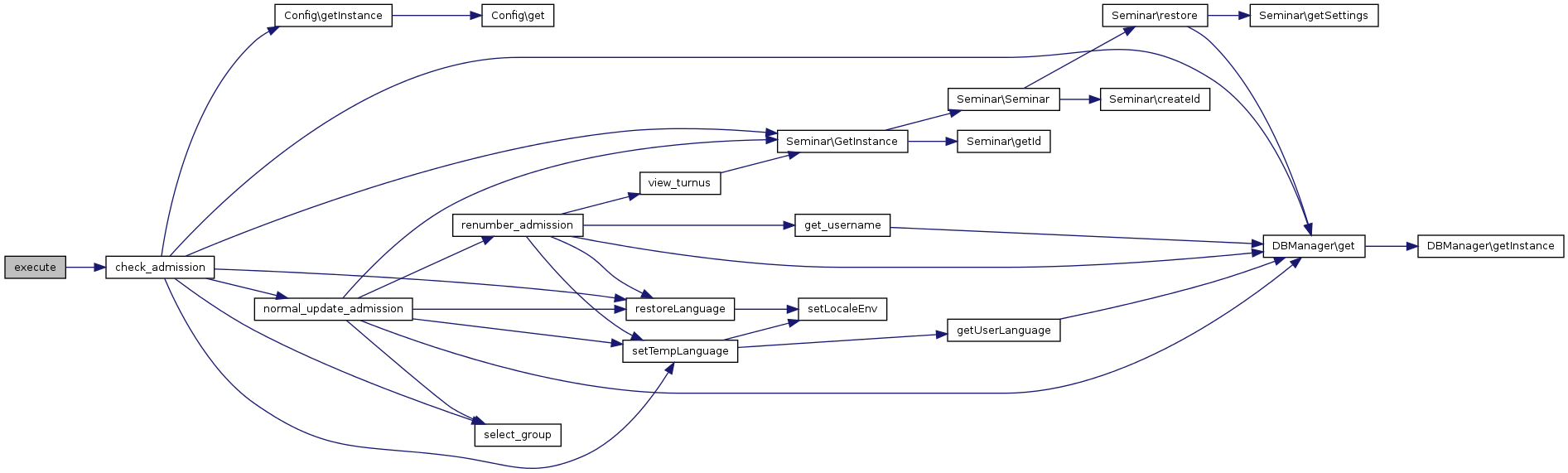
| execute ($last_result, $parameters=array()) | |
Public Member Functions inherited from CronJob | |
| tearDown () | |
Static Public Member Functions | |
| static | getName () |
| static | getDescription () |
| static | getParameters () |
| execute | ( | $last_result, | |
$parameters = array() |
|||
| ) |
Execute the cronjob.
| mixed | $last_result | What the last execution of this cronjob returned. |
| Array | $parameters | Parameters for this cronjob instance which were defined during scheduling. |
Reimplemented from CronJob.

|
static |
Return the description of the cronjob.
Reimplemented from CronJob.
|
static |
Return the name of the cronjob.
Reimplemented from CronJob.
|
static |
Returns a list of available parameters for this cronjob.
Each parameter is an entry in the resulting with a unique identifier with the following array fields:
Example:
return array( 'area' => array( 'type' => 'select', 'values' => array('seminar', 'institute', 'user'), 'description' => 'Example parameter #1', ), 'verbose' => array( 'type' => 'boolean', 'default' => false, 'status' => 'optional', 'description' => 'Example parameter #2', ), );
| Array | List of paramters in the format described above. |
Reimplemented from CronJob.
| setUp | ( | ) |
Setup method.
Reimplemented from CronJob.