| 
    Stud.IP
    2.4 Revision 48548
    
   | 
  


Public Member Functions | |
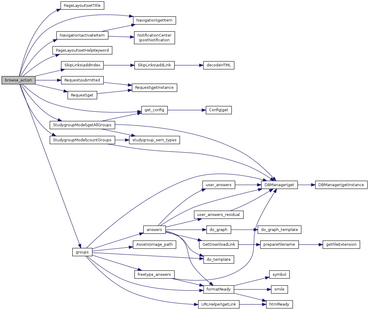
| browse_action ($page=1, $sort="founded_asc") | |
  Public Member Functions inherited from AuthenticatedController | |
| before_filter (&$action, &$args) | |
| after_filter ($action, $args) | |
  Public Member Functions inherited from StudipController | |
| validate_args (&$args, $types=NULL) | |
| url_for ($to) | |
| rescue ($exception) | |
| setInfoBoxImage ($image) | |
| addToInfobox ($category, $text, $icon= 'blank.gif') | |
Additional Inherited Members | |
  Protected Member Functions inherited from StudipController | |
| populateInfobox () | |
| browse_action | ( | $page = 1,  | 
        |
$sort = "founded_asc"  | 
        |||
| ) | 
Displays a pageable and sortable overview of all studygoups combined with a search form to query for specific studygroup
| $page | |
| $sort | 
