Stud.IP  2.4 Revision 48548
 All Data Structures Namespaces Files Functions Variables Groups Pages
StmInstanceAssiVisualization Class Reference
Collaboration diagram for StmInstanceAssiVisualization:
Collaboration graph

Public Member Functions

 showSelStmForm ($form)
 showStgInputForm ($form)
 showAddInfoForm ($form)
 showSelElementgroupForm ($form, $abs_stm, $inst_stm)
 showFillGroupForm ($form, $group, $sem_browse_obj, $inst_stm, $group_pos, $cur_sem=null)
 showSummaryForm ($form, $stm, $abs_stm)
 showAbsSummaryForm ($form, $stm)
 showError ($err_msg)

Member Function Documentation

showAbsSummaryForm (   $form,
  $stm 
)

Here is the call graph for this function:

showAddInfoForm (   $form)

Here is the call graph for this function:

showError (   $err_msg)

Here is the call graph for this function:

showFillGroupForm (   $form,
  $group,
  $sem_browse_obj,
  $inst_stm,
  $group_pos,
  $cur_sem = null 
)

Here is the call graph for this function:

showSelElementgroupForm (   $form,
  $abs_stm,
  $inst_stm 
)

Here is the call graph for this function:

showSelStmForm (   $form)

Here is the call graph for this function:

showStgInputForm (   $form)

Here is the call graph for this function:

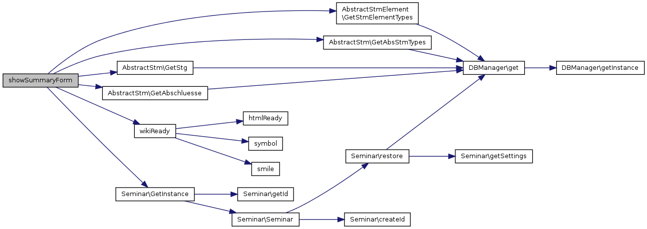
showSummaryForm (   $form,
  $stm,
  $abs_stm 
)

Here is the call graph for this function:


The documentation for this class was generated from the following file: