| 
    Stud.IP
    2.4 Revision 48548
    
   | 
  
Namespaces | |
| namespace | studip_core | 
Functions | |
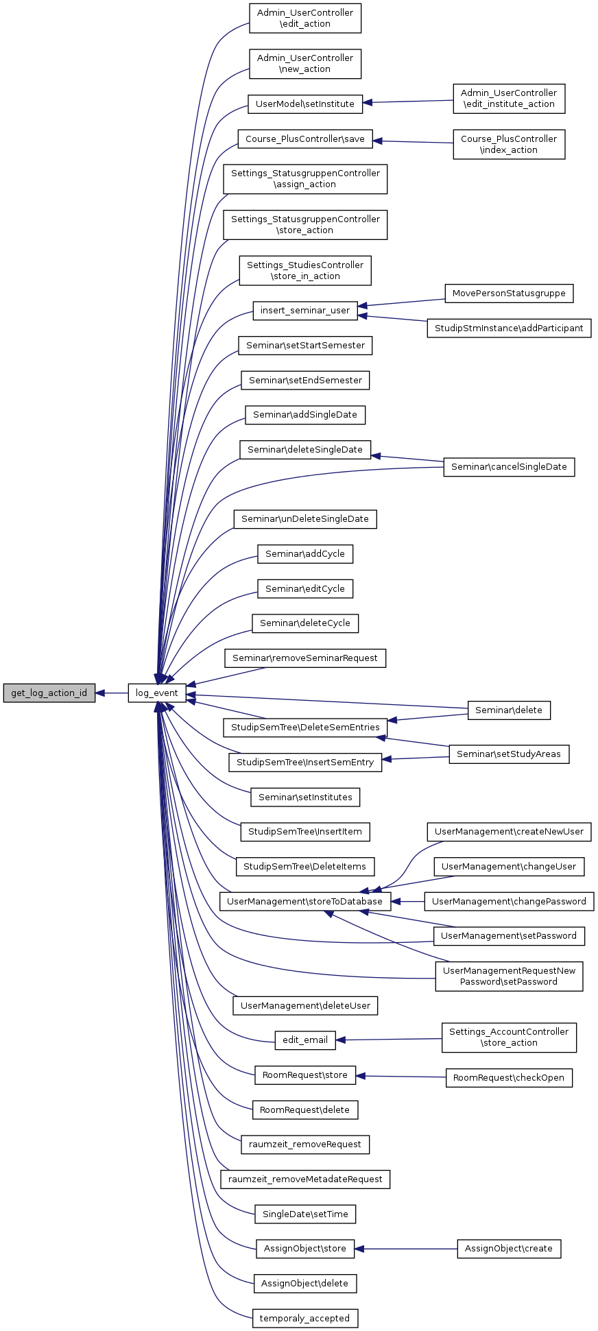
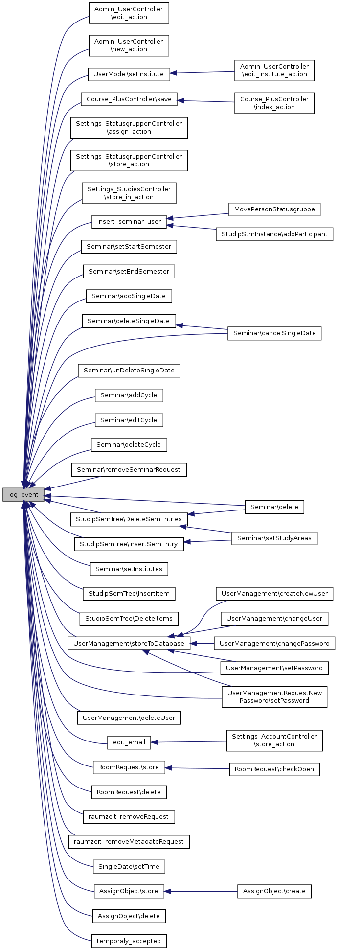
| get_log_action_id ($db, $action) | |
| log_event ($action, $affected=null, $coaffected=null, $info=null, $dbg_info=null, $user_id=null) | |
| get_log_action_id | ( | $db, | |
| $action | |||
| ) | 
Retrieves an action's id from the database
| DB_Seminar | $db | Formerly passed in db object, now obsolete | 
| String | $action | Name of the action | 


| log_event | ( | $action, | |
$affected = null,  | 
        |||
$coaffected = null,  | 
        |||
$info = null,  | 
        |||
$dbg_info = null,  | 
        |||
$user_id = null  | 
        |||
| ) | 
Logs an event to the database after a certain action took place along with the ids of the range object the action possibly affected. You can provide additional info as well as debug information.
| String | $action | Name of the action that took place | 
| mixed | $affected | Range id that was affected by the action, if any | 
| mixed | $coaffected | Range id that was possibly affected as well | 
| mixed | $info | Information to add to the event | 
| mixed | $dbg_info | Debug information to add to the event | 
| mixed | $user_id | Provide null for the current user id | 

