| 
    Stud.IP
    2.4 Revision 48548
    
   | 
  
Functions | |
| get_ampel_state ($cur_ampel_state, $new_level, $new_text) | |
| get_ampel_write ($mein_status, $admission_status, $write_level, $print="TRUE", $start=-1, $ende=-1, $temporaly=0) | |
| get_ampel_read ($mein_status, $admission_status, $read_level, $print="TRUE", $start=-1, $ende=-1, $temporaly=0) | |
| htmlReady ($what, $trim=TRUE, $br=FALSE, $double_encode=false) | |
| jsReady ($what, $target) | |
| quotes_encode ($description, $author) | |
| formatReady ($what, $trim=TRUE, $extern=FALSE, $wiki=FALSE, $show_comments="icon") | |
| formatLinks ($what, $nl2br=true) | |
| wikiReady ($what, $trim=TRUE) | |
| transformBeforeSave ($what) | |
| decodeHTML ($string) | |
| preg_call_format_signature ($username, $timestamp) | |
| kill_format ($text) | |
| isURL ($url) | |
| isLinkIntern ($url) | |
| idna_link ($link, $mail=false) | |
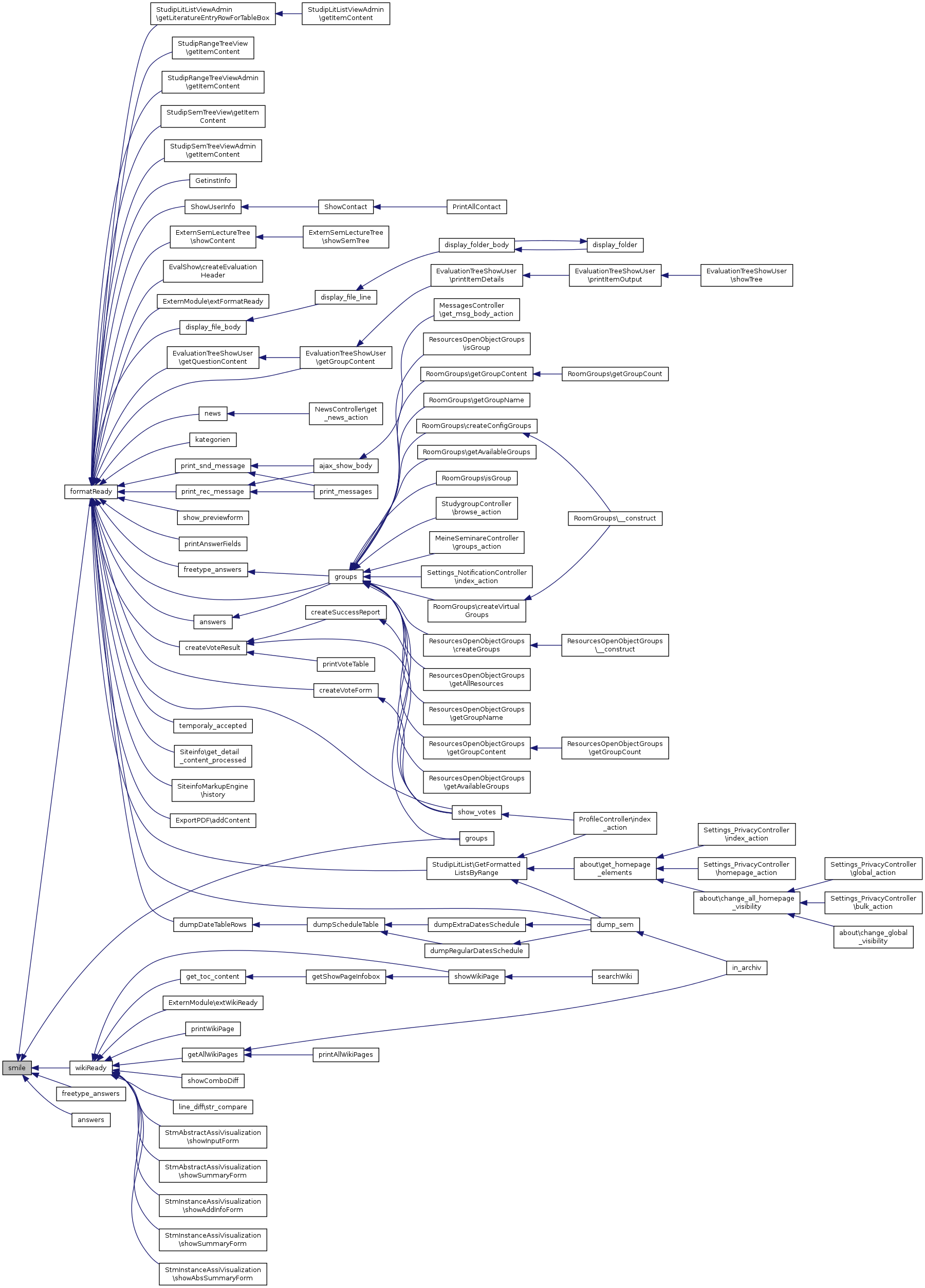
| smile ($text= '') | |
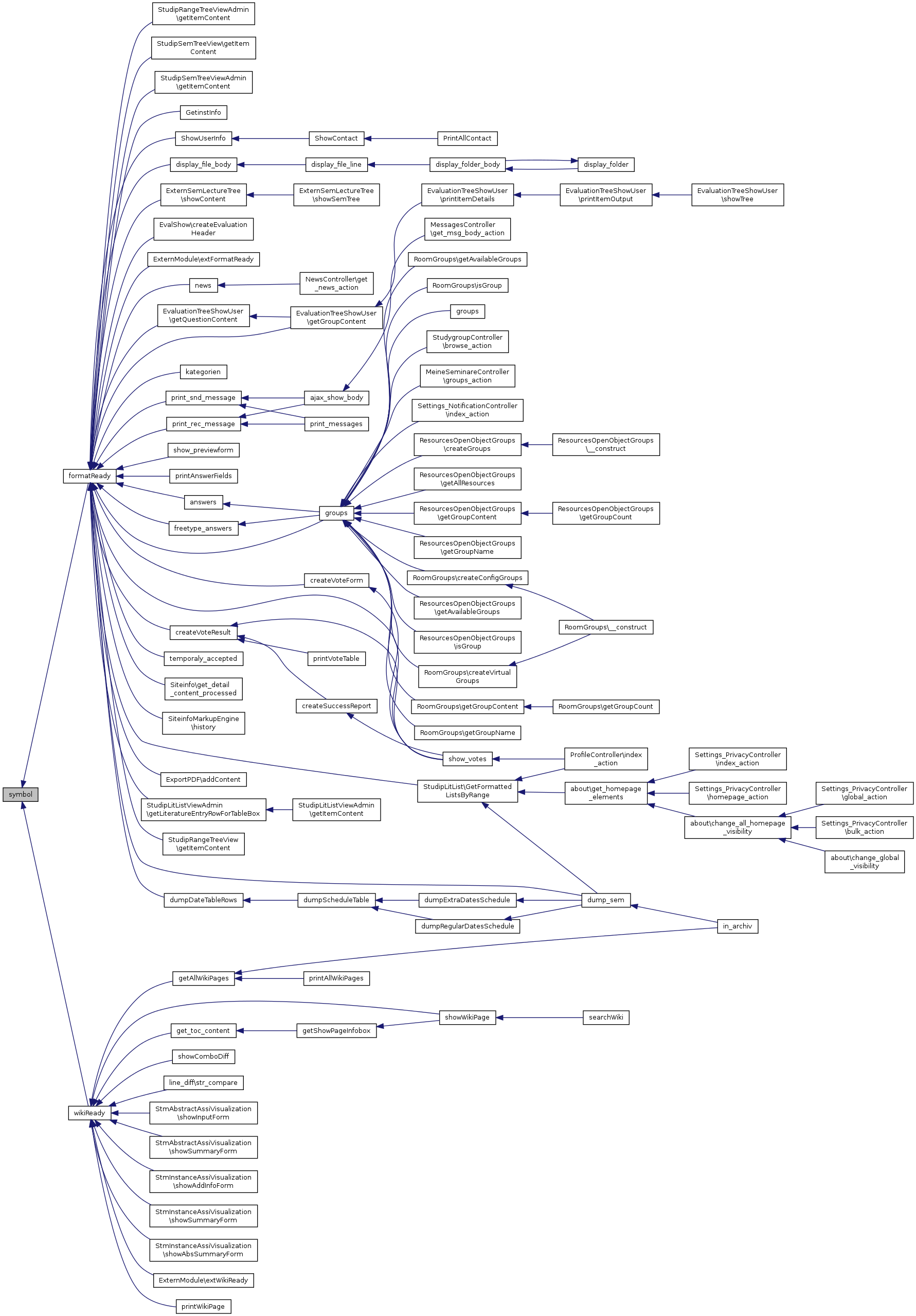
| symbol ($text="") | |
| mila ($titel, $size=60) | |
| printhead ($breite, $left, $link, $open, $new, $icon, $titel, $zusatz, $timestmp=0, $printout=TRUE, $index="", $indikator="age", $css_class=NULL) | |
| printcontent ($breite, $write=FALSE, $inhalt, $edit, $printout=TRUE, $addon="") | |
| print_infobox ($content, $picture= '', $dont_display_immediatly=false) | |
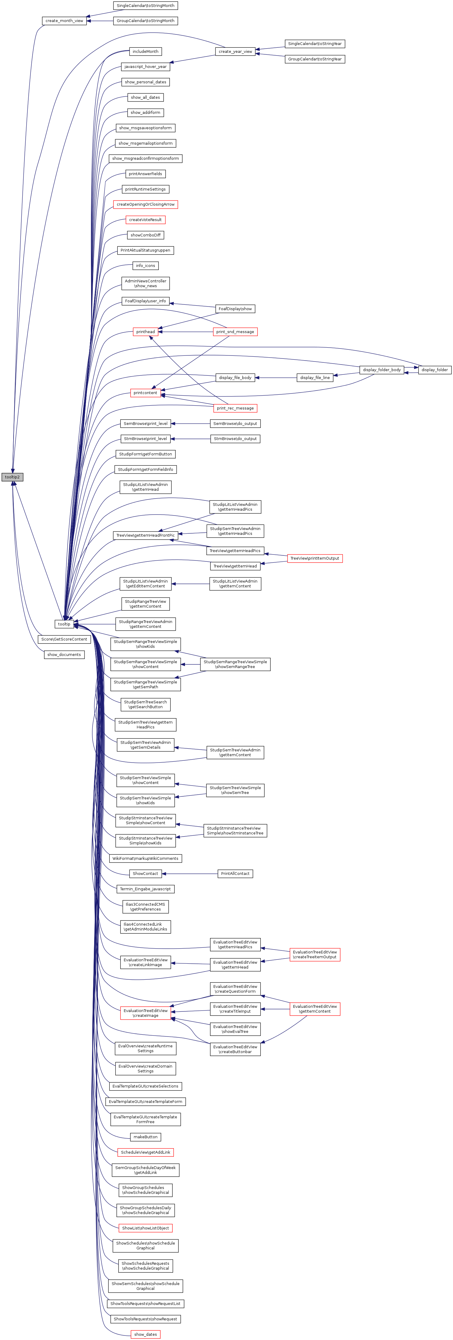
| tooltip ($text, $with_alt=TRUE, $with_popup=FALSE) | |
| tooltip2 ($text, $with_alt=TRUE, $with_popup=FALSE) | |
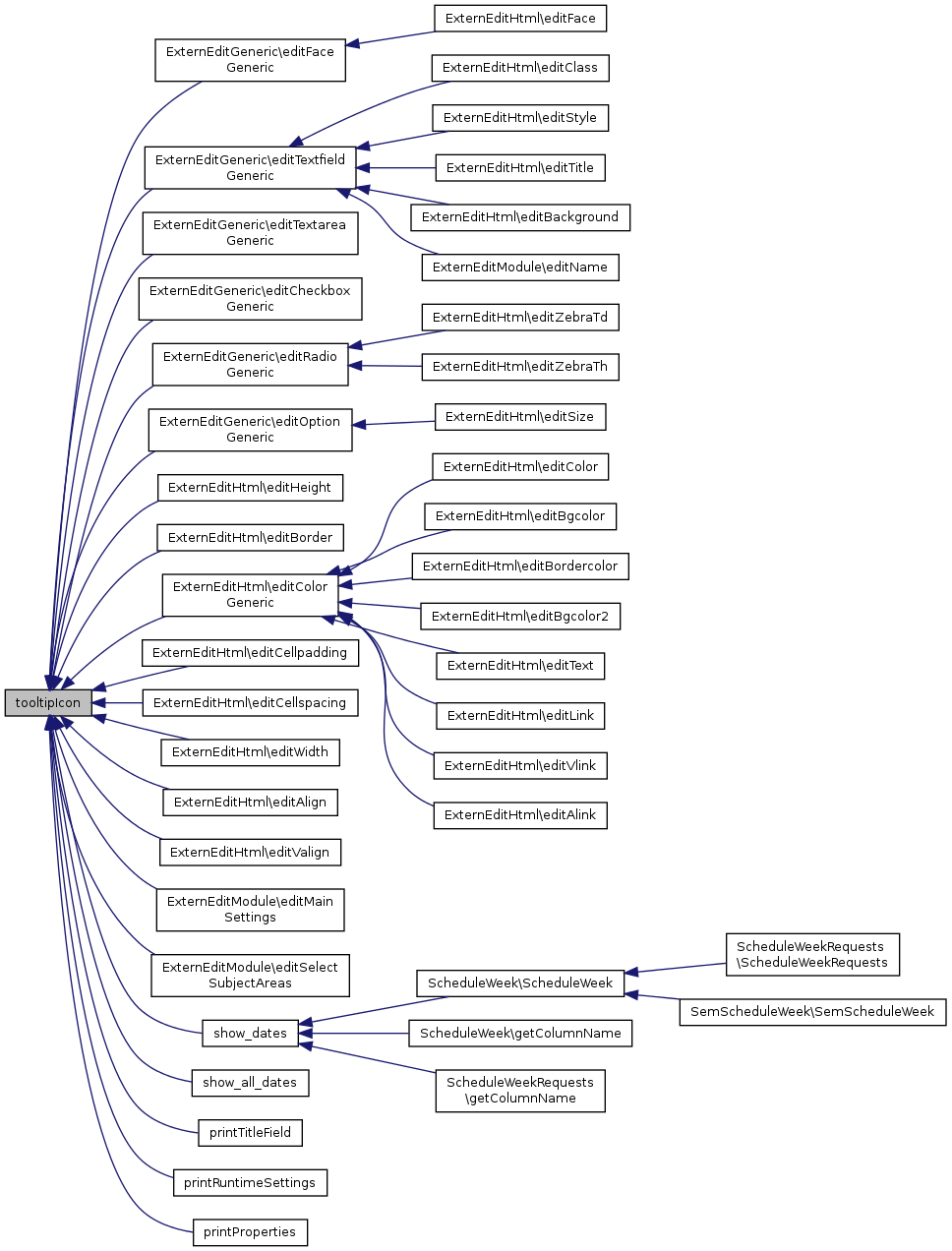
| tooltipIcon ($text, $important=false) | |
| TransformInternalLinks ($str) | |
| createQuestion ($question, $approveParams, $disapproveParams=array(), $baseUrl= '?') | |
| display_exception (Exception $exception, $as_html=false, $deep=false) | |
| createQuestion | ( | $question, | |
| $approveParams, | |||
$disapproveParams = array(),  | 
        |||
$baseUrl = '?'  | 
        |||
| ) | 
creates a modal dialog ensuring that the user is really aware about the action to perform
| string | $question | question of the modal dialog | 
| string | $approveParams | an array of params for a link to be used on approval | 
| string | $disapproveParams | an array of params for a link to be used on disapproval | 
| string | $baseUrl | if set, this url is used, PHP_SELF otherwise | 


| decodeHTML | ( | $string | ) | 
decodes html entities to normal characters
public
| string | 

Displays the provided exception in a more readable fashion.
| Exception | $exception | The exception to be displayed | 
| bool | $as_html | Indicates whether the exception shall be displayed as plain text or html (optional, defaults to plain text) | 
| bool | $deep | Indicates whether any previous exception should be included in the output (optional, defaults to false) | 


| formatLinks | ( | $what, | |
$nl2br = true  | 
        |||
| ) | 
simplified version of formatReady that handles only link formatting
| string | $what | what to format | 
| bool | $nl2br | convert newlines to  | 


universal and very usable functions to get all the special stud.ip formattings
public
| string | $what | what to format | 
| boolean | $trim | should the output trimmed? | 
| boolean | $extern | TRUE if called from external pages ('externe Seiten') | 
| boolean | $wiki | if TRUE format for wiki | 
| string | $show_comments | Comment mode (none, all, icon), used for Wiki comments | 


| get_ampel_read | ( | $mein_status, | |
| $admission_status, | |||
| $read_level, | |||
$print = "TRUE",  | 
        |||
$start = -1,  | 
        |||
$ende = -1,  | 
        |||
$temporaly = 0  | 
        |||
| ) | 
get_ampel_read, waehlt die geeignete Grafik in der Ampel Ansicht (fuer Berechtigungen) aus. Benoetigt den Status in der Veranstaltung und auf der Anmeldeliste und den read_level der Veranstaltung
| unknown_type | $mein_status | |
| unknown_type | $admission_status | |
| unknown_type | $read_level | |
| unknown_type | ||
| unknown_type | $start | |
| unknown_type | $ende | |
| unknown_type | $temporaly | 

| get_ampel_state | ( | $cur_ampel_state, | |
| $new_level, | |||
| $new_text | |||
| ) | 
get_ampel_state is a helper function for get_ampel_write and get_ampel_read. It checks if the new parameters lead to a "lower" trafficlight. If so, the new level and the new text are set and returned.
| unknown_type | $cur_ampel_state | |
| unknown_type | $new_level | |
| unknown_type | $new_text | 

| get_ampel_write | ( | $mein_status, | |
| $admission_status, | |||
| $write_level, | |||
$print = "TRUE",  | 
        |||
$start = -1,  | 
        |||
$ende = -1,  | 
        |||
$temporaly = 0  | 
        |||
| ) | 
get_ampel_write, waehlt die geeignete Grafik in der Ampel Ansicht (fuer Berechtigungen) aus. Benoetigt den Status in der Veranstaltung und auf der Anmeldeliste und den read_level der Veranstaltung
| unknown_type | $mein_status | |
| unknown_type | $admission_status | |
| unknown_type | $write_level | |
| unknown_type | ||
| unknown_type | $start | |
| unknown_type | $ende | |
| unknown_type | $temporaly | 

| idna_link | ( | $link, | |
$mail = false  | 
        |||
| ) | 
convert links with 'umlauten' to punycode
public
| string | link to convert | 
| boolean | for mailadr = true and for other link = false | 


| isLinkIntern | ( | $url | ) | 

| isURL | ( | $url | ) | 

| jsReady | ( | $what, | |
| $target | |||
| ) | 


| kill_format | ( | $text | ) | 
removes all characters used by quick-format-syntax
public
| string | 

| mila | ( | $titel, | |
$size = 60  | 
        |||
| ) | 

| preg_call_format_signature | ( | $username, | |
| $timestamp | |||
| ) | 
formats a ~~~~ wiki signature with username and timestamp
| string | |
| unix | timestamp | 

| print_infobox | ( | $content, | |
$picture = '',  | 
        |||
$dont_display_immediatly = false  | 
        |||
| ) | 

| printcontent | ( | $breite, | |
$write = FALSE,  | 
        |||
| $inhalt, | |||
| $edit, | |||
$printout = TRUE,  | 
        |||
$addon = ""  | 
        |||
| ) | 


| printhead | ( | $breite, | |
| $left, | |||
| $link, | |||
| $open, | |||
| $new, | |||
| $icon, | |||
| $titel, | |||
| $zusatz, | |||
$timestmp = 0,  | 
        |||
$printout = TRUE,  | 
        |||
$index = "",  | 
        |||
$indikator = "age",  | 
        |||
$css_class = NULL  | 
        |||
| ) | 
Ausgabe der Aufklapp-Kopfzeile
| $breite | |
| $left | |
| $link | |
| $open | |
| $new | |
| $icon | |
| $titel | |
| $zusatz | |
| $timestmp | |
| $printout | |
| $index | |
| $indikator | |
| $css_class | 


| quotes_encode | ( | $description, | |
| $author | |||
| ) | 
Funktion um Quotings zu encoden
| string | $description | der Text der gequotet werden soll, wird zurueckgegeben | 
| string | $author | Name des urspruenglichen Autors | 

| smile | ( | $text = '' | ) | 
Create smileys
This functions converts the smiley codes notation (:name:) as well as the available short notation.
public
| string | $text | The text to convert | 

| symbol | ( | $text = "" | ) | 
create symbols from the shorts
This functions converts the short, locatet in the config.inc into the assigned pictures. It uses a different directory as the smile-function, becauso symbols should not be shown in the smiley and so, no link is given onto the picture. A tooltip which shows the symbol code is given, too.
public
| string | the text to convert | 

| tooltip | ( | $text, | |
$with_alt = TRUE,  | 
        |||
$with_popup = FALSE  | 
        |||
| ) | 
Returns a given text as html tooltip
title and alt attribute is default, with_popup means a JS alert box activated on click
| string | $text | |
| boolean | $with_alt | return text with alt attribute | 
| boolean | $with_popup | return text with JS alert box on click | 


| tooltip2 | ( | $text, | |
$with_alt = TRUE,  | 
        |||
$with_popup = FALSE  | 
        |||
| ) | 
Returns a given text as an array of html attributes used as tooltip
title and alt attribute is default, with_popup means a JS alert box activated on click
| string | $text | |
| boolean | $with_alt | return text with alt attribute | 
| boolean | $with_popup | return text with JS alert box on click | 


| tooltipIcon | ( | $text, | |
$important = false  | 
        |||
| ) | 
returns a html-snippet with an icon and a tooltip on it
| type | $text | 


| transformBeforeSave | ( | $what | ) | 
Transform the argument using the replace-before-save rules defined by StudipTransformFormat.
| string | $what | the original string | 

| TransformInternalLinks | ( | $str | ) | 
detects internal links in a given string and convert used domain to the domain actually used (only necessary if more than one domain exists)
| string | text to convert | 

| wikiReady | ( | $what, | |
$trim = TRUE  | 
        |||
| ) | 
the special version of formatReady for Wiki-Webs
public
| string | $what | what to format | 
| string | $trim | should the output trimmed? | 
| boolean | $extern | TRUE if called from external pages ('externe Seiten') | 

