Stud.IP  2.5 Revision
Semester Class Reference
Inheritance diagram for Semester:
Inheritance graph
Collaboration diagram for Semester:
Collaboration graph

Public Member Functions

 __construct ($id=null)
 
 getSemWeekNumber ($timestamp)
 
- Public Member Functions inherited from SimpleORMap
 __construct ($id=null)
 
 __clone ()
 
 getRelationOptions ($relation)
 
 getTableMetadata ()
 
 hasAutoIncrementColumn ()
 
 setId ($id)
 
 getId ()
 
 getNewId ()
 
 toArray ($only_these_fields=null)
 
 toArrayRecursive ($only_these_fields=null)
 
 getValue ($field)
 
 getRelationValue ($relation, $field)
 
 setValue ($field, $value)
 
 __get ($field)
 
 __set ($field, $value)
 
 __isset ($field)
 
 offsetExists ($offset)
 
 offsetGet ($offset)
 
 offsetSet ($offset, $value)
 
 offsetUnset ($offset)
 
 getIterator ()
 
 count ()
 
 isField ($field)
 
 isAdditionalField ($field)
 
 isAliasField ($field)
 
 setData ($data, $reset=false)
 
 haveData ()
 
 isNew ()
 
 isDeleted ()
 
 setNew ($is_new)
 
 getWhereQuery ()
 
 restore ()
 
 store ()
 
 triggerChdate ()
 
 delete ()
 
 isDirty ()
 
 isFieldDirty ($field)
 
 revertValue ($field)
 
 initRelation ($relation)
 
 resetRelation ($relation)
 

Static Public Member Functions

static find ($id)
 
static findByTimestamp ($timestamp)
 
static findNext ($timestamp=null)
 
static findCurrent ()
 
static getAll ($force_reload=false)
 
static countContinuousSeminars ($id)
 
static countDurationSeminars ($id)
 
static countAbsolutSeminars ($id)
 
static getAbsolutAndDurationSeminars ($id)
 
- Static Public Member Functions inherited from SimpleORMap
static expireTableScheme ()
 
static find ($id)
 
static exists ($id)
 
static countBySql ($where=1, $params=array())
 
static create ($data)
 
static import ($data)
 
static findBySQL ($where, $params=array())
 
static findThru ($foreign_key_value, $options)
 
static findEachBySQL ($callable, $where, $params=array())
 
static findMany ($pks=array(), $order='', $order_params=array())
 
static findEachMany ($callable, $pks=array(), $order='', $order_params=array())
 
static findAndMapBySQL ($callable, $where, $params=array())
 
static findAndMapMany ($callable, $pks=array(), $order='', $order_params=array())
 
static deleteBySQL ($where, $params=array())
 
static toObject ($id_or_object)
 
static __callStatic ($name, $arguments)
 

Additional Inherited Members

- Protected Member Functions inherited from SimpleORMap
 parseRelationOptions ($type, $name, $options)
 
 getTableScheme ()
 
 storeRelations ()
 
 deleteRelations ()
 
 initializeContent ()
 
 applyCallbacks ($type)
 
 registerCallback ($types, $cb)
 
 unregisterCallback ($types, $cb)
 
 cbAutoIncrementColumn ($type)
 
 cbAutoKeyCreation ()
 
- Static Protected Member Functions inherited from SimpleORMap
static tableScheme ($db_table)
 
- Protected Attributes inherited from SimpleORMap
 $content = array()
 
 $content_db = array()
 
 $is_new = true
 
 $db_table = ''
 
 $db_fields = null
 
 $pk = null
 
 $default_values = array()
 
 $alias_fields = array()
 
 $additional_fields = array()
 
 $relations = array()
 
 $has_many = array()
 
 $has_one = array()
 
 $belongs_to = array()
 
 $has_and_belongs_to_many = array()
 
 $registered_callbacks
 
 $known_slots = array()
 
 $reserved_slots = array('value','newid','iterator','tablemetadata', 'relationvalue','wherequery','relationoptions','data','new','id')
 
- Static Protected Attributes inherited from SimpleORMap
static $schemes
 

Constructor & Destructor Documentation

◆ __construct()

__construct (   $id = null)
Parameters
string$idprimary key of table

Member Function Documentation

◆ countAbsolutSeminars()

static countAbsolutSeminars (   $id)
static

Returns the number of absolute seminars in a semester

Parameters
md5$idof the semester return int count of seminars
Here is the call graph for this function:
Here is the caller graph for this function:

◆ countContinuousSeminars()

static countContinuousSeminars (   $id)
static

Return the number of continuous seminars in a semester

Parameters
md5$idof the semester
Returns
int count of seminars
Here is the call graph for this function:

◆ countDurationSeminars()

static countDurationSeminars (   $id)
static

This method was adopted from the old version.

Parameters
md5$idof the semester
Returns
int count of seminars
Here is the call graph for this function:

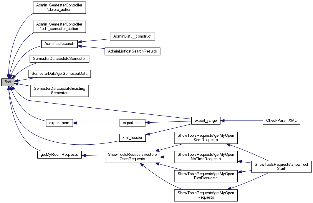
◆ find()

static find (   $id)
static

returns semester object for given id or null

Parameters
string$id
Returns
NULL|Semester
Here is the caller graph for this function:

◆ findByTimestamp()

static findByTimestamp (   $timestamp)
static

returns Semester for given timestamp

Parameters
integer$timestamp
Returns
null|Semester
Here is the caller graph for this function:

◆ findCurrent()

static findCurrent ( )
static

returns current Semester

Here is the caller graph for this function:

◆ findNext()

static findNext (   $timestamp = null)
static

returns following Semester for given timestamp

Parameters
integer$timestamp
Returns
null|Semester
Here is the caller graph for this function:

◆ getAbsolutAndDurationSeminars()

static getAbsolutAndDurationSeminars (   $id)
static

This method was adopted from the old version.

Parameters
md5$idof the semester return int count of seminars

◆ getAll()

static getAll (   $force_reload = false)
static

returns array of all existing semester objects orderd by begin

Parameters
boolean$force_reload
Returns
array
Here is the caller graph for this function:

◆ getSemWeekNumber()

getSemWeekNumber (   $timestamp)

returns "Semesterwoche" for a given timestamp

Parameters
integer$timestamp
Returns
number|boolean

The documentation for this class was generated from the following file: