|
Stud.IP
2.5 Revision
|
Namespaces | |
| studip_core | |
Functions | |
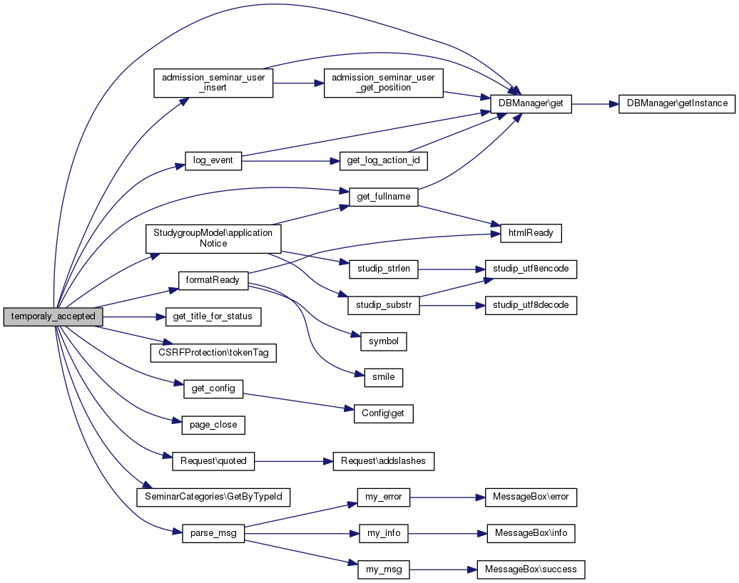
| temporaly_accepted ($sem_name, $user_id, $sem_id, $ask="TRUE", $studiengang_id, $url) | |
| seminar_preliminary ($seminar_id, $user_id=NULL) | |
Variables | |
| $send_from_search_page = Request::get('send_from_search_page') | |
| $send_from_search = Request::get('send_from_search') !== null | |
| $pass = Request::get('pass') | |
| $id = Request::option('id') | |
| if($id) | else |
| $ask = Request::option('ask') | |
| if(empty($ask)) | $temp_url = URLHelper::getLink('?' . $_SERVER['QUERY_STRING']) |
| if($perm->have_perm("admin")) | $same_domain = true |
| $user_domains = UserDomain::getUserDomainsForUser($user->id) | |
| if(count($user_domains) > 0) if(! $same_domain &&!SeminarCategories::GetByTypeId($current_seminar->status) ->studygroup_mode) if($current_seminar->admission_type==3||! $current_seminar->isVisible() &&! $perm->have_perm(get_config('SEM_VISIBILITY_PERM'))) if(LockRules::Check($id, 'participants')) | $group = $current_seminar->getDefaultGroup() |
| $sem_verify_suggest_studg = Request::option('sem_verify_suggest_studg') | |
| hlen Sie einen Studiengang zur Anmeldung f & | uuml |
| r diese Veranstaltung | aus |
| if($current_seminar->admission_starttime > time()) if(($current_seminar->admission_endtime_sem< time()) &&($current_seminar->admission_endtime_sem !=-1)) | $query = "SELECT 1 FROM user_studiengang WHERE user_id = ?" |
| $statement = DBManager::get()->prepare($query) | |
| $user_has_studiengang = (bool)$statement->fetchColumn() | |
| & | nbsp |
| seminar_preliminary | ( | $seminar_id, | |
$user_id = NULL |
|||
| ) |
This function checks, if a given seminar has the admission: temporarily accepted
| string | seminar_id |
| string | user_id |

| temporaly_accepted | ( | $sem_name, | |
| $user_id, | |||
| $sem_id, | |||
$ask = "TRUE", |
|||
| $studiengang_id, | |||
| $url | |||
| ) |

| $ask = Request::option('ask') |
| if (count( $user_domains) > 0) if (! $same_domain &&!SeminarCategories::GetByTypeId( $current_seminar->status) ->studygroup_mode) if ( $current_seminar->admission_type==3||! $current_seminar->isVisible() &&! $perm->have_perm(get_config( 'SEM_VISIBILITY_PERM'))) if (LockRules::Check( $id, 'participants')) $group = $current_seminar->getDefaultGroup() |
| $id = Request::option('id') |
| $pass = Request::get('pass') |
| if ( $current_seminar->admission_starttime > time()) if (( $current_seminar->admission_endtime_sem< time()) &&( $current_seminar->admission_endtime_sem !=-1)) $query = "SELECT 1 FROM user_studiengang WHERE user_id = ?" |
| if ( $perm->have_perm("admin")) $same_domain = true |
| $sem_verify_suggest_studg = Request::option('sem_verify_suggest_studg') |
| $send_from_search = Request::get('send_from_search') !== null |
| $send_from_search_page = Request::get('send_from_search_page') |
| $statement = DBManager::get()->prepare($query) |
| if (empty( $ask)) $temp_url = URLHelper::getLink('?' . $_SERVER['QUERY_STRING']) |
| $user_domains = UserDomain::getUserDomainsForUser($user->id) |
| $user_has_studiengang = (bool)$statement->fetchColumn() |
| r diese Veranstaltung aus |
| if ( $user_has_studiengang &&( $group_obj=StudipAdmissionGroup::GetAdmissionGroupBySeminarId( $id))) if ( $perm->have_perm("user")) if ( $current_seminar->read_level==0) else |
| & nbsp |
| hlen Sie einen Studiengang zur Anmeldung f& uuml |