|
Stud.IP
2.5 Revision
|


Public Member Functions | |
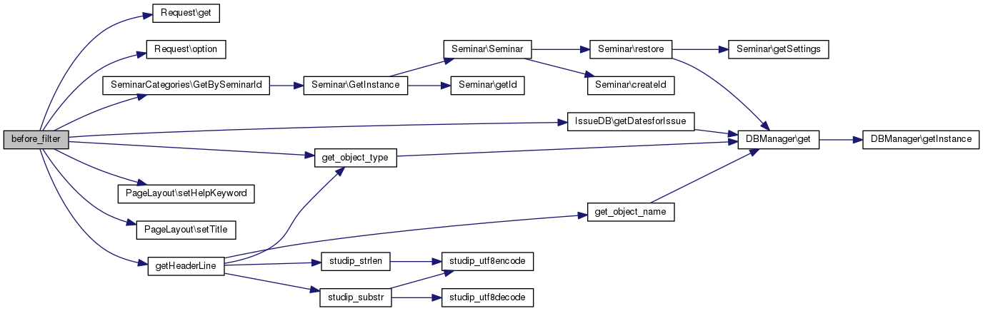
| before_filter (&$action, &$args) | |
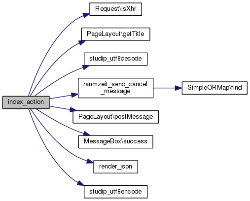
| index_action () | |
| render_json ($data) | |
Public Member Functions inherited from AuthenticatedController | |
| before_filter (&$action, &$args) | |
| after_filter ($action, $args) | |
Public Member Functions inherited from StudipController | |
| validate_args (&$args, $types=NULL) | |
| url_for ($to) | |
| rescue ($exception) | |
| setInfoBoxImage ($image) | |
| addToInfobox ($category, $text, $icon='blank.gif') | |
Additional Inherited Members | |
Protected Member Functions inherited from StudipController | |
| populateInfobox () | |
| before_filter | ( | & | $action, |
| & | $args | ||
| ) |
common tasks for all actions

| index_action | ( | ) |

| render_json | ( | $data | ) |
