|
Stud.IP
2.5 Revision
|
Namespaces | |
| Stud\IP | |
Functions | |
| return_key_from_val ($array, $val) | |
| return_val_from_key ($array, $key) | |
| MessageIcon ($message_hovericon) | |
| count_x_messages_from_user ($snd_rec, $folder, $where='') | |
| count_messages_from_user ($snd_rec, $where='') | |
| show_icon ($sms_show, $value) | |
| showfoldericon ($tmp, $count) | |
| folder_makelink ($tmp) | |
| folder_openclose ($folder, $x) | |
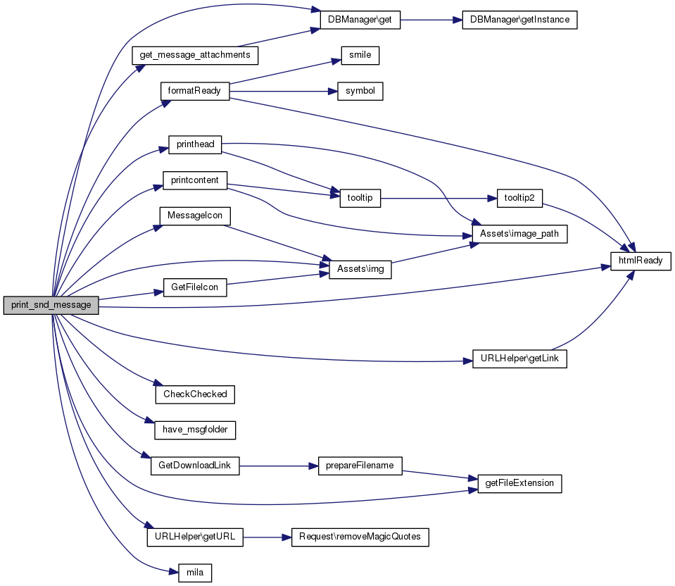
| print_snd_message ($psm) | |
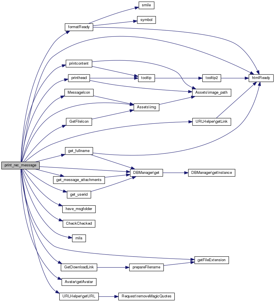
| print_rec_message ($prm) | |
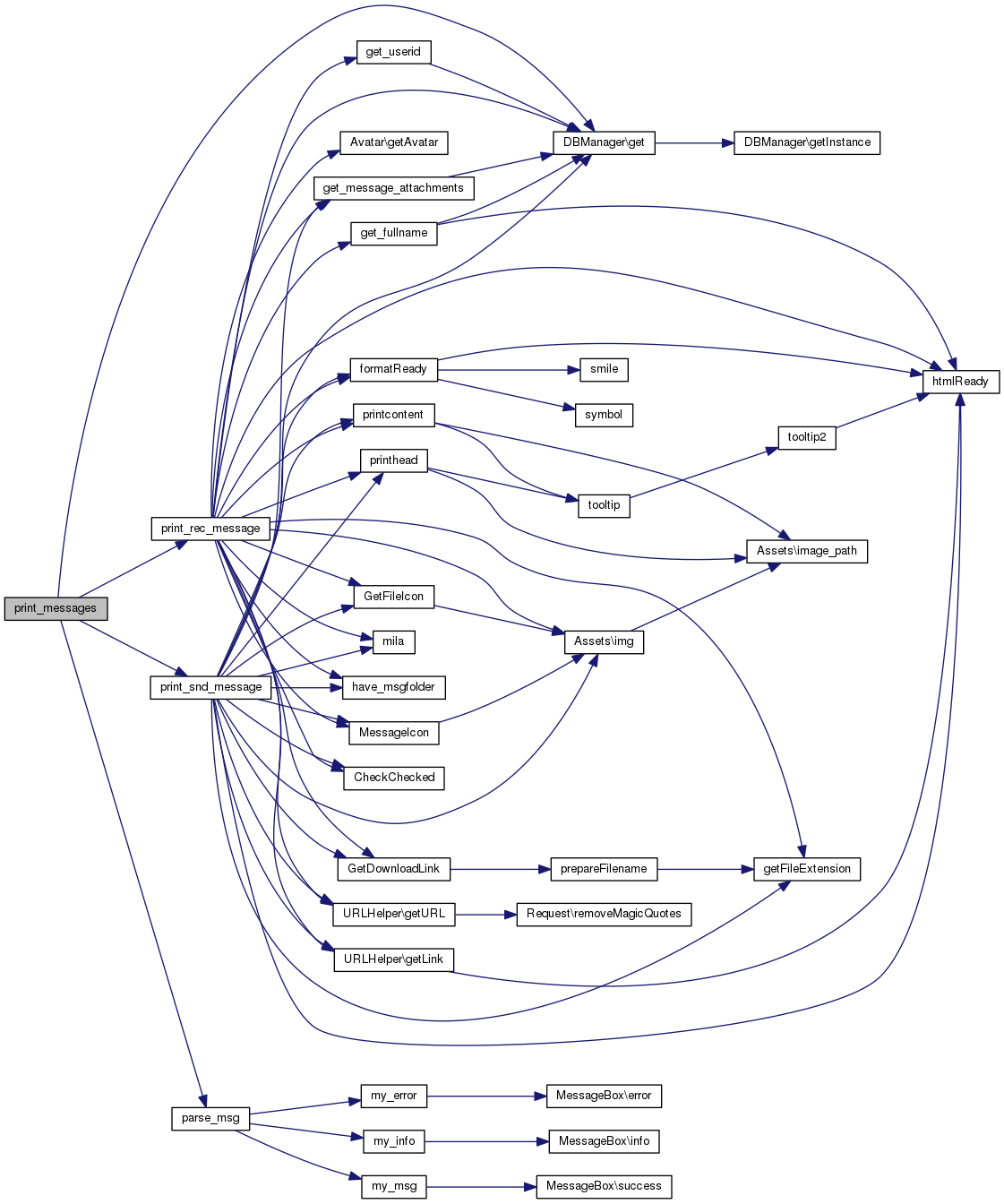
| print_messages () | |
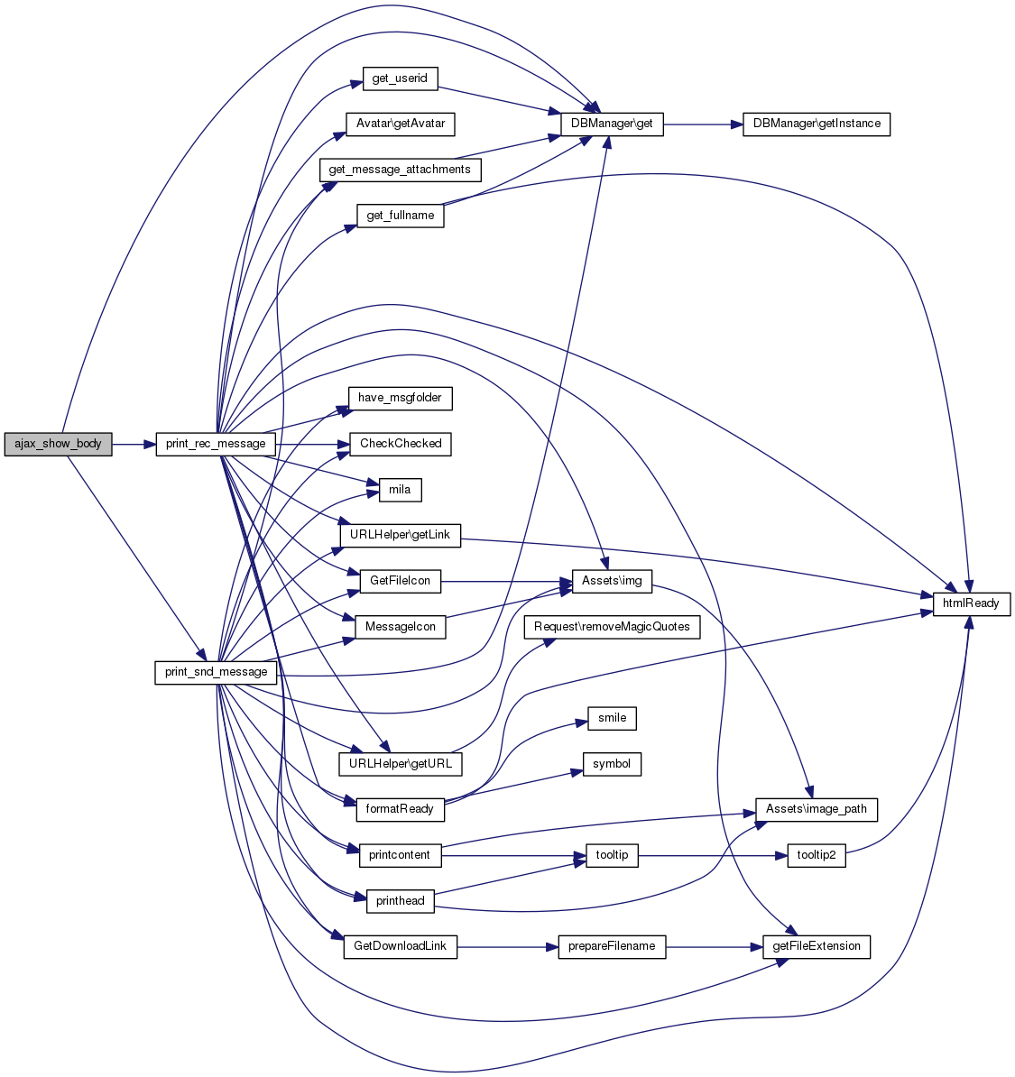
| ajax_show_body ($mid) | |
| show_nachrichtencount ($count, $count_timefilter) | |
| have_msgfolder ($view) | |
| CheckAllAdded ($adresses_array, $rec_array) | |
| show_precform () | |
| show_addrform () | |
| show_msgform () | |
| show_previewform () | |
| show_sigform () | |
| show_msgsaveoptionsform () | |
| show_msgemailoptionsform () | |
| show_msgreadconfirmoptionsform () | |
| show_attachmentform () | |
| get_message_attachments ($message_id, $provisional=false) | |
| get_message_data ($message_id, $user_id, $sndrec) | |
| ajax_show_body | ( | $mid | ) |


| CheckAllAdded | ( | $adresses_array, | |
| $rec_array | |||
| ) |

| count_messages_from_user | ( | $snd_rec, | |
$where = '' |
|||
| ) |


| count_x_messages_from_user | ( | $snd_rec, | |
| $folder, | |||
$where = '' |
|||
| ) |


| folder_makelink | ( | $tmp | ) |

| folder_openclose | ( | $folder, | |
| $x | |||
| ) |

| get_message_attachments | ( | $message_id, | |
$provisional = false |
|||
| ) |


| get_message_data | ( | $message_id, | |
| $user_id, | |||
| $sndrec | |||
| ) |


| have_msgfolder | ( | $view | ) |

| MessageIcon | ( | $message_hovericon | ) |
| array | $message_hovericon |


| print_messages | ( | ) |

| print_rec_message | ( | $prm | ) |


| print_snd_message | ( | $psm | ) |


| return_key_from_val | ( | $array, | |
| $val | |||
| ) |
returns the key from a val
| return_val_from_key | ( | $array, | |
| $key | |||
| ) |
returns the val from a key

| show_addrform | ( | ) |

| show_attachmentform | ( | ) |

| show_icon | ( | $sms_show, | |
| $value | |||
| ) |
| unknown_type | $sms_show | |
| unknown_type | $value |
| show_msgemailoptionsform | ( | ) |
| show_msgform | ( | ) |

| show_msgreadconfirmoptionsform | ( | ) |
| show_msgsaveoptionsform | ( | ) |

| show_nachrichtencount | ( | $count, | |
| $count_timefilter | |||
| ) |
| show_precform | ( | ) |

| show_previewform | ( | ) |

| show_sigform | ( | ) |
| showfoldericon | ( | $tmp, | |
| $count | |||
| ) |
| unknown_type | $tmp | |
| unknown_type | $count |
