Stud.IP
2.5 Revision
◀ Stud.IP Docs Overview
Countable Class Reference
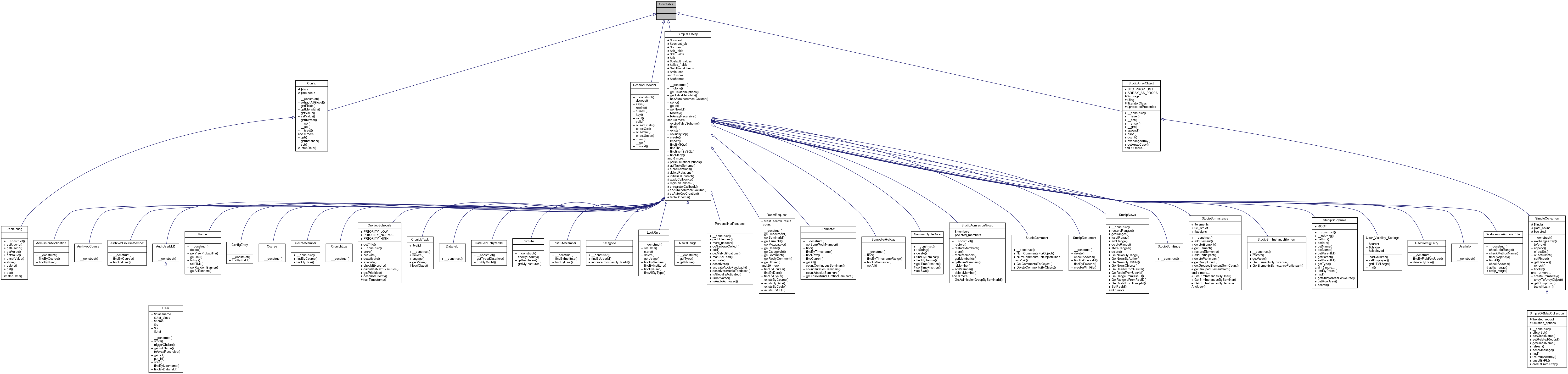
Inheritance diagram for Countable:
Collaboration diagram for Countable:
The documentation for this class was generated from the following file:
lib/models/
StudipArrayObject.class.php
Countable
Generated on Mon Dec 2 2019 07:00:23 for Stud.IP by
1.8.13 (using
Doxyfile
)