Stud.IP  2.5 Revision
ExternElement Class Reference
Inheritance diagram for ExternElement:
Inheritance graph
Collaboration diagram for ExternElement:
Collaboration graph

Public Member Functions

 GetInstance (&$config, $element_name)
 
 ExternElement (&$config, $element_name)
 
 getType ()
 
 getName ()
 
 getRealname ()
 
 getDefaultConfig ()
 
 isEditable ()
 
 getValue ($attribute)
 
 toString ($args=NULL)
 
 printout ($args=NULL)
 
 toStringEdit ($post_vars="", $faulty_values="", $edit_form="", $anker="")
 
 getEditFormHeadline (&$edit_form)
 
 printoutEdit ($post_vars="", $faulty_values="", $edit_form="", $anker="")
 
 getAttributes ($short=TRUE)
 
 getDescription ()
 
 executeCommand ($command, $value="")
 
 checkFormValues ()
 
 checkValue ($attribute, $value)
 
 createUrl ($module_name, $args=NULL)
 

Data Fields

 $type
 
 $config
 
 $name
 
 $attributes
 
 $real_name
 
 $description
 
 $headlines = array()
 

Member Function Documentation

◆ checkFormValues()

checkFormValues ( )
Here is the call graph for this function:

◆ checkValue()

checkValue (   $attribute,
  $value 
)
Here is the caller graph for this function:

◆ createUrl()

createUrl (   $module_name,
  $args = NULL 
)
Here is the call graph for this function:

◆ executeCommand()

executeCommand (   $command,
  $value = "" 
)
Here is the call graph for this function:

◆ ExternElement()

ExternElement ( $config,
  $element_name 
)

Constructor Don't call direct, use GetInstance() instead.

Parameters
arrayconfig
stringelement_name

◆ getAttributes()

getAttributes (   $short = TRUE)

◆ getDefaultConfig()

getDefaultConfig ( )

◆ getDescription()

getDescription ( )

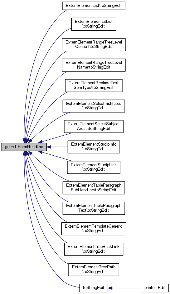
◆ getEditFormHeadline()

getEditFormHeadline ( $edit_form)
Here is the caller graph for this function:

◆ GetInstance()

GetInstance ( $config,
  $element_name 
)
Here is the caller graph for this function:

◆ getName()

getName ( )
Here is the caller graph for this function:

◆ getRealname()

getRealname ( )

◆ getType()

getType ( )

◆ getValue()

getValue (   $attribute)

◆ isEditable()

isEditable ( )

◆ printout()

printout (   $args = NULL)
Here is the call graph for this function:

◆ printoutEdit()

printoutEdit (   $post_vars = "",
  $faulty_values = "",
  $edit_form = "",
  $anker = "" 
)
Here is the call graph for this function:

◆ toString()

toString (   $args = NULL)
Here is the caller graph for this function:

◆ toStringEdit()

toStringEdit (   $post_vars = "",
  $faulty_values = "",
  $edit_form = "",
  $anker = "" 
)
Here is the call graph for this function:
Here is the caller graph for this function:

Field Documentation

◆ $attributes

$attributes

◆ $config

$config

◆ $description

$description

◆ $headlines

$headlines = array()

◆ $name

$name

◆ $real_name

$real_name

◆ $type

$type

The documentation for this class was generated from the following file: