Stud.IP  2.5 Revision
User Class Reference
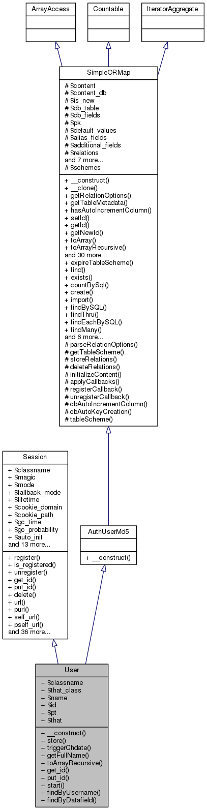
Inheritance diagram for User:
Inheritance graph
Collaboration diagram for User:
Collaboration graph

Public Member Functions

 __construct ($id=null)
 
 store ()
 
 triggerChdate ()
 
 getFullName ($format="full")
 
 toArrayRecursive ($only_these_fields=null)
 
 get_id ($id="")
 
 put_id ()
 
 start ($sid="")
 
- Public Member Functions inherited from Session
 register ($things)
 
 is_registered ($name)
 
 unregister ($things)
 
 get_id ($id="")
 
 put_id ()
 
 delete ()
 
 url ($url)
 
 purl ($url)
 
 self_url ()
 
 pself_url ()
 
 hidden_session ()
 
 add_query ($qarray)
 
 padd_query ($qarray)
 
 serialize ($prefix, $str)
 
 get_lock ()
 
 release_lock ()
 
 freeze ()
 
 thaw ()
 
 reimport_get_vars ()
 
 reimport_post_vars ()
 
 reimport_cookie_vars ()
 
 reimport_any_vars ($arrayname)
 
 set_container ()
 
 set_tokenname ()
 
 release_token ()
 
 put_headers ()
 
 gc ()
 
 start ($sid="")
 
 Session ()
 
 start ()
 
 name ($name='')
 
 put_id ()
 
 delete ()
 
 set_tokenname ()
 
 put_headers ()
 
 open ()
 
 close ()
 
 del ()
 
 freeze ($id=NULL, $sess_data=NULL)
 
 thaw ()
 
 gc ()
 
 set_container ()
 
 regenerate_session_id ($keep_session_vars=array())
 
 register ()
 
 is_registered ()
 
 unregister ()
 
- Public Member Functions inherited from AuthUserMd5
 __construct ($id=null)
 
- Public Member Functions inherited from SimpleORMap
 __construct ($id=null)
 
 __clone ()
 
 getRelationOptions ($relation)
 
 getTableMetadata ()
 
 hasAutoIncrementColumn ()
 
 setId ($id)
 
 getId ()
 
 getNewId ()
 
 toArray ($only_these_fields=null)
 
 toArrayRecursive ($only_these_fields=null)
 
 getValue ($field)
 
 getRelationValue ($relation, $field)
 
 setValue ($field, $value)
 
 __get ($field)
 
 __set ($field, $value)
 
 __isset ($field)
 
 offsetExists ($offset)
 
 offsetGet ($offset)
 
 offsetSet ($offset, $value)
 
 offsetUnset ($offset)
 
 getIterator ()
 
 count ()
 
 isField ($field)
 
 isAdditionalField ($field)
 
 isAliasField ($field)
 
 setData ($data, $reset=false)
 
 haveData ()
 
 isNew ()
 
 isDeleted ()
 
 setNew ($is_new)
 
 getWhereQuery ()
 
 restore ()
 
 store ()
 
 triggerChdate ()
 
 delete ()
 
 isDirty ()
 
 isFieldDirty ($field)
 
 revertValue ($field)
 
 initRelation ($relation)
 
 resetRelation ($relation)
 

Static Public Member Functions

static findByUsername ($username)
 
static findByDatafield ($datafield_id, $value)
 
- Static Public Member Functions inherited from SimpleORMap
static expireTableScheme ()
 
static find ($id)
 
static exists ($id)
 
static countBySql ($where=1, $params=array())
 
static create ($data)
 
static import ($data)
 
static findBySQL ($where, $params=array())
 
static findThru ($foreign_key_value, $options)
 
static findEachBySQL ($callable, $where, $params=array())
 
static findMany ($pks=array(), $order='', $order_params=array())
 
static findEachMany ($callable, $pks=array(), $order='', $order_params=array())
 
static findAndMapBySQL ($callable, $where, $params=array())
 
static findAndMapMany ($callable, $pks=array(), $order='', $order_params=array())
 
static deleteBySQL ($where, $params=array())
 
static toObject ($id_or_object)
 
static __callStatic ($name, $arguments)
 

Data Fields

 $classname = "User"
 
 $that_class = "Session_sql"
 
 $name
 
 $id
 
 $pt = array()
 
 $that
 
- Data Fields inherited from Session
 $classname = "Session"
 
 $magic = ""
 
 $mode = "cookie"
 
 $fallback_mode
 
 $lifetime = 0
 
 $cookie_domain = ""
 
 $cookie_path = "/"
 
 $gc_time = 1440
 
 $gc_probability = 1
 
 $auto_init = ""
 
 $secure_auto_init = 1
 
 $allowcache = "no"
 
 $allowcache_expire = 1440
 
 $that_class = ""
 
 $name = ""
 
 $id = ""
 
 $that
 
 $pt = array()
 
 $in = false
 
 $cookiename
 
 $trans_id_enabled = true
 
 $module = 'user'
 
 $save_path
 

Additional Inherited Members

- Protected Member Functions inherited from SimpleORMap
 parseRelationOptions ($type, $name, $options)
 
 getTableScheme ()
 
 storeRelations ()
 
 deleteRelations ()
 
 initializeContent ()
 
 applyCallbacks ($type)
 
 registerCallback ($types, $cb)
 
 unregisterCallback ($types, $cb)
 
 cbAutoIncrementColumn ($type)
 
 cbAutoKeyCreation ()
 
- Static Protected Member Functions inherited from SimpleORMap
static tableScheme ($db_table)
 
- Protected Attributes inherited from SimpleORMap
 $content = array()
 
 $content_db = array()
 
 $is_new = true
 
 $db_table = ''
 
 $db_fields = null
 
 $pk = null
 
 $default_values = array()
 
 $alias_fields = array()
 
 $additional_fields = array()
 
 $relations = array()
 
 $has_many = array()
 
 $has_one = array()
 
 $belongs_to = array()
 
 $has_and_belongs_to_many = array()
 
 $registered_callbacks
 
 $known_slots = array()
 
 $reserved_slots = array('value','newid','iterator','tablemetadata', 'relationvalue','wherequery','relationoptions','data','new','id')
 
- Static Protected Attributes inherited from SimpleORMap
static $schemes
 

Constructor & Destructor Documentation

◆ __construct()

__construct (   $id = null)
Parameters
string$ida user id

Member Function Documentation

◆ findByDatafield()

static findByDatafield (   $datafield_id,
  $value 
)
static

returns an array of User-objects that have the given value in the given datafield.

Parameters
string$datafield_id
arrayof User
Here is the call graph for this function:

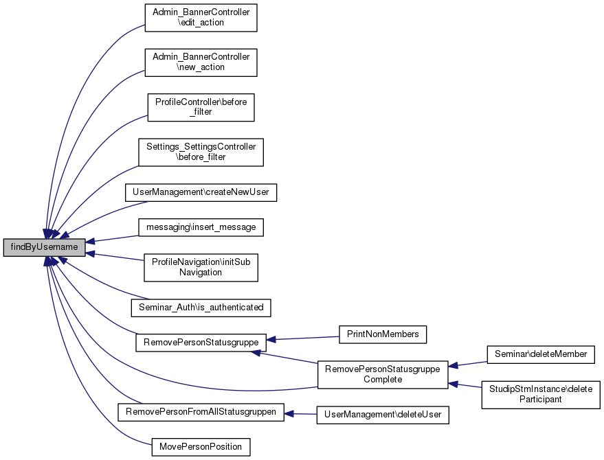
◆ findByUsername()

static findByUsername (   $username)
static

return user object for given username

Parameters
string$usernamea username
Returns
User
Here is the caller graph for this function:

◆ get_id()

get_id (   $id = "")
Here is the caller graph for this function:

◆ getFullName()

getFullName (   $format = "full")

returns the name in specified format (formats defined in $GLOBALS['_fullname_sql'])

Parameters
stringone of full,full_rev,no_title,no_title_rev,no_title_short,no_title_motto,full_rev_username
Returns
string guess what - the fullname
Here is the call graph for this function:

◆ put_id()

put_id ( )

◆ start()

start (   $sid = "")
Here is the call graph for this function:

◆ store()

store ( )
See also
SimpleORMap::store()
Here is the call graph for this function:

◆ toArrayRecursive()

toArrayRecursive (   $only_these_fields = null)

◆ triggerChdate()

triggerChdate ( )

Field Documentation

◆ $classname

$classname = "User"

◆ $id

$id

◆ $name

$name

◆ $pt

$pt = array()

◆ $that

$that

◆ $that_class

$that_class = "Session_sql"

The documentation for this class was generated from the following files: