|
Stud.IP
2.5 Revision
|


Public Member Functions | |
| auth_registerform () | |
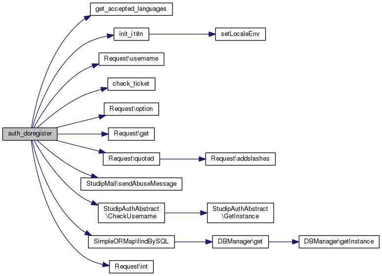
| auth_doregister () | |
Public Member Functions inherited from Seminar_Auth | |
| Seminar_Auth () | |
| login_if ($ok) | |
| is_authenticated () | |
| auth_preauth () | |
| auth_loginform () | |
| auth_validatelogin () | |
| auth_set_user_settings ($user) | |
Public Member Functions inherited from Auth | |
| start () | |
| login_if ( $t) | |
| unauth ($nobody=false) | |
| logout ($nobody="") | |
| is_authenticated () | |
| url () | |
| purl () | |
| auth_preauth () | |
| auth_loginform () | |
| auth_validatelogin () | |
| auth_refreshlogin () | |
| auth_registerform () | |
| auth_doregister () | |
| check_feature ($f) | |
| start () | |
| login_if ( $t) | |
| __sleep () | |
| unauth ($nobody=false) | |
| logout ($nobody="") | |
| is_authenticated () | |
| url () | |
| purl () | |
| auth_preauth () | |
| auth_loginform () | |
| auth_validatelogin () | |
| auth_refreshlogin () | |
| auth_registerform () | |
| auth_doregister () | |
Data Fields | |
| $classname = "Seminar_Register_Auth" | |
| $magic = "dsdfjhgretha" | |
| $mode = "reg" | |
| $error_msg = "" | |
Data Fields inherited from Seminar_Auth | |
| $classname = "Seminar_Auth" | |
| $lifetime = 0 | |
| $magic = "Fdfglkdfsg" | |
| $error_msg = "" | |
Data Fields inherited from Auth | |
| $classname = "Auth" | |
| $persistent_slots = array("auth") | |
| $lifetime = 15 | |
| $refresh = 0 | |
| $mode = "log" | |
| $magic = "" | |
| $nobody = false | |
| $cancel_login = "cancel_login" | |
| $auth = array() | |
| $in = false | |
| $db | |
| auth_doregister | ( | ) |

| auth_registerform | ( | ) |

| $classname = "Seminar_Register_Auth" |
| $error_msg = "" |
| $magic = "dsdfjhgretha" |
| $mode = "reg" |