|
Stud.IP
2.5 Revision
|
Namespaces | |
| studip_extern | |
Functions | |
| get_all_statusgruppen ($range_id) | |
| get_statusgruppen_by_id ($range_id, $ids) | |
| print_footer () | |
| mila_extern ($string, $length) | |
| get_start_item_id ($object_id) | |
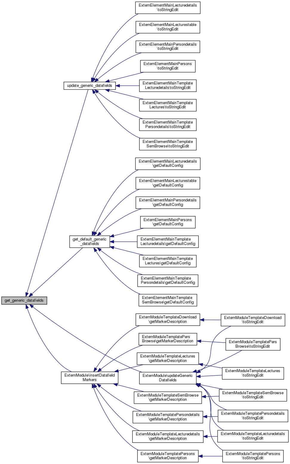
| get_generic_datafields ($object_type) | |
| array_condense ($array) | |
| update_generic_datafields (&$config, &$data_fields, &$field_names, $object_type) | |
| get_default_generic_datafields (&$default_config, $object_type) | |
| enable_sri ($i_id, $enable) | |
| sri_is_enabled ($i_id) | |
| download_config ($range_id, $config_id, $module) | |
| store_config ($range_id, $config_id, $jsonconfig) | |
| check_config ($data, $type) | |
| indentJson ($str) | |
| utf8Encode (&$value, &$key) | |
| utf8Decode (&$value, &$key) | |
Variables | |
| if (version_compare(PHP_VERSION, '5.2', '<')) | |
| array_condense | ( | $array | ) |

| check_config | ( | $data, | |
| $type | |||
| ) |
| download_config | ( | $range_id, | |
| $config_id, | |||
| $module | |||
| ) |

| enable_sri | ( | $i_id, | |
| $enable | |||
| ) |

| get_all_statusgruppen | ( | $range_id | ) |
Returns all statusgruppen for the given range.
If there is no statusgruppe for the given range, it returns FALSE.
public
| string | $range_id |


| get_default_generic_datafields | ( | & | $default_config, |
| $object_type | |||
| ) |


| get_generic_datafields | ( | $object_type | ) |


| get_start_item_id | ( | $object_id | ) |


| get_statusgruppen_by_id | ( | $range_id, | |
| $ids | |||
| ) |
Returns an array containing the ids as key and the name as value for every given name of statusgruppe.
If there is no known statusgruppe in the given range and name, it returns FALSE.
public
| string | $range_id | |
| string | $ids | comma separated list of statusgruppe_id for statusgruppe valid for the given range (syntax: 'id1','id2',...) |


| indentJson | ( | $str | ) |

| mila_extern | ( | $string, | |
| $length | |||
| ) |

| print_footer | ( | ) |

| sri_is_enabled | ( | $i_id | ) |


| store_config | ( | $range_id, | |
| $config_id, | |||
| $jsonconfig | |||
| ) |
| update_generic_datafields | ( | & | $config, |
| & | $data_fields, | ||
| & | $field_names, | ||
| $object_type | |||
| ) |


| utf8Decode | ( | & | $value, |
| & | $key | ||
| ) |
for use with functions like array_walk. utf8_decode's the passed parameters
| mixed | $value | the array-value |
| mixed | $key | the array-key |
| utf8Encode | ( | & | $value, |
| & | $key | ||
| ) |
for use with functions like array_walk. utf8_encode's the passed parameters
| mixed | $value | the array-value |
| mixed | $key | the array-key |
| if(version_compare(PHP_VERSION, '5.2', '<')) |