|
Stud.IP
2.5 Revision
|
Functions | |
| groupmail ($range_id, $filter='') | |
| PrintAktualStatusgruppen ($roles) | |
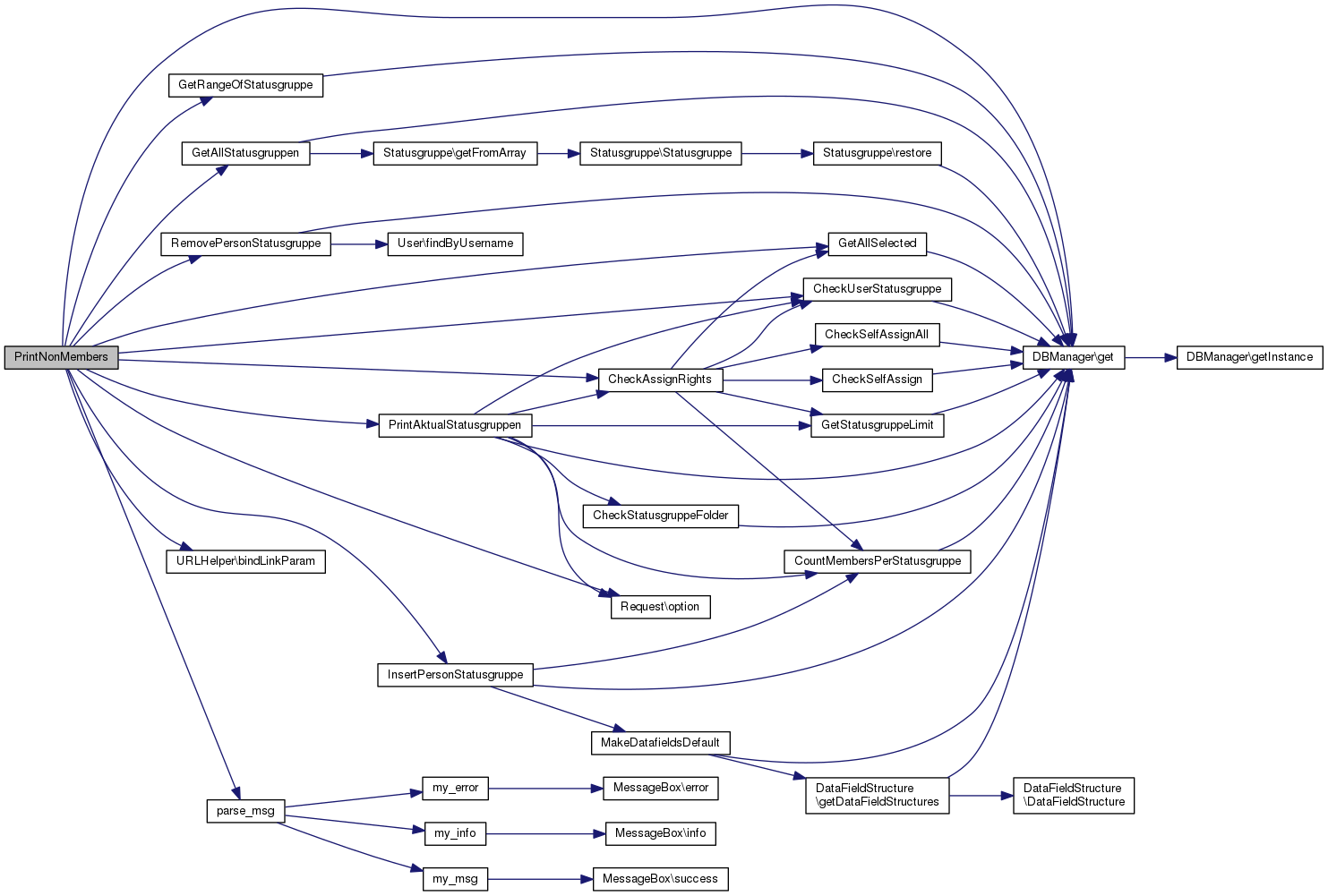
| PrintNonMembers ($range_id) | |
Variables | |
| $anzahltext = PrintNonMembers($SessSemName[1]) | |
| $infobox | |
| if($self_assign_exclusive) | $infobox [1]["kategorie"] = _("Aktionen:") |
| $infobox [1]["eintrag"][] | |
| if($rechte) | $layout = $GLOBALS['template_factory']->open('layouts/base.php') |
| $layout | infobox = array('content' => $infobox, 'picture' => "infobox/groups.jpg") |
| $layout | content_for_layout = ob_get_clean() |
| groupmail | ( | $range_id, | |
$filter = '' |
|||
| ) |

| PrintAktualStatusgruppen | ( | $roles | ) |


| PrintNonMembers | ( | $range_id | ) |

| $anzahltext = PrintNonMembers($SessSemName[1]) |
| $infobox[1]["eintrag"][] |
| $layout content_for_layout = ob_get_clean() |
| $layout infobox = array('content' => $infobox, 'picture' => "infobox/groups.jpg") |