|
Stud.IP
2.5 Revision
|


Public Member Functions | |
| setUp () | |
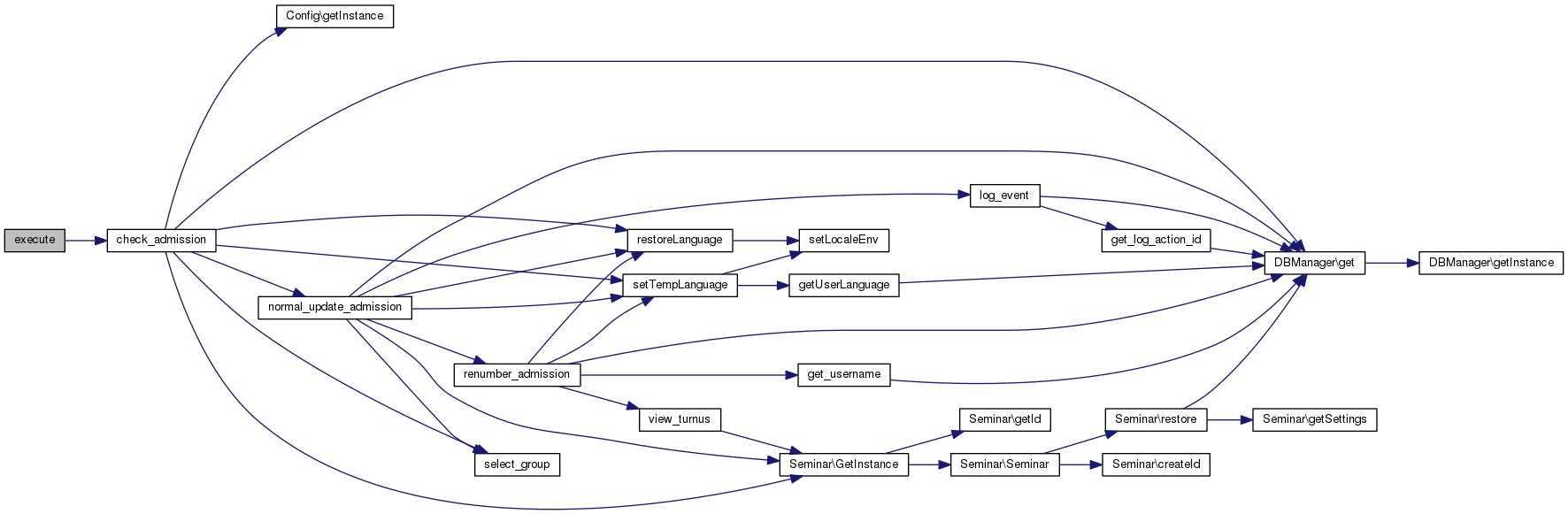
| execute ($last_result, $parameters=array()) | |
Public Member Functions inherited from CronJob | |
| execute ($last_result, $parameters=array()) | |
| setUp () | |
| tearDown () | |
Static Public Member Functions | |
| static | getName () |
| static | getDescription () |
| static | getParameters () |
Static Public Member Functions inherited from CronJob | |
| static | getName () |
| static | getDescription () |
| static | getParameters () |
| execute | ( | $last_result, | |
$parameters = array() |
|||
| ) |

|
static |
|
static |
|
static |
| setUp | ( | ) |