Stud.IP  2.5 Revision
StudipStmInstance Class Reference
Inheritance diagram for StudipStmInstance:
Inheritance graph
Collaboration diagram for StudipStmInstance:
Collaboration graph

Public Member Functions

 __construct ($id=NULL, $stm_abstr_id=null)
 
 addElement ($element=null, $sem_id=null)
 
 deleteElement ($id)
 
getElement ($id)
 
 restoreElements ()
 
 addParticipant ($user_id, $elementgroup, $groupsem)
 
 deleteParticipant ($user_id)
 
 getGroupCount ()
 
 getGroupedElementSemCount ($elementgroup, $element_id)
 
 getGroupedElementSem ($elementgroup, $element_id)
 
 isParticipant ($user_id)
 
 isAllowedToEnter ($user_id, $check_semester=false)
 
 isAllowedToEdit ($user_id)
 
 restoreAssigns ()
 
 restore ()
 
 store ()
 
 delete ()
 
 getValue ($field)
 
- Public Member Functions inherited from SimpleORMap
 __construct ($id=null)
 
 __clone ()
 
 getRelationOptions ($relation)
 
 getTableMetadata ()
 
 hasAutoIncrementColumn ()
 
 setId ($id)
 
 getId ()
 
 getNewId ()
 
 toArray ($only_these_fields=null)
 
 toArrayRecursive ($only_these_fields=null)
 
 getValue ($field)
 
 getRelationValue ($relation, $field)
 
 setValue ($field, $value)
 
 __get ($field)
 
 __set ($field, $value)
 
 __isset ($field)
 
 offsetExists ($offset)
 
 offsetGet ($offset)
 
 offsetSet ($offset, $value)
 
 offsetUnset ($offset)
 
 getIterator ()
 
 count ()
 
 isField ($field)
 
 isAdditionalField ($field)
 
 isAliasField ($field)
 
 setData ($data, $reset=false)
 
 haveData ()
 
 isNew ()
 
 isDeleted ()
 
 setNew ($is_new)
 
 getWhereQuery ()
 
 restore ()
 
 store ()
 
 triggerChdate ()
 
 delete ()
 
 isDirty ()
 
 isFieldDirty ($field)
 
 revertValue ($field)
 
 initRelation ($relation)
 
 resetRelation ($relation)
 

Static Public Member Functions

static GetStmInstancesByUser ($user_id, $semester_id=false)
 
static GetStmInstancesBySeminar ($seminar_id, $semester_id=false)
 
static GetStmInstancesBySeminarAndUser ($seminar_id, $user_id)
 
- Static Public Member Functions inherited from SimpleORMap
static expireTableScheme ()
 
static find ($id)
 
static exists ($id)
 
static countBySql ($where=1, $params=array())
 
static create ($data)
 
static import ($data)
 
static findBySQL ($where, $params=array())
 
static findThru ($foreign_key_value, $options)
 
static findEachBySQL ($callable, $where, $params=array())
 
static findMany ($pks=array(), $order='', $order_params=array())
 
static findEachMany ($callable, $pks=array(), $order='', $order_params=array())
 
static findAndMapBySQL ($callable, $where, $params=array())
 
static findAndMapMany ($callable, $pks=array(), $order='', $order_params=array())
 
static deleteBySQL ($where, $params=array())
 
static toObject ($id_or_object)
 
static __callStatic ($name, $arguments)
 

Data Fields

 $elements = array()
 
 $el_struct = array()
 
 $assigns = array()
 

Additional Inherited Members

- Protected Member Functions inherited from SimpleORMap
 parseRelationOptions ($type, $name, $options)
 
 getTableScheme ()
 
 storeRelations ()
 
 deleteRelations ()
 
 initializeContent ()
 
 applyCallbacks ($type)
 
 registerCallback ($types, $cb)
 
 unregisterCallback ($types, $cb)
 
 cbAutoIncrementColumn ($type)
 
 cbAutoKeyCreation ()
 
- Static Protected Member Functions inherited from SimpleORMap
static tableScheme ($db_table)
 
- Protected Attributes inherited from SimpleORMap
 $content = array()
 
 $content_db = array()
 
 $is_new = true
 
 $db_table = ''
 
 $db_fields = null
 
 $pk = null
 
 $default_values = array()
 
 $alias_fields = array()
 
 $additional_fields = array()
 
 $relations = array()
 
 $has_many = array()
 
 $has_one = array()
 
 $belongs_to = array()
 
 $has_and_belongs_to_many = array()
 
 $registered_callbacks
 
 $known_slots = array()
 
 $reserved_slots = array('value','newid','iterator','tablemetadata', 'relationvalue','wherequery','relationoptions','data','new','id')
 
- Static Protected Attributes inherited from SimpleORMap
static $schemes
 

Constructor & Destructor Documentation

◆ __construct()

__construct (   $id = NULL,
  $stm_abstr_id = null 
)
Here is the call graph for this function:

Member Function Documentation

◆ addElement()

addElement (   $element = null,
  $sem_id = null 
)
Here is the call graph for this function:

◆ addParticipant()

addParticipant (   $user_id,
  $elementgroup,
  $groupsem 
)
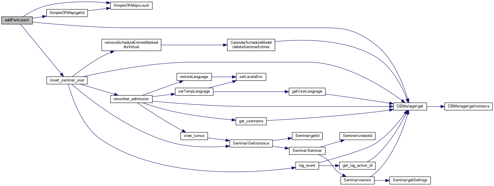
Here is the call graph for this function:

◆ delete()

delete ( )
Here is the call graph for this function:

◆ deleteElement()

deleteElement (   $id)
Here is the call graph for this function:

◆ deleteParticipant()

deleteParticipant (   $user_id)
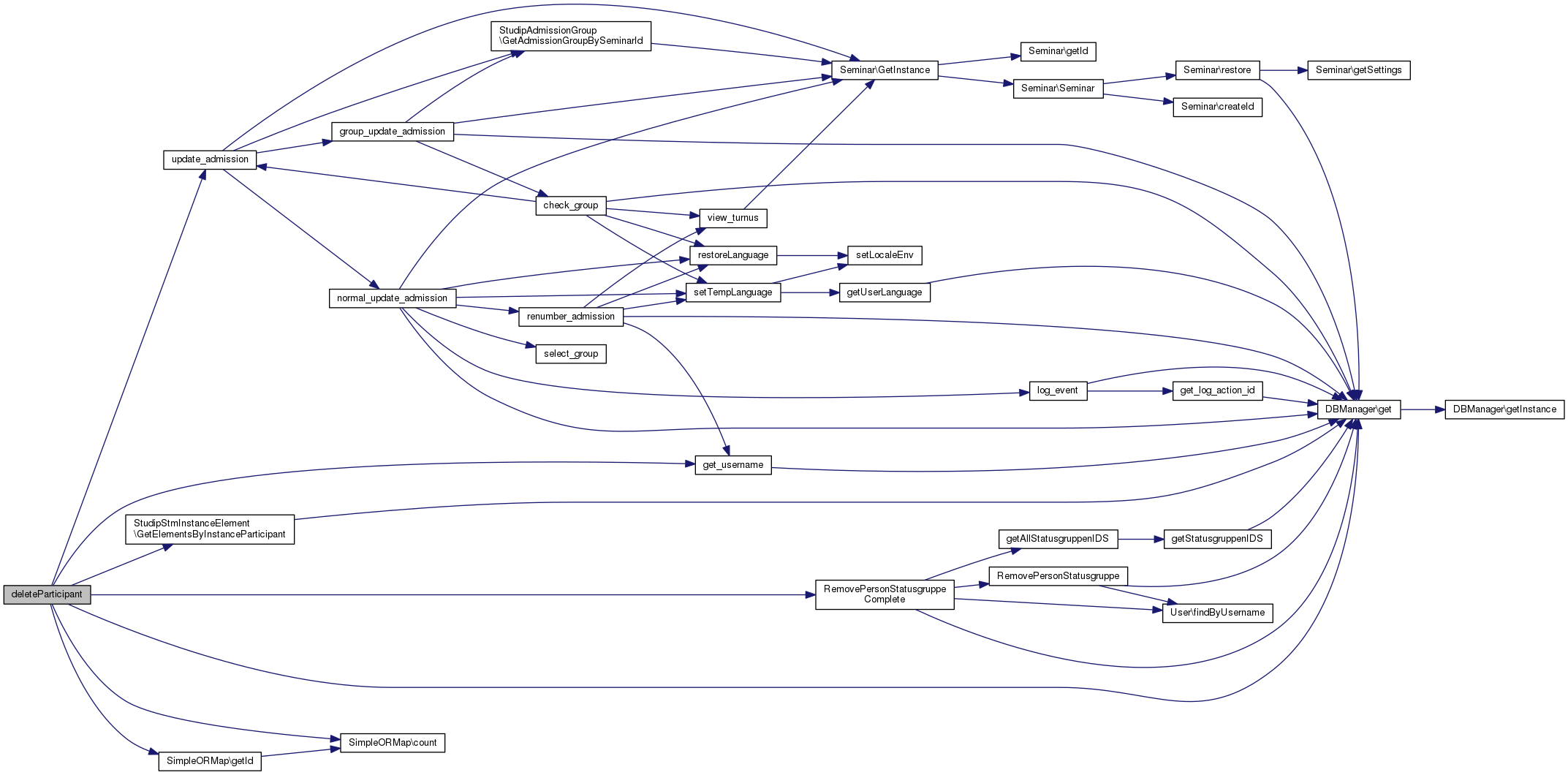
Here is the call graph for this function:

◆ getElement()

& getElement (   $id)

◆ getGroupCount()

getGroupCount ( )
Here is the call graph for this function:

◆ getGroupedElementSem()

getGroupedElementSem (   $elementgroup,
  $element_id 
)
Here is the caller graph for this function:

◆ getGroupedElementSemCount()

getGroupedElementSemCount (   $elementgroup,
  $element_id 
)
Here is the call graph for this function:

◆ GetStmInstancesBySeminar()

static GetStmInstancesBySeminar (   $seminar_id,
  $semester_id = false 
)
static
Here is the call graph for this function:

◆ GetStmInstancesBySeminarAndUser()

static GetStmInstancesBySeminarAndUser (   $seminar_id,
  $user_id 
)
static
Here is the call graph for this function:

◆ GetStmInstancesByUser()

static GetStmInstancesByUser (   $user_id,
  $semester_id = false 
)
static
Here is the call graph for this function:

◆ getValue()

getValue (   $field)
Here is the caller graph for this function:

◆ isAllowedToEdit()

isAllowedToEdit (   $user_id)
Here is the call graph for this function:

◆ isAllowedToEnter()

isAllowedToEnter (   $user_id,
  $check_semester = false 
)
Here is the call graph for this function:

◆ isParticipant()

isParticipant (   $user_id)
Here is the call graph for this function:

◆ restore()

restore ( )
Here is the call graph for this function:

◆ restoreAssigns()

restoreAssigns ( )
Here is the call graph for this function:
Here is the caller graph for this function:

◆ restoreElements()

restoreElements ( )
Here is the call graph for this function:
Here is the caller graph for this function:

◆ store()

store ( )
Here is the call graph for this function:

Field Documentation

◆ $assigns

$assigns = array()

◆ $el_struct

$el_struct = array()

◆ $elements

$elements = array()

The documentation for this class was generated from the following file: