Stud.IP  2.5 Revision
Settings_PrivacyController Class Reference
Inheritance diagram for Settings_PrivacyController:
Inheritance graph
Collaboration diagram for Settings_PrivacyController:
Collaboration graph

Public Member Functions

 before_filter (&$action, &$args)
 
 index_action ()
 
 global_action ()
 
 homepage_action ()
 
 bulk_action ()
 
- Public Member Functions inherited from Settings_SettingsController
 before_filter (&$action, &$args)
 
 url_for ($to)
 
 get_default_template ($action)
 
 render_nothing ($text='')
 
 shallChange ($field, $attribute=null, $value=null)
 
 verifyDialog ($message, $approved, $rejected)
 
 __call ($method, $arguments)
 
 after_filter ($action, $args)
 
- Public Member Functions inherited from AuthenticatedController
 before_filter (&$action, &$args)
 
 after_filter ($action, $args)
 
- Public Member Functions inherited from StudipController
 validate_args (&$args, $types=NULL)
 
 url_for ($to)
 
 rescue ($exception)
 
 setInfoBoxImage ($image)
 
 addToInfobox ($category, $text, $icon='blank.gif')
 

Additional Inherited Members

- Protected Member Functions inherited from Settings_SettingsController
 check_ticket ()
 
 populateInfobox ()
 
 postPrivateMessage ($message)
 
- Protected Member Functions inherited from StudipController
 populateInfobox ()
 
- Protected Attributes inherited from Settings_SettingsController
 $private_messages = array()
 

Member Function Documentation

◆ before_filter()

before_filter ( $action,
$args 
)

Set up this controller.

Parameters
String$actionName of the action to be invoked
Array$argsArguments to be passed to the action method
Here is the call graph for this function:

◆ bulk_action()

bulk_action ( )

Performs bulk actions on the privacy settings of a user. This can be either the setting of new default values or the changing of all privacy values at once.

Here is the call graph for this function:

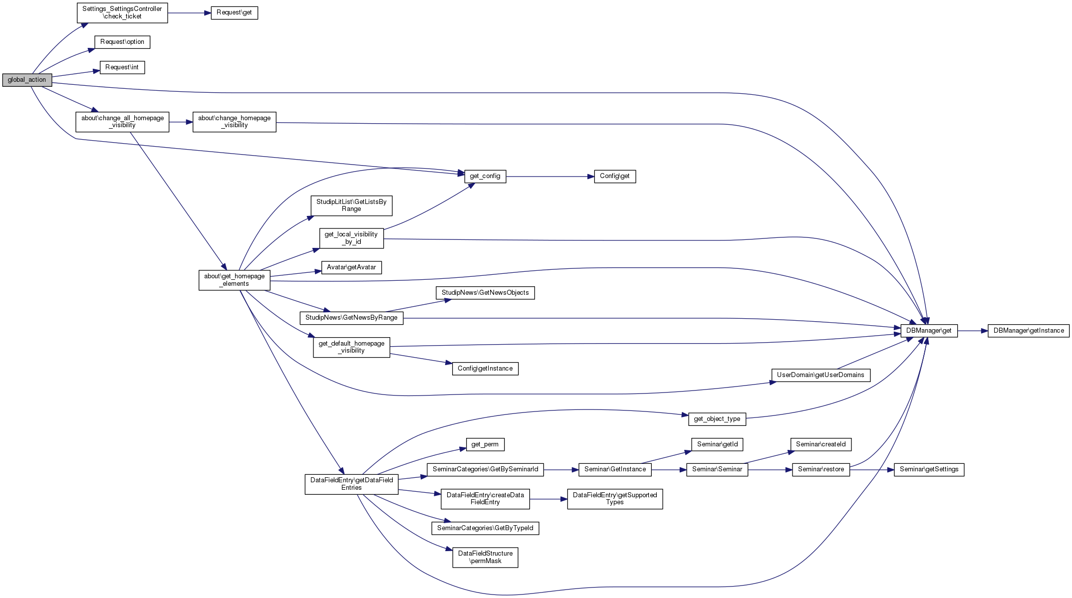
◆ global_action()

global_action ( )

Stores the privacy settings concerning the appearance of a user inside the system.

Here is the call graph for this function:

◆ homepage_action()

homepage_action ( )

Stores the privacy settings concerning the homepage / profile of a user.

Here is the call graph for this function:

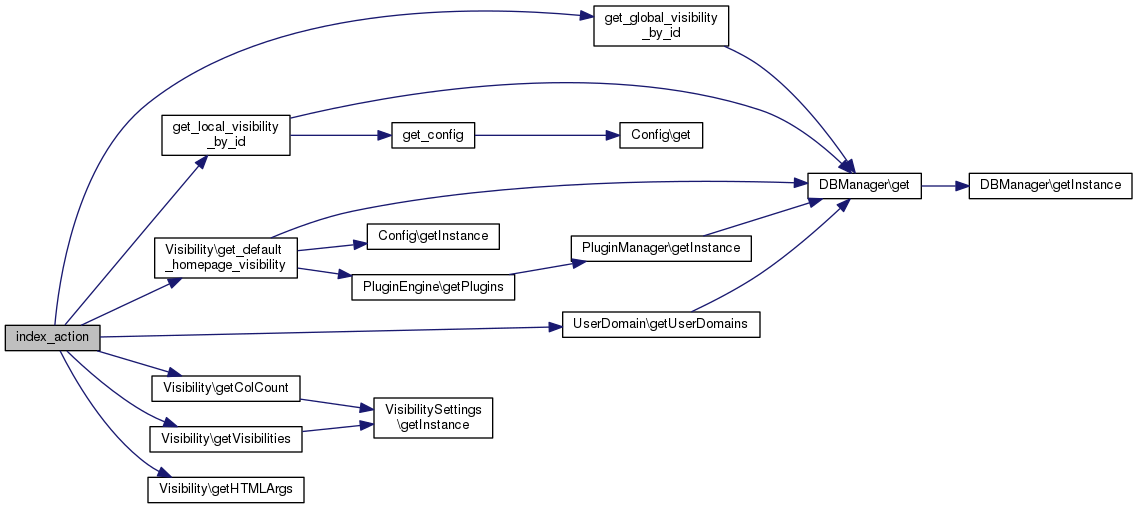
◆ index_action()

index_action ( )

Displays the privacy settings of a user.

Here is the call graph for this function:

The documentation for this class was generated from the following file: