Stud.IP  3.0 Revision 48548
 All Data Structures Namespaces Files Functions Variables Groups Pages
GroupCalendar Class Reference
Inheritance diagram for GroupCalendar:
Inheritance graph
Collaboration diagram for GroupCalendar:
Collaboration graph

Public Member Functions

 GroupCalendar ($group_id, $user_id)
 getCalendars ()
nextCalendar ()
 getId ()
 addEventObj ($event, $updated, $selected_users=NULL)
 mergeEvents ()
 createEvent ($properties=NULL)
 toStringDay ($day_time, $start_time, $end_time, $restrictions=NULL)
 toStringWeek ($week_time, $start_time, $end_time, $restrictions=NULL)
 toStringMonth ($month_time, $step=NULL, $restrictions=NULL)
 toStringYear ($year_time, $restrictions=NULL)
- Public Member Functions inherited from Calendar
 Calendar ($range_id)
getInstance ($range_id=NULL)
 havePermission ($permission)
 getPermission ()
 setPermission ($permission)
 checkPermission ($permission)
 GetPermissionByUserRange ($user_id, $range_id)
 getRange ()
 getUserId ()
 getUserName ()
 getGroupName ()
 getGroups ()
 getUsers ()
 getAllContactGroups ()
 getHeadline ()
 addEvent ($event_id= '', $selected_users=NULL)
 addEventObj (&$event, $updated, $selected_users=NULL)
 getDefaultUserSettings ($index=NULL)
 updateBindSeminare ()
 getBindInstitute ($user_id=NULL, $all=NULL, $names=false)
 explodeDate ($dateFromPicker)
 setUserSettings ($user_settings=NULL)
 getUserSettings ($index=NULL)
 setEventProperties (&$calendar_form_data, $mod)
 getEventProperties (&$calendar_form_data)
 checkFormData (&$calendar_form_data)
 toStringEdit ($atime, $termin_id=NULL, $type= 'pers', $devent=false)
 checkRestriction ($properties, $restrictions)
 countEvents ()
 GetSeminarActivatedCalendar ()
 GetInstituteActivatedCalendar ()
 GetLecturers ()

Data Fields

 $group_id
 $calendars
 $view
- Data Fields inherited from Calendar
const CALENDAR_END = 0x7FFFFFFF
const PERMISSION_OWN = 16
const PERMISSION_ADMIN = 8
const PERMISSION_WRITABLE = 4
const PERMISSION_READABLE = 2
const PERMISSION_FORBIDDEN = 1
const RANGE_USER = 1
const RANGE_GROUP = 2
const RANGE_SEM = 3
const RANGE_INST = 4
 $user_name = ''
 $user_id = ''
 $permission = Calendar::PERMISSION_WRITABLE
 $headline = ''
 $user_settings
 $event = NULL
 $range

Additional Inherited Members

- Static Public Member Functions inherited from Calendar
static getBindSeminare ($user_id=NULL, $all=NULL, $names=false)

Member Function Documentation

addEventObj (   $event,
  $updated,
  $selected_users = NULL 
)

Here is the call graph for this function:

createEvent (   $properties = NULL)

Reimplemented from Calendar.

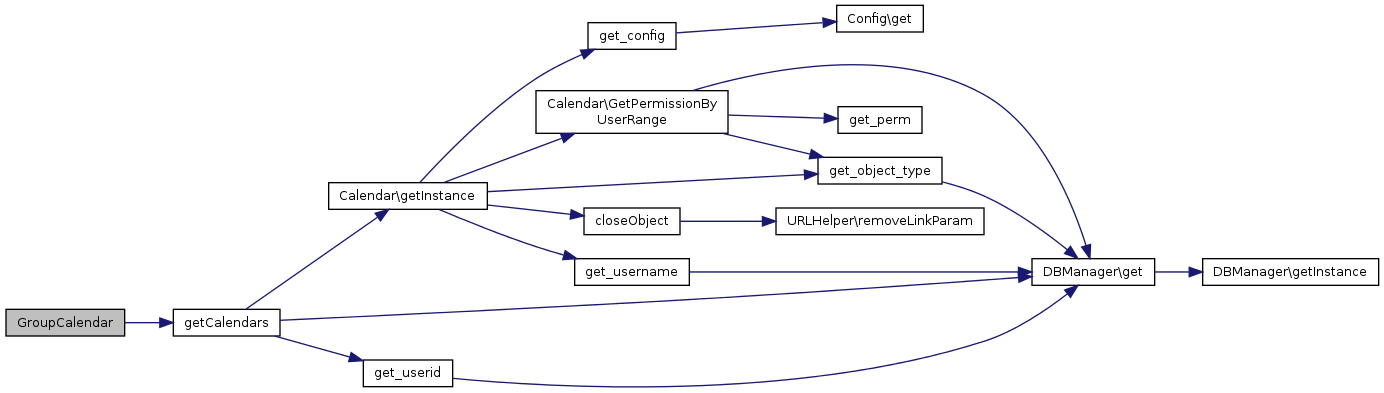
getCalendars ( )

Here is the call graph for this function:

Here is the caller graph for this function:

getId ( )
GroupCalendar (   $group_id,
  $user_id 
)

Here is the call graph for this function:

mergeEvents ( )
& nextCalendar ( )

Here is the caller graph for this function:

toStringDay (   $day_time,
  $start_time,
  $end_time,
  $restrictions = NULL 
)

Here is the call graph for this function:

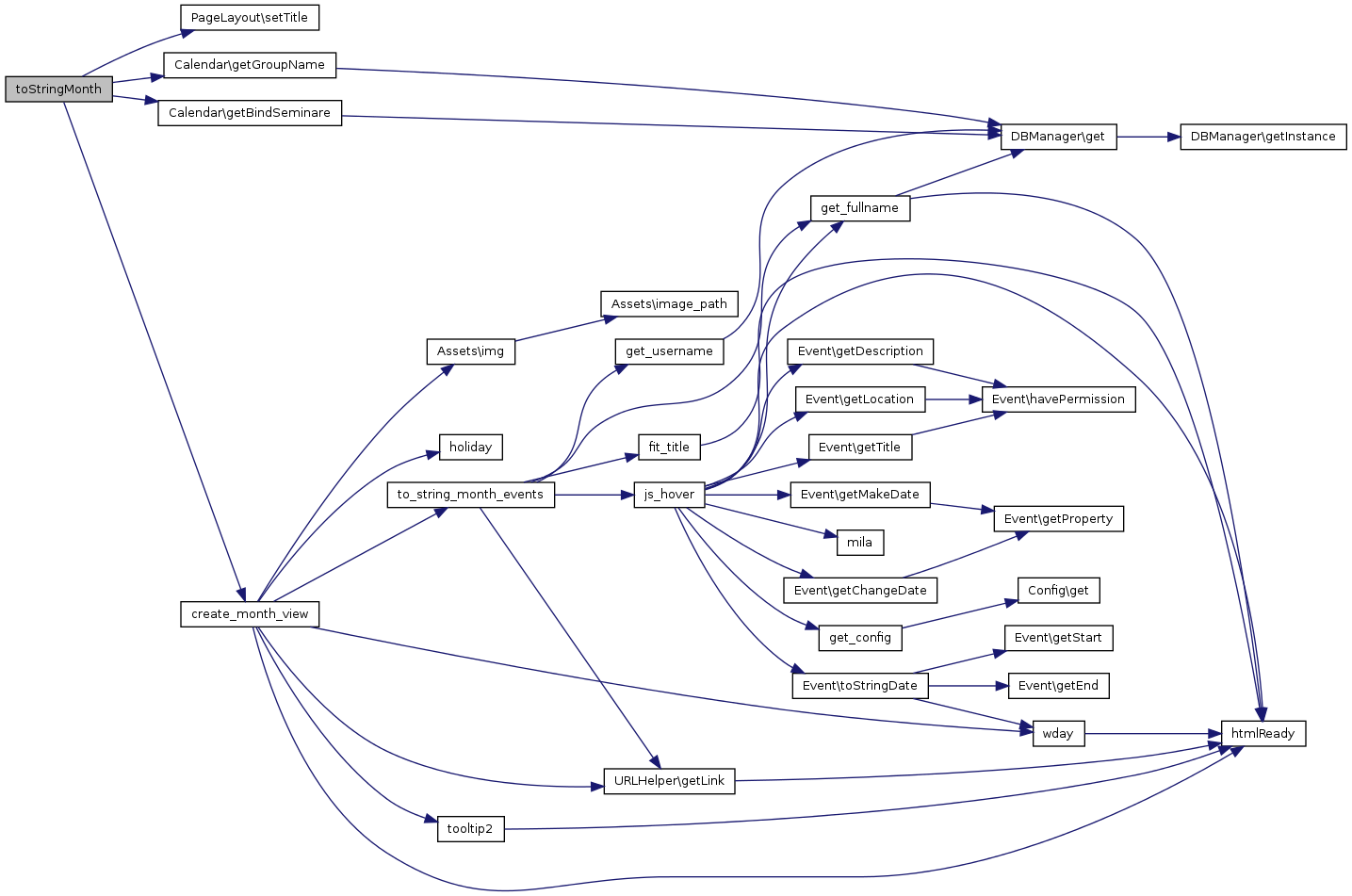
toStringMonth (   $month_time,
  $step = NULL,
  $restrictions = NULL 
)

Here is the call graph for this function:

toStringWeek (   $week_time,
  $start_time,
  $end_time,
  $restrictions = NULL 
)

Here is the call graph for this function:

toStringYear (   $year_time,
  $restrictions = NULL 
)

Here is the call graph for this function:

Field Documentation

$calendars
$group_id
$view

The documentation for this class was generated from the following file: