Stud.IP  3.0 Revision 48548
 All Data Structures Namespaces Files Functions Variables Groups Pages
SingleDate Class Reference
Collaboration diagram for SingleDate:
Collaboration graph

Public Member Functions

 getInstance ($singledate_id)
 SingleDate ($data= '')
 getStartTime ()
 setTime ($start, $end)
 getEndTime ()
 setComment ($comment)
 getComment ()
 getMetaDateID ()
 setMetaDateID ($id)
 getRangeID ()
 setDateType ($typ)
 getDateType ()
 getTypeName ()
 getAuthorID ()
 getChDate ()
 getMkDate ()
 setSeminarID ($seminar_id)
 getSeminarID ()
 getSingleDateID ()
 getResourceID ()
 getTerminID ()
 getFreeRoomText ()
 setFreeRoomText ($freeRoomText)
 getCycleID ()
 killIssue ()
 delete ($keepIssues=false)
 store ()
 restore ()
 setExTermin ($ex)
 isExTermin ()
 isPresence ()
 isUpdate ()
 isHoliday ()
 fillValuesFromArray ($daten)
 toString ()
 bookRoom ($roomID)
 killAssign ()
 hasRoom ()
 getRoom ()
 hasRoomRequest ()
 getRoomRequestStatus ()
 getRequestedRoom ()
 getRoomRequestInfo ()
 removeRequest ()
 readIssueIDs ()
 getIssueIDs ()
 addIssueID ($issue_id)
 deleteIssueID ($issue_id)
 getMessages ()
 validate ($start=0, $end=0)
 getDatesHTML ($params=array())
 getDatesExport ($params=array())
 getDatesXML ($params=array())
 getDatesTemplate ($template)
 addRelatedPerson ($user_id)
 deleteRelatedPerson ($user_id)
 getRelatedPersons ()
 clearRelatedPersons ()
 addRelatedGroup ($statusgruppe_id)
 deleteRelatedGroup ($statusgruppe_id)
 getRelatedGroups ()
 clearRelatedGroups ()

Data Fields

 $termin_id = ''
 $date_typ = 1
 $metadate_id = ''
 $date = 0
 $end_time = 0
 $mkdate = 0
 $chdate = 0
 $orig_ex = FALSE
 $ex_termin = FALSE
 $range_id = ''
 $author_id = ''
 $resource_id = ''
 $raum = ''
 $request_id = NULL
 $requestData = NULL
 $update = FALSE
 $issues = NULL
 $messages = NULL
 $content = ''
 $room_request = NULL
 $related_persons = array()
 $related_groups = array()

Member Function Documentation

addIssueID (   $issue_id)

Here is the call graph for this function:

addRelatedGroup (   $statusgruppe_id)

adds a given statusgruppe_id as a related group to the date

Parameters
string$statusgruppe_idstatusgruppe_id from statusgruppen of the group to be added
addRelatedPerson (   $user_id)

adds a given user_id as a related person to the date

Parameters
string$user_iduser_id from auth_user_md5 of the person to be added
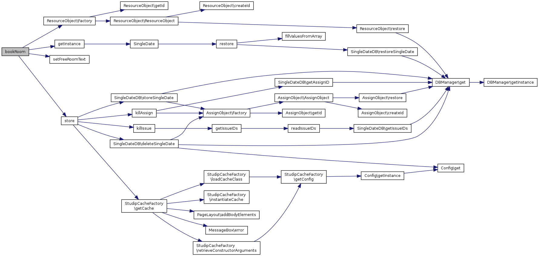
bookRoom (   $roomID)

Here is the call graph for this function:

clearRelatedGroups ( )

clears all related groups

clearRelatedPersons ( )

clears all related persons (in the interface this means that all dozents are marked as related to the date)

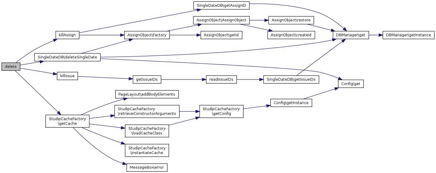
delete (   $keepIssues = false)

Here is the call graph for this function:

deleteIssueID (   $issue_id)

Here is the call graph for this function:

deleteRelatedGroup (   $statusgruppe_id)

unsets a given statusgruppe_id from the array of related statusgruppen

Parameters
string$statusgruppe_idstatusgruppe_id from statusgruppen of the group to be removed

Here is the call graph for this function:

deleteRelatedPerson (   $user_id)

unsets a given user_id from the array of related persons

Parameters
string$user_iduser_id from auth_user_md5 of the person to be added

Here is the call graph for this function:

fillValuesFromArray (   $daten)

Here is the caller graph for this function:

getAuthorID ( )
getChDate ( )
getComment ( )

Here is the call graph for this function:

getCycleID ( )
getDatesExport (   $params = array())

returns a representation without html of the date

Parameters
arrayoptional variables which are passed to the template
Returns
string the representation of the date without html
Author
Till Glöggler tgloe.nosp@m.ggl@.nosp@m.uos.d.nosp@m.e

Here is the call graph for this function:

getDatesHTML (   $params = array())

returns a html representation of the date

Parameters
arrayoptional variables which are passed to the template
Returns
string the html-representation of the date
Author
Till Glöggler tgloe.nosp@m.ggl@.nosp@m.uos.d.nosp@m.e

Here is the call graph for this function:

getDatesTemplate (   $template)

returns a representation of the date with a specifiable template

Parameters
mixedthis can be a template-object or a string pointing to a template in path_to_studip/templates
Returns
string the template output of the date
Author
Till Glöggler tgloe.nosp@m.ggl@.nosp@m.uos.d.nosp@m.e

Here is the caller graph for this function:

getDatesXML (   $params = array())

returns a xml-representation of the date

Parameters
arrayoptional variables which are passed to the template
Returns
string the xml-representation of the date
Author
Till Glöggler tgloe.nosp@m.ggl@.nosp@m.uos.d.nosp@m.e

Here is the call graph for this function:

getDateType ( )
getEndTime ( )
getFreeRoomText ( )
getInstance (   $singledate_id)

Return the SingleDate instance of the given id

Parameters
stringthe id of the instance
Returns
SingleDate the SingleDate instance

Here is the call graph for this function:

Here is the caller graph for this function:

getIssueIDs ( )

Here is the call graph for this function:

Here is the caller graph for this function:

getMessages ( )
getMetaDateID ( )
getMkDate ( )
getRangeID ( )
getRelatedGroups ( )

gets all statusgruppe_ids of related groups of this date

Returns
array of statusgruppe_ids

Here is the call graph for this function:

getRelatedPersons ( )

gets all user_ids of related persons of this date

Returns
array of user_ids

Here is the call graph for this function:

getRequestedRoom ( )

Here is the call graph for this function:

getResourceID ( )
getRoom ( )

Here is the call graph for this function:

getRoomRequestInfo ( )

Here is the call graph for this function:

getRoomRequestStatus ( )

this function returns a human-readable status of a room-request, if any, false otherwise

the int-values of the states are: 0 - room-request is open 1 - room-request has been edited, but no confirmation has been sent 2 - room-request has been edited and a confirmation has been sent 3 - room-request has been declined

they are mapped with: 0 - open 1 - pending 2 - closed 3 - declined

Returns
string the mapped text

Here is the call graph for this function:

getSeminarID ( )

Here is the caller graph for this function:

getSingleDateID ( )
getStartTime ( )
getTerminID ( )
getTypeName ( )
hasRoom ( )
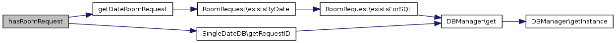
hasRoomRequest ( )

Here is the call graph for this function:

Here is the caller graph for this function:

isExTermin ( )

Here is the caller graph for this function:

isHoliday ( )

Here is the call graph for this function:

isPresence ( )
isUpdate ( )
killAssign ( )

Here is the call graph for this function:

Here is the caller graph for this function:

killIssue ( )

Here is the call graph for this function:

Here is the caller graph for this function:

readIssueIDs ( )

Here is the call graph for this function:

Here is the caller graph for this function:

removeRequest ( )

Here is the call graph for this function:

restore ( )

Here is the call graph for this function:

Here is the caller graph for this function:

setComment (   $comment)
setDateType (   $typ)
setExTermin (   $ex)
setFreeRoomText (   $freeRoomText)

Here is the caller graph for this function:

setMetaDateID (   $id)
setSeminarID (   $seminar_id)
setTime (   $start,
  $end 
)

Here is the call graph for this function:

SingleDate (   $data = '')

Here is the call graph for this function:

Here is the caller graph for this function:

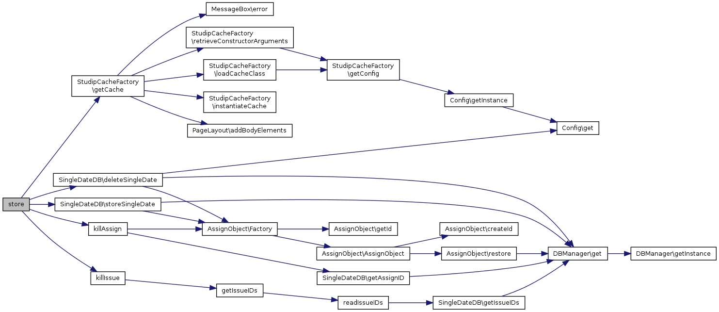
store ( )

Here is the call graph for this function:

Here is the caller graph for this function:

toString ( )

Here is the caller graph for this function:

validate (   $start = 0,
  $end = 0 
)

Here is the caller graph for this function:

Field Documentation

$author_id = ''
$chdate = 0
$content = ''
$date = 0
$date_typ = 1
$end_time = 0
$ex_termin = FALSE
$issues = NULL
$messages = NULL
$metadate_id = ''
$mkdate = 0
$orig_ex = FALSE
$range_id = ''
$raum = ''
$related_groups = array()
$related_persons = array()
$request_id = NULL
$requestData = NULL
$resource_id = ''
$room_request = NULL
$termin_id = ''
$update = FALSE

The documentation for this class was generated from the following file: