Stud.IP  3.0 Revision 48548
 All Data Structures Namespaces Files Functions Variables Groups Pages
Course_MembersController Class Reference
Inheritance diagram for Course_MembersController:
Inheritance graph
Collaboration diagram for Course_MembersController:
Collaboration graph

Public Member Functions

 before_filter (&$action, &$args)
 index_action ()
 getEmailLinkByStatus ($status, $members)
 add_dozent_action ()
 add_tutor_action ()
 add_comment_action ($user_id=null)
 set_comment_action ($user_id=null)
 add_member_action ()
 set_action ()
 set_autor_action ()
 send_message_action ()
 set_autor_csv_action ()
 csv_manual_assignment_action ()
 change_visibility_action ($cmd, $mode)
 edit_tutor_action ()
 edit_autor_action ()
 edit_user_action ()
 edit_awaiting_action ()
 edit_accepted_action ()
 insert_admission_action ($status, $cmd)
 cancel_subscription_action ($cmd, $status, $user_id=null)
 upgrade_user_action ($status, $next_status)
 downgrade_user_action ($status, $next_status)
 additional_action ($format=null)
 additional_input_action ()
- Public Member Functions inherited from AuthenticatedController
 after_filter ($action, $args)
- Public Member Functions inherited from StudipController
 validate_args (&$args, $types=NULL)
 url_for ($to= '')
 link_for ($to= '')
 rescue ($exception)
 setInfoBoxImage ($image)
 addToInfobox ($category, $text, $icon= 'blank.gif')
 render_json ($data)
 relay ($to_uri)
 perform_relayed ($unconsumed)
 render_template_as_string ($template, $layout=null)

Additional Inherited Members

- Protected Member Functions inherited from StudipController
 populateInfobox ()

Member Function Documentation

add_comment_action (   $user_id = null)

Show dialog to enter a comment for this user

Parameters
String$user_id
Exceptions
AccessDeniedException

Here is the call graph for this function:

add_dozent_action ( )

New dozent action.

Exceptions
AccessDeniedException

Here is the call graph for this function:

add_member_action ( )

New author action Object $perm

Exceptions
AccessDeniedException

Here is the call graph for this function:

add_tutor_action ( )

New tutor action

Exceptions
AccessDeniedException

Here is the call graph for this function:

additional_action (   $format = null)

Displays all members of the course and their aux data

Returns
int fake return to stop after redirect;

Here is the call graph for this function:

additional_input_action ( )

Aux input for users

Here is the call graph for this function:

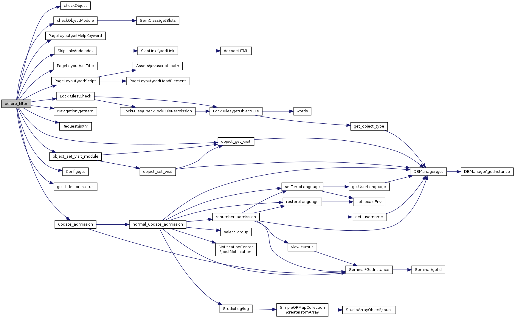
before_filter ( $action,
$args 
)

Callback function being called before an action is executed. If this function does not return FALSE, the action will be called, otherwise an error will be generated and processing will be aborted. If this function already #rendered or #redirected, further processing of the action is withheld.

Parameters
stringName of the action to perform.
arrayAn array of arguments to the action.
Returns
bool

Reimplemented from AuthenticatedController.

Here is the call graph for this function:

cancel_subscription_action (   $cmd,
  $status,
  $user_id = null 
)

Cancel the subscription of a selected user or group of users

Parameters
String$cmd
String$status
String$user_id
Exceptions
AccessDeniedException

Here is the call graph for this function:

change_visibility_action (   $cmd,
  $mode 
)

Change the visibilty of an autor

Returns
Boolean

Here is the call graph for this function:

csv_manual_assignment_action ( )

Select manual the assignment of a given user or of a group of users Object $perm

Exceptions
AccessDeniedException
downgrade_user_action (   $status,
  $next_status 
)

Downgrade a user to a selected status

Parameters
type$status
type$next_status
type$username
type$cmd
Exceptions
AccessDeniedException

Here is the call graph for this function:

edit_accepted_action ( )

Helper function to select the action

Exceptions
AccessDeniedException

Here is the call graph for this function:

edit_autor_action ( )

Helper function to select the action

Exceptions
AccessDeniedException

Here is the call graph for this function:

edit_awaiting_action ( )

Helper function to select the action

Exceptions
AccessDeniedException

Here is the call graph for this function:

edit_tutor_action ( )

Helper function to select the action

Exceptions
AccessDeniedException

Here is the call graph for this function:

edit_user_action ( )

Helper function to select the action

Exceptions
AccessDeniedException

Here is the call graph for this function:

getEmailLinkByStatus (   $status,
  $members 
)

Here is the call graph for this function:

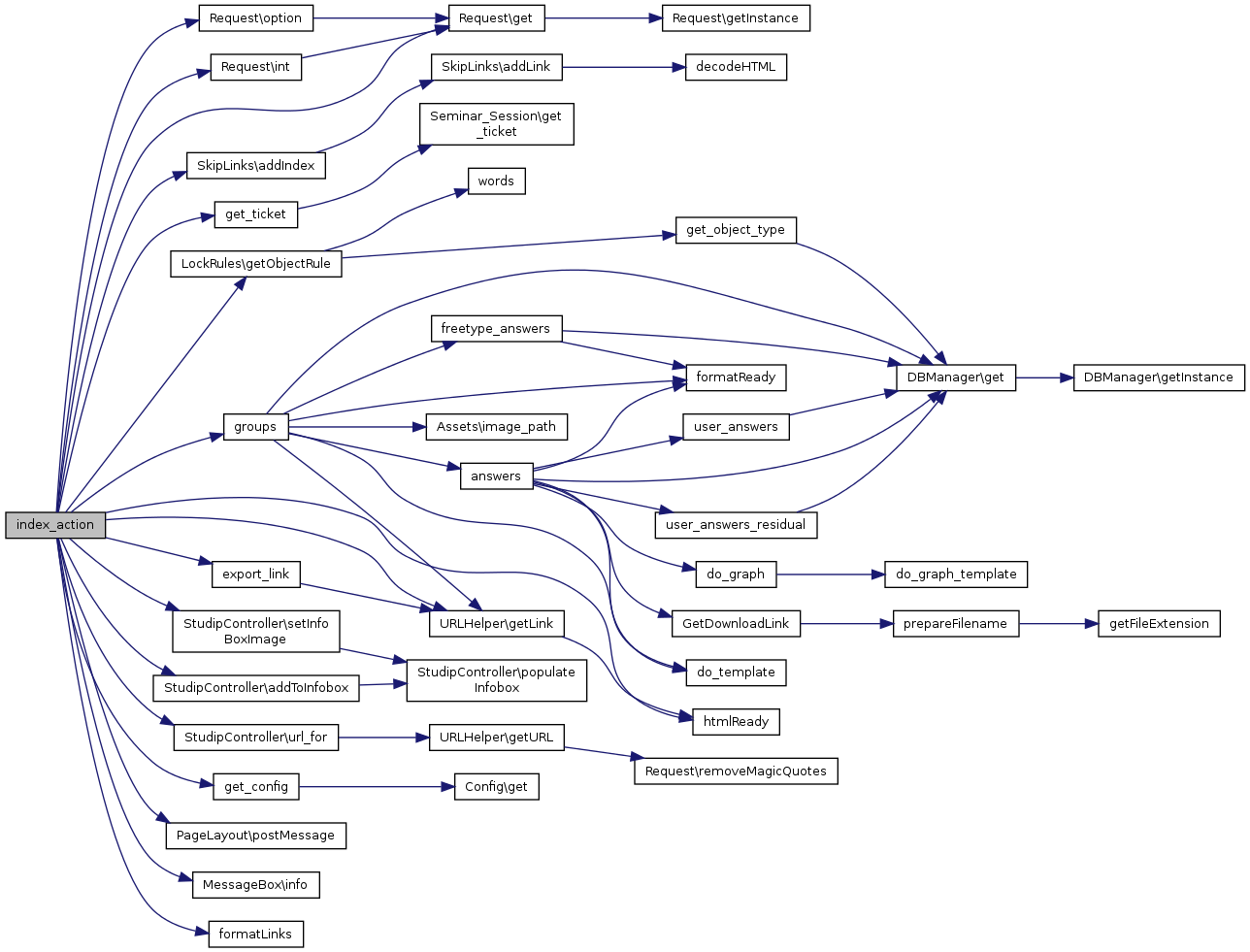
index_action ( )

Here is the call graph for this function:

insert_admission_action (   $status,
  $cmd 
)

Insert a user to a given seminar or a group of users

Parameters
String$status
String$cmd
String$user_id
Returns
String
Exceptions
AccessDeniedException

Here is the call graph for this function:

send_message_action ( )

Send Stud.IP-Message to selected users

Here is the call graph for this function:

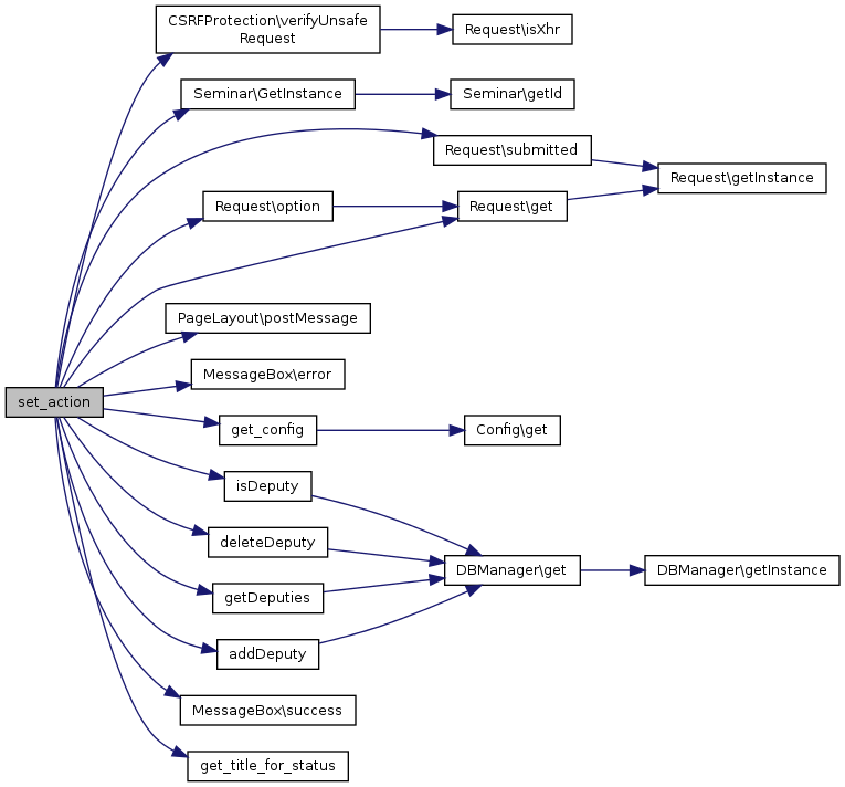
set_action ( )

Add a member to a seminar

Exceptions
AccessDeniedException

Here is the call graph for this function:

set_autor_action ( )

Add a author to a seminar

Exceptions
AccessDeniedException

Here is the call graph for this function:

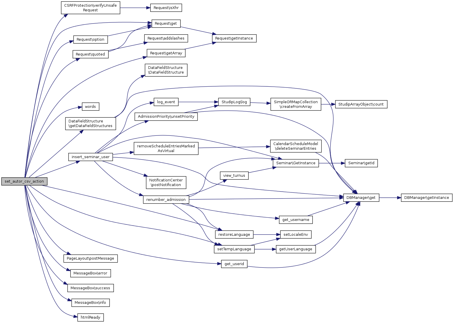
set_autor_csv_action ( )

Old version of CSV import (copy and paste from teilnehmer.php Object $perm

Returns
type
Exceptions
AccessDeniedException

Here is the call graph for this function:

set_comment_action (   $user_id = null)

Store a comment for this user

Parameters
String$user_id
Exceptions
AccessDeniedException

Here is the call graph for this function:

upgrade_user_action (   $status,
  $next_status 
)

Upgrade a user to a selected status

Parameters
type$status
type$next_status
type$username
type$cmd
Exceptions
AccessDeniedException

Here is the call graph for this function:


The documentation for this class was generated from the following file: