Stud.IP  3.0 Revision 48548
 All Data Structures Namespaces Files Functions Variables Groups Pages
UserManagement Class Reference
Inheritance diagram for UserManagement:
Inheritance graph
Collaboration diagram for UserManagement:
Collaboration graph

Public Member Functions

 UserManagement ($user_id=FALSE)
 __get ($attr)
 __set ($attr, $value)
 getFromDatabase ($user_id)
 storeToDatabase ()
 generate_password ($length)
 checkMail ($Email)
 createNewUser ($newuser)
 createPreliminaryUser ($newuser)
 changeUser ($newuser)
 setPassword ()
 deleteUser ($delete_documents=true)
 re_sort_position_in_seminar_user ()
 changePassword ($password)

Static Public Member Functions

static getPwdHasher ()

Data Fields

 $msg

Detailed Description

UserManagement.class.php

Management for the Stud.IP global users

Member Function Documentation

__get (   $attr)
__set (   $attr,
  $value 
)
changePassword (   $password)

Change an existing user password

Parameters
string$password
Returns
bool change successful?

Here is the call graph for this function:

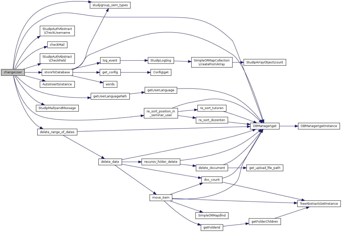
changeUser (   $newuser)

Change an existing studip user according to the given parameters

public

Parameters
arraystructure: array('string table_name.field_name'=>'string value')
Returns
bool Change successful?

Here is the call graph for this function:

checkMail (   $Email)

Check if Email-Adress is valid and reachable

private

Parameters
stringEmail-Adress to check
Returns
bool Email-Adress valid and reachable?

Here is the caller graph for this function:

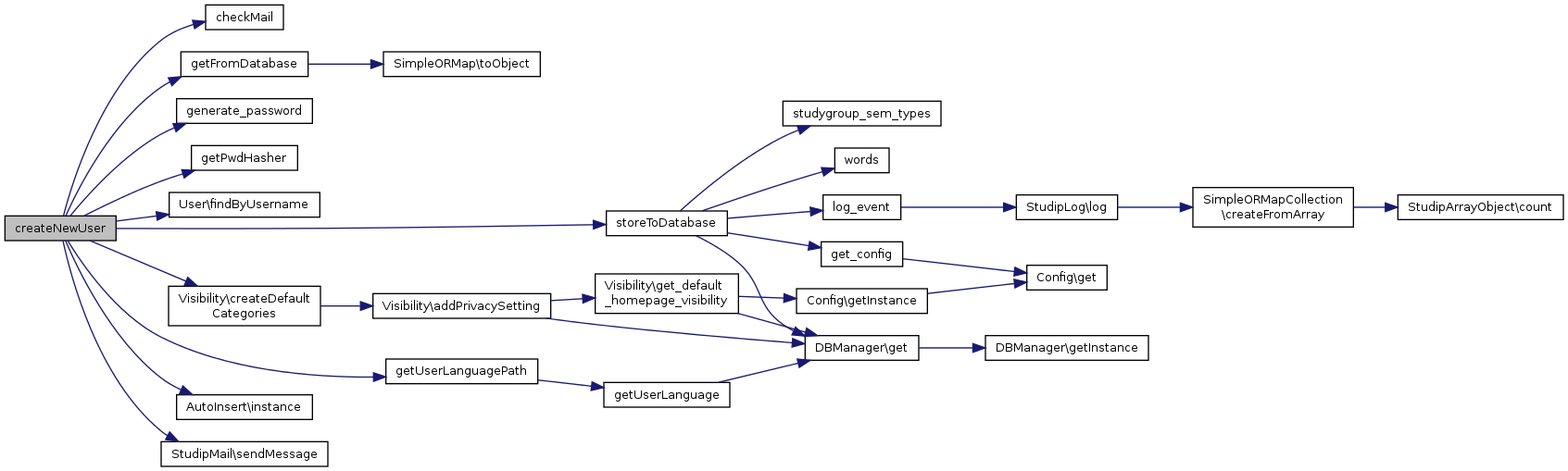
createNewUser (   $newuser)

Create a new studip user with the given parameters

public

Parameters
arraystructure: array('string table_name.field_name'=>'string value')
Returns
bool Creation successful?

Here is the call graph for this function:

createPreliminaryUser (   $newuser)

Create a new preliminary studip user with the given parameters

public

Parameters
arraystructure: array('string table_name.field_name'=>'string value')
Returns
bool Creation successful?

Here is the call graph for this function:

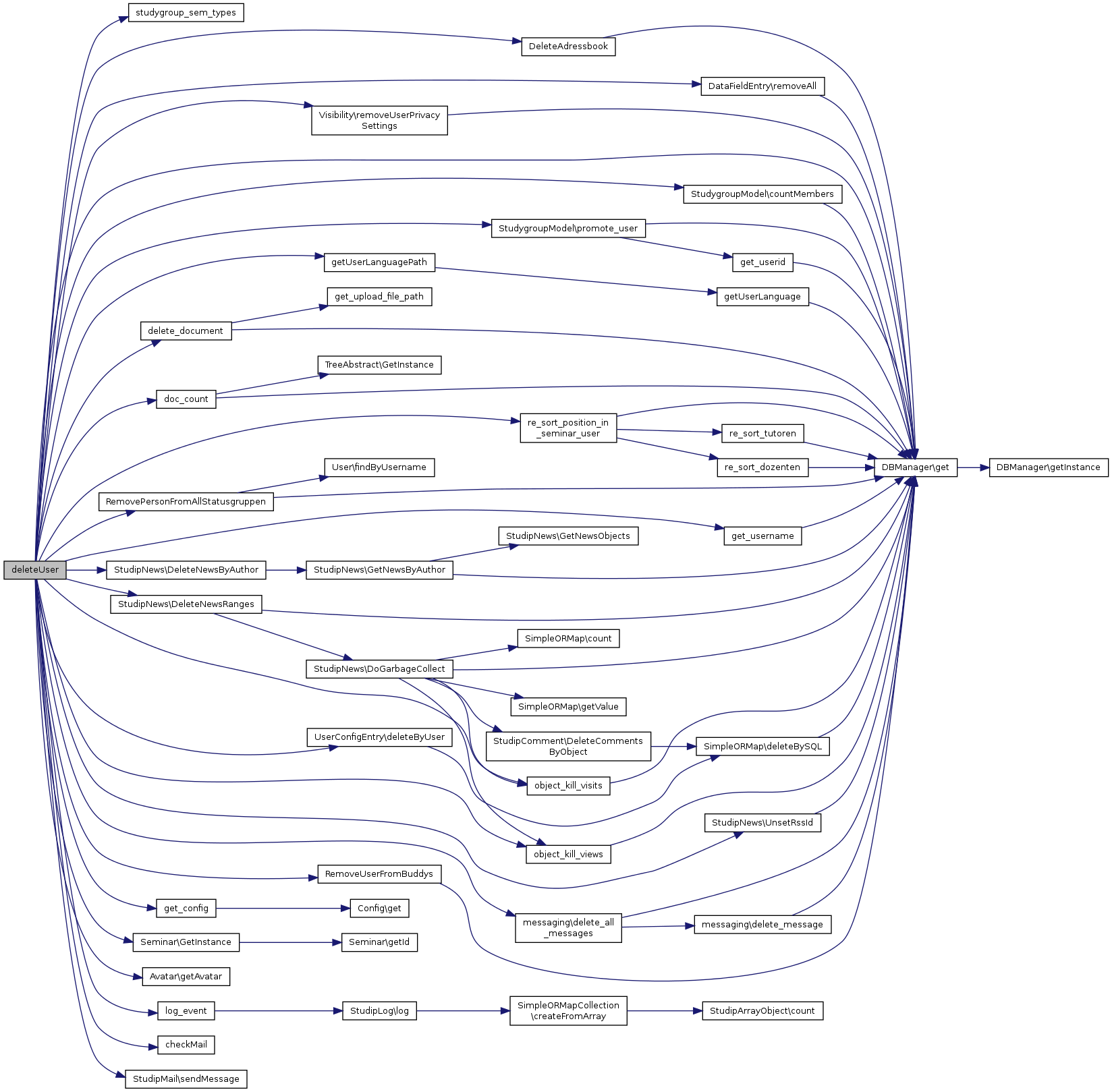
deleteUser (   $delete_documents = true)

Delete an existing user from the database and tidy up

public

Parameters
booldelete all documents belonging to the user
Returns
bool Removal successful?

Here is the call graph for this function:

generate_password (   $length)

generate a secure password of $length characters [a-z0-9]

private

Parameters
integer$lengthnumber of characters
Returns
string password

Here is the caller graph for this function:

getFromDatabase (   $user_id)

load user data from database into internal array

private

Parameters
string$user_idthe user which should be retrieved

Here is the call graph for this function:

Here is the caller graph for this function:

static getPwdHasher ( )
static

Here is the caller graph for this function:

re_sort_position_in_seminar_user ( )

Here is the call graph for this function:

Here is the caller graph for this function:

setPassword ( )

Create a new password and mail it to the user

public

Returns
bool Password change successful?

Reimplemented in UserManagementRequestNewPassword.

Here is the call graph for this function:

storeToDatabase ( )

store user data from internal array into database

private

Returns
bool all data stored?

Here is the call graph for this function:

Here is the caller graph for this function:

UserManagement (   $user_id = FALSE)

Constructor

Pass nothing to create a new user, or the user_id from an existing user to change or delete public

Parameters
string$user_idthe user which should be retrieved

Here is the call graph for this function:

Here is the caller graph for this function:

Field Documentation

$msg

The documentation for this class was generated from the following file: