Stud.IP  3.0 Revision 48548
 All Data Structures Namespaces Files Functions Variables Groups Pages
MembersModel Class Reference
Collaboration diagram for MembersModel:
Collaboration graph

Public Member Functions

 __construct ($course_id, $course_title)
 setAdmissionVisibility ($user_id, $status)
 setVisibilty ($user_id, $status)
 setMemberStatus ($members, $status, $next_status, $direction)
 cancelSubscription ($users)
 cancelAdmissionSubscription ($users, $status)
 insertAdmissionMember ($users, $next_status, $consider_contingent, $accepted=null, $cmd= 'add_user')
 addMember ($user_id, $accepted=null, $consider_contingent=null, $cmd= 'add_user')
 getMemberByIdentification ($nachname, $vorname=null)
 getMemberByUsername ($username)
 getMemberByDatafield ($nachname, $datafield_id)
 getMembers ($sort_status= 'autor', $order_by= 'nachname asc')
 getAdmissionMembers ($sort_status= 'autor', $order_by= 'nachname asc')
 checkUserVisibility ()

Protected Attributes

 $course_id
 $course_title

Constructor & Destructor Documentation

__construct (   $course_id,
  $course_title 
)

Member Function Documentation

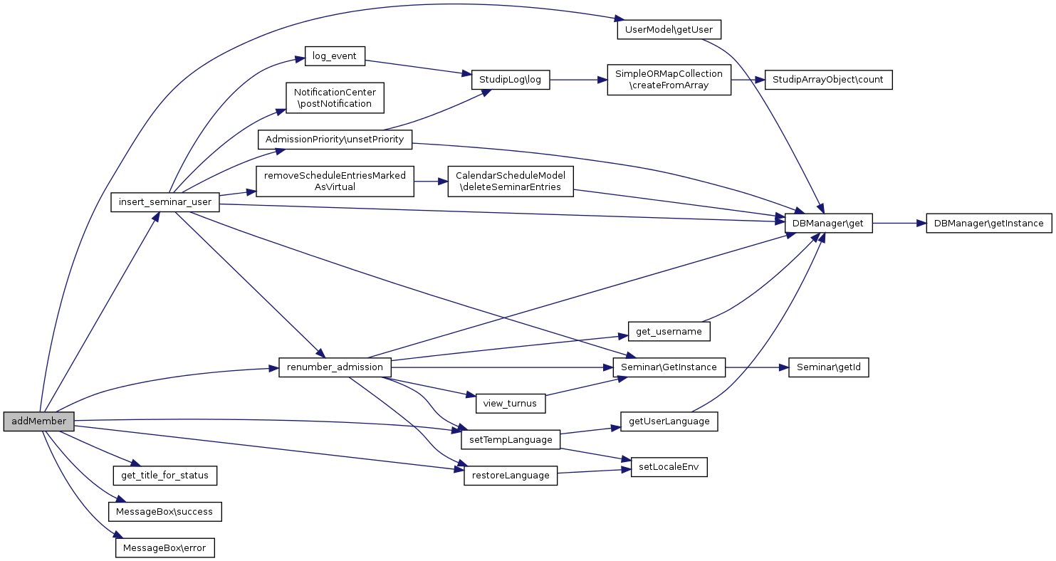
addMember (   $user_id,
  $accepted = null,
  $consider_contingent = null,
  $cmd = 'add_user' 
)

Here is the call graph for this function:

cancelAdmissionSubscription (   $users,
  $status 
)

Here is the call graph for this function:

cancelSubscription (   $users)

Here is the call graph for this function:

checkUserVisibility ( )

Here is the call graph for this function:

getAdmissionMembers (   $sort_status = 'autor',
  $order_by = 'nachname asc' 
)
Parameters
string$sort_status
string$order_by
Returns
SimpleCollection

Here is the call graph for this function:

getMemberByDatafield (   $nachname,
  $datafield_id 
)

Get user informations by generic datafields for csv-import

Parameters
String$nachname
String$datafield_id
Returns
Array

Here is the call graph for this function:

getMemberByIdentification (   $nachname,
  $vorname = null 
)

Get user informations by first and last name for csv-import

Parameters
String$vorname
String$nachname
Returns
Array

Here is the call graph for this function:

getMemberByUsername (   $username)

Get user informations by username for csv-import

Parameters
String$username
Returns
Array

Here is the call graph for this function:

getMembers (   $sort_status = 'autor',
  $order_by = 'nachname asc' 
)
Parameters
string$sort_status
string$order_by
string$exclude_invisibles
Returns
SimpleCollection

Here is the call graph for this function:

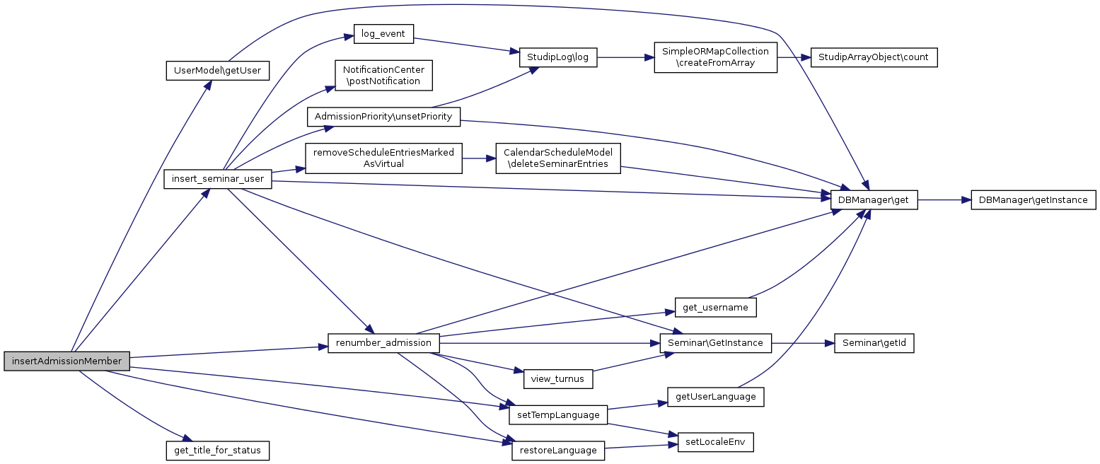
insertAdmissionMember (   $users,
  $next_status,
  $consider_contingent,
  $accepted = null,
  $cmd = 'add_user' 
)

Here is the call graph for this function:

setAdmissionVisibility (   $user_id,
  $status 
)

Here is the call graph for this function:

setMemberStatus (   $members,
  $status,
  $next_status,
  $direction 
)

Here is the call graph for this function:

setVisibilty (   $user_id,
  $status 
)

Here is the call graph for this function:

Field Documentation

$course_id
protected
$course_title
protected

The documentation for this class was generated from the following file: