|
Stud.IP
3.0 Revision 48548
|
Functions | |
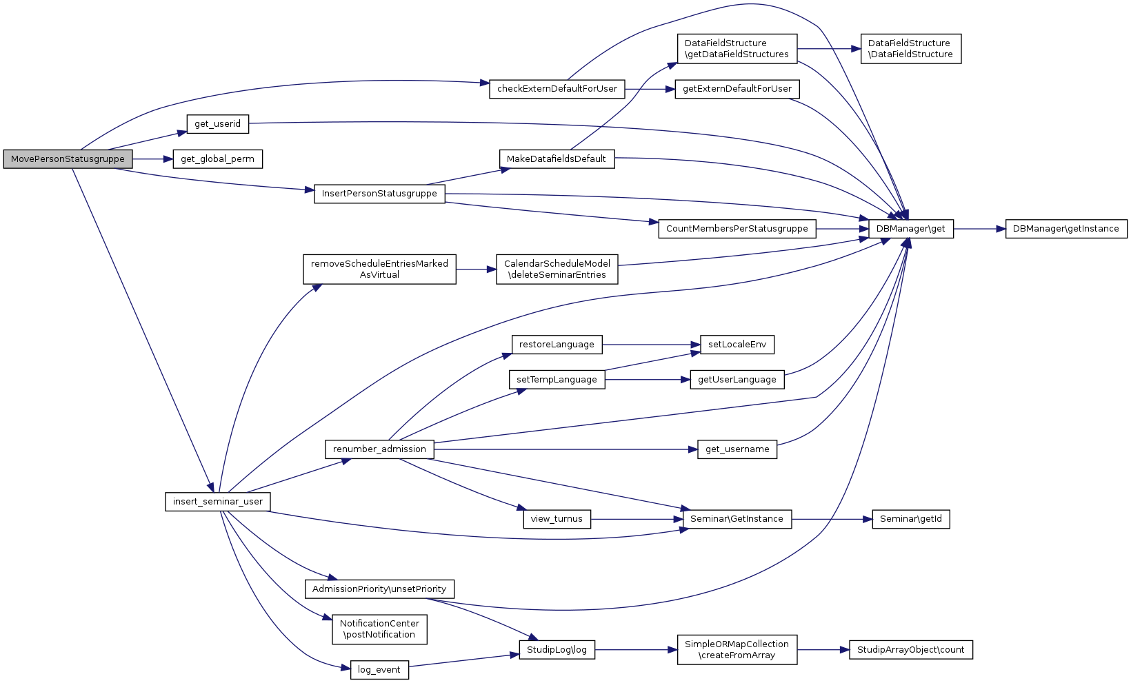
| if($_range_type!= 'sem'||!$perm-> have_studip_perm('tutor', $range_id)) if(LockRules::Check($range_id, 'groups')) | MovePersonStatusgruppe ($range_id, $role_id, $type, $persons, $workgroup_mode=FALSE) |
Variables | |
| $header_line = getHeaderLine($range_id) | |
| $_range_type = get_object_type($range_id) | |
| $msgs = array() | |
| if(Request::option('cmd')== 'activateSelfAssignAll') if(Request::option('cmd')== 'deactivateSelfAssignAll') if(Request::option('cmd')== 'deactivateSelfAssignExclusive') if(Request::option('cmd')== 'activateSelfAssignExclusive') if(Request::option('cmd')== 'swapRoles') if(Request::option('cmd')== 'move_up') if(Request::option('cmd')== 'move_down') if(Request::option('cmd')== 'sortByName') | $role_id_klicked = Request::optionArray('role_id') |
| if($self_assign_exclusive) | $statusgruppen = GetAllStatusgruppen($range_id) |
| if ($_range_type!= 'sem'||!$perm->have_studip_perm('tutor', $range_id)) if (LockRules::Check($range_id, 'groups')) MovePersonStatusgruppe | ( | $range_id, | |
| $role_id, | |||
| $type, | |||
| $persons, | |||
$workgroup_mode = FALSE |
|||
| ) |

| $_range_type = get_object_type($range_id) |
| $header_line = getHeaderLine($range_id) |
| $msgs = array() |
| if (Request::option('cmd')== 'activateSelfAssignAll') if (Request::option('cmd')== 'deactivateSelfAssignAll') if (Request::option('cmd')== 'deactivateSelfAssignExclusive') if (Request::option('cmd')== 'activateSelfAssignExclusive') if (Request::option('cmd')== 'swapRoles') if (Request::option('cmd')== 'move_up') if (Request::option('cmd')== 'move_down') if (Request::option('cmd')== 'sortByName') $role_id_klicked = Request::optionArray('role_id') |
| if ($self_assign_exclusive) $statusgruppen = GetAllStatusgruppen($range_id) |