|
Stud.IP
3.0 Revision 48548
|
Functions | |
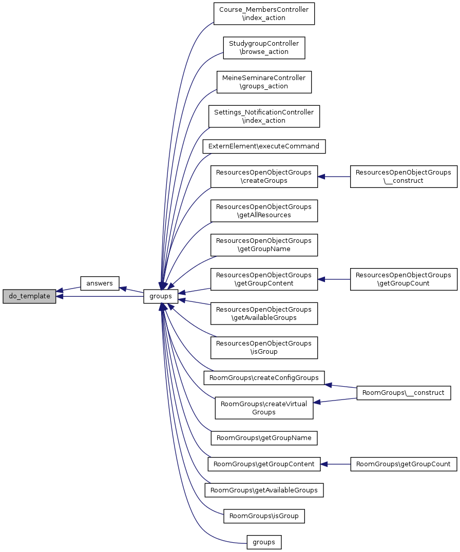
| if(isset($cmd)) | do_template ($column) |
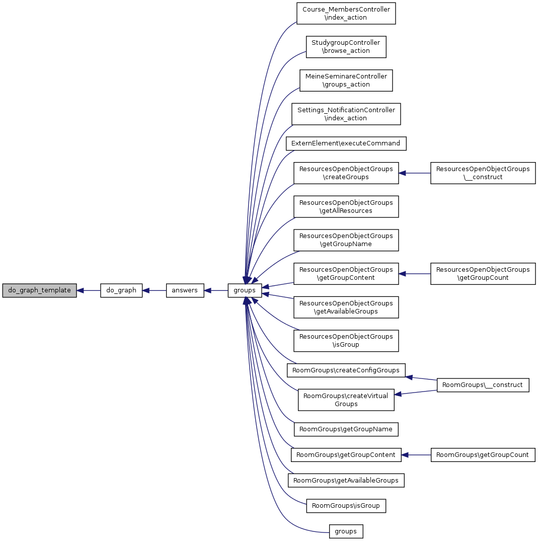
| do_graph_template () | |
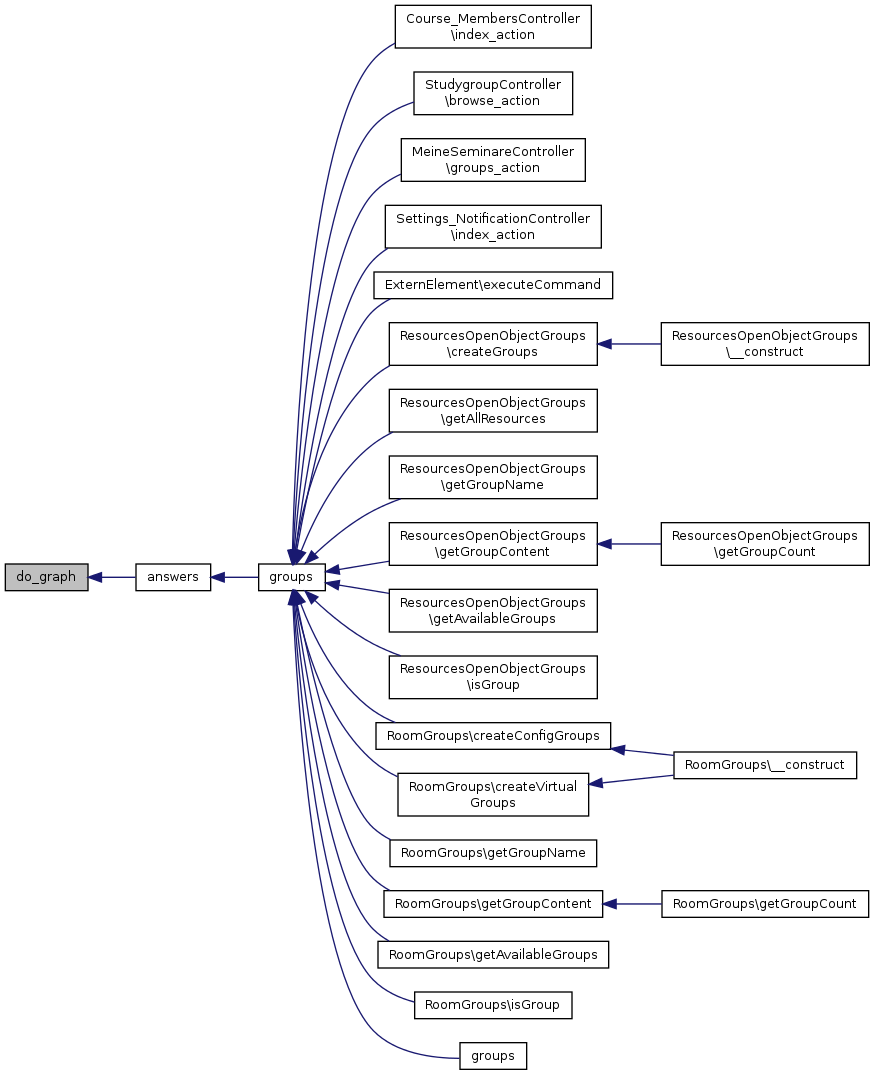
| do_graph ($data, $evalquestion_id) | |
| freetype_answers ($parent_id, $anz_nutzer) | |
| user_answers_residual ($parent_id) | |
| user_answers ($evalanswer_id) | |
| answers ($parent_id, $anz_nutzer, $question_type) | |
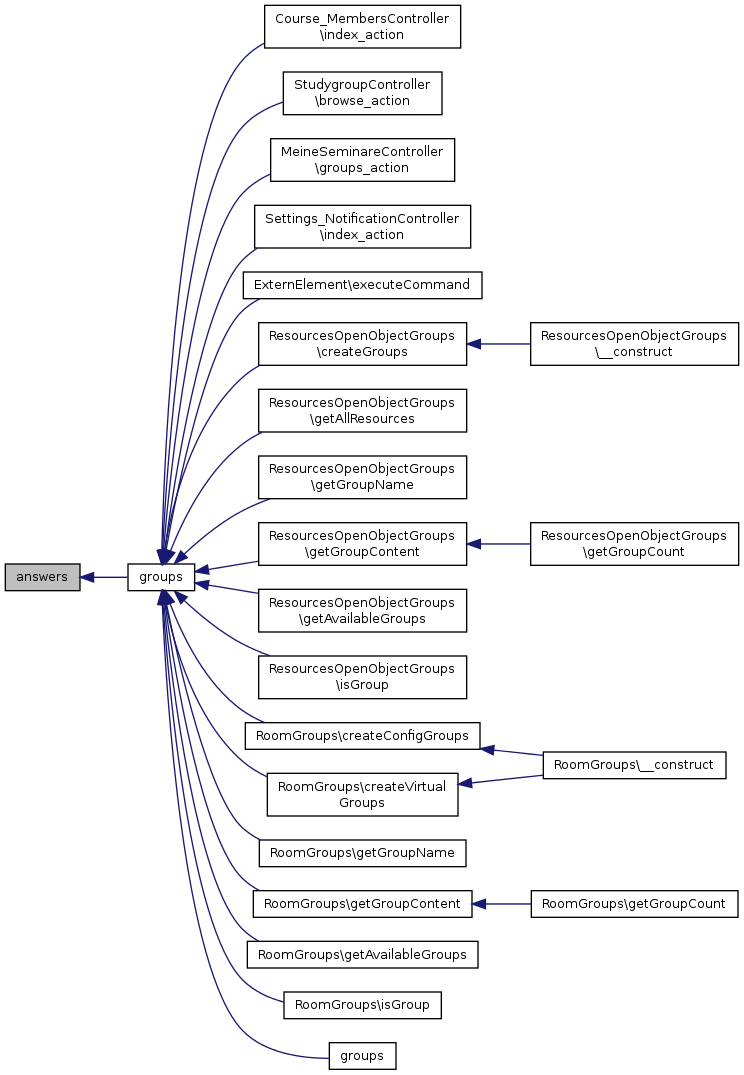
| groups ($parent_id) | |
Variables | |
| $eval_id = Request::option('eval_id') | |
| $ausgabeformat = Request::int('ausgabeformat', 1) | |
| $cmd = Request::option('cmd') | |
| $evalgroup_id = Request::option('evalgroup_id') | |
| $group_type = Request::option('group_type') | |
| $eval = new Evaluation($eval_id) | |
| if(EvaluationObjectDB::getEvalUserRangesWithNoPermission($eval)==YES||count($eval-> errorArray) > 0) | $has_template = 0 |
| $eval_templates = array() | |
| $question_type = "" | |
| $tmp_path_export = $GLOBALS['TMP_PATH']. '/export/' | |
| $query | |
| $statement = DBManager::get()->prepare($query) | |
| if($ausgabeformat==2) | $layout = $GLOBALS['template_factory']->open('layouts/base_without_infobox') |
| $layout | content_for_layout = ob_get_clean() |
| answers | ( | $parent_id, | |
| $anz_nutzer, | |||
| $question_type | |||
| ) |


| do_graph | ( | $data, | |
| $evalquestion_id | |||
| ) |
drawing the graph for a evaluation question
| array() | $data | |
| string | $evalquestion_id |


| do_graph_template | ( | ) |
returning the type of the graph

| if (isset($cmd)) do_template | ( | $column | ) |

| freetype_answers | ( | $parent_id, | |
| $anz_nutzer | |||
| ) |


| groups | ( | $parent_id | ) |


| user_answers | ( | $evalanswer_id | ) |


| user_answers_residual | ( | $parent_id | ) |


| $ausgabeformat = Request::int('ausgabeformat', 1) |
| $cmd = Request::option('cmd') |
| $eval = new Evaluation($eval_id) |
| $eval_id = Request::option('eval_id') |
| $eval_templates = array() |
| $evalgroup_id = Request::option('evalgroup_id') |
| $group_type = Request::option('group_type') |
| if (EvaluationObjectDB::getEvalUserRangesWithNoPermission($eval)==YES||count($eval->errorArray) > 0) $has_template = 0 |
| $query |
| $question_type = "" |
| $statement = DBManager::get()->prepare($query) |
| $tmp_path_export = $GLOBALS['TMP_PATH']. '/export/' |
| $layout content_for_layout = ob_get_clean() |