Stud.IP  3.0 Revision 48548
 All Data Structures Namespaces Files Functions Variables Groups Pages
ProfileController Class Reference
Inheritance diagram for ProfileController:
Inheritance graph
Collaboration diagram for ProfileController:
Collaboration graph

Public Member Functions

 before_filter (&$action, &$args)
 index_action ()
 not_available_action ()
 add_buddy_action ()
- Public Member Functions inherited from AuthenticatedController
 after_filter ($action, $args)
- Public Member Functions inherited from StudipController
 validate_args (&$args, $types=NULL)
 url_for ($to= '')
 link_for ($to= '')
 rescue ($exception)
 setInfoBoxImage ($image)
 addToInfobox ($category, $text, $icon= 'blank.gif')
 render_json ($data)
 relay ($to_uri)
 perform_relayed ($unconsumed)
 render_template_as_string ($template, $layout=null)

Additional Inherited Members

- Protected Member Functions inherited from StudipController
 populateInfobox ()

Member Function Documentation

add_buddy_action ( )

Adds the user identified by the variable username to the current user's contacts.

Here is the call graph for this function:

before_filter ( $action,
$args 
)

Callback function being called before an action is executed. If this function does not return FALSE, the action will be called, otherwise an error will be generated and processing will be aborted. If this function already #rendered or #redirected, further processing of the action is withheld.

Parameters
stringName of the action to perform.
arrayAn array of arguments to the action.
Returns
bool

Reimplemented from AuthenticatedController.

Here is the call graph for this function:

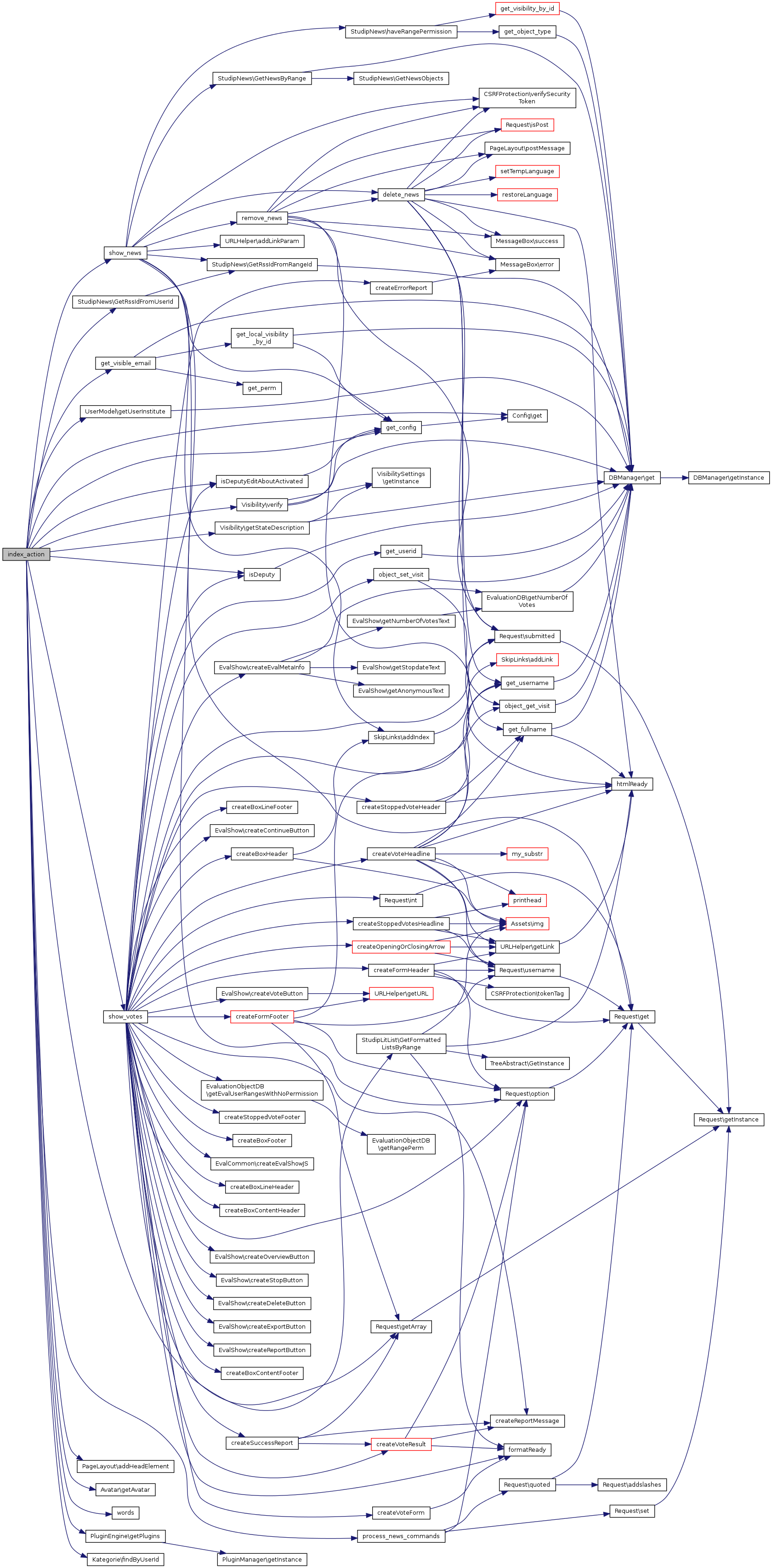
index_action ( )

Entry point of the controller that displays all the information of the selected or current user

Returns
void

Here is the call graph for this function:

not_available_action ( )

Action for a selection, where the user not exists

Returns
void

Here is the call graph for this function:


The documentation for this class was generated from the following file: