Stud.IP  3.0 Revision 48548
 All Data Structures Namespaces Files Functions Variables Groups Pages
DataFieldStructure Class Reference
Collaboration diagram for DataFieldStructure:
Collaboration graph

Public Member Functions

 DataFieldStructure ($data='')
 getID ()
 getName ()
 getType ()
 getTypeParam ()
 getObjectClass ()
 getObjectType ()
 getPriority ()
 getEditPerms ()
 getViewPerms ()
 getIsRequired ()
 getDescription ()
 getCachedNumEntries ()
 setID ($v)
 setName ($v)
 setTypeParam ($v)
 setObjectClass ($v)
 setObjectType ($v)
 setPriority ($v)
 setEditPerms ($v)
 setViewPerms ($v)
 setIsRequired ($v)
 setDescription ($v)
 setType ($v)
 getHTMLEditor ($name)
 numberOfUsedEntries ()
 load ()
 store ()
 remove ($id='')
 accessAllowed ($perm, $watcher="", $user="")
 editAllowed ($userPerms)

Static Public Member Functions

static getDataClass ()
 permMask ($perm)
 getReadableUserClass ($class)
 getDataFieldStructures ($objectType=NULL, $objectClass='', $includeNullClass=false)

Data Fields

 $data
 $numEntries

Member Function Documentation

accessAllowed (   $perm,
  $watcher = "",
  $user = "" 
)

Here is the call graph for this function:

DataFieldStructure (   $data = '')

Here is the caller graph for this function:

editAllowed (   $userPerms)

Here is the call graph for this function:

getCachedNumEntries ( )

Here is the call graph for this function:

static getDataClass ( )
static

Returns a list of all datatype classes with an id as key and a name as value.

Returns
array() list of all datatype classes

Here is the caller graph for this function:

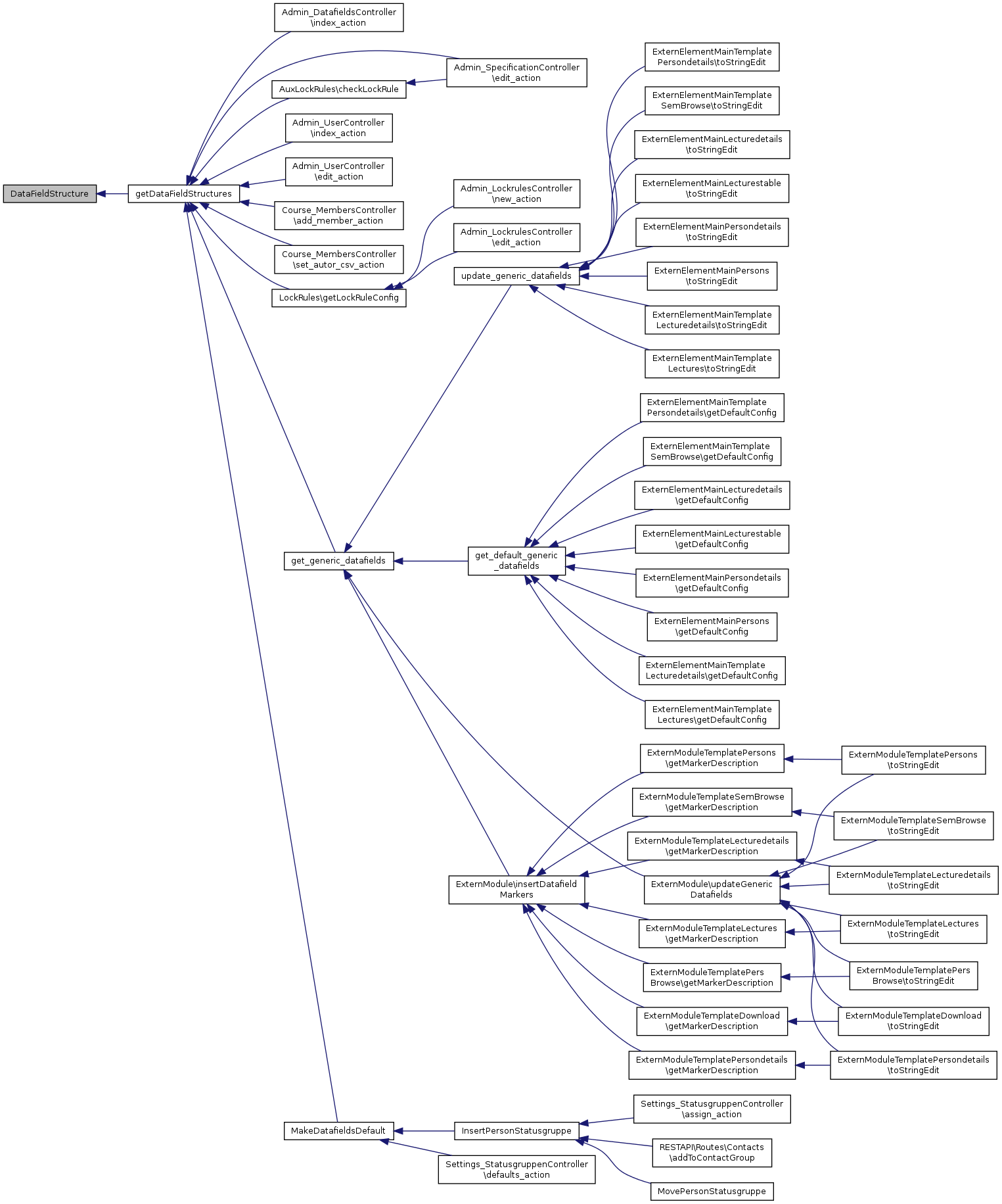
getDataFieldStructures (   $objectType = NULL,
  $objectClass = '',
  $includeNullClass = false 
)
static

Returns a collection of structures of datafields filtered by objectType, objectClass and unassigned objectClasses.

Parameters
type
type
boolean
Returns
array

Here is the call graph for this function:

Here is the caller graph for this function:

getDescription ( )
getEditPerms ( )

Here is the caller graph for this function:

getHTMLEditor (   $name)

Returns an HTML fragment used for editing select boxes

Parameters
stringthe name of this datafield
Returns
string the HTML fragment

Here is the call graph for this function:

getID ( )

Here is the caller graph for this function:

getIsRequired ( )
getName ( )
getObjectClass ( )
getObjectType ( )
getPriority ( )
getReadableUserClass (   $class)
static

liefert String zu gegebener user_class-Maske

Parameters
integerthe user class mask
Returns
string a string consisting of a comma separated list of permissions
getType ( )

Here is the caller graph for this function:

getTypeParam ( )

Here is the caller graph for this function:

getViewPerms ( )

Here is the caller graph for this function:

load ( )

Here is the call graph for this function:

Here is the caller graph for this function:

numberOfUsedEntries ( )

Returns the count of entries for this datafield.

Returns
integer the count of entries for this datafield

Here is the call graph for this function:

Here is the caller graph for this function:

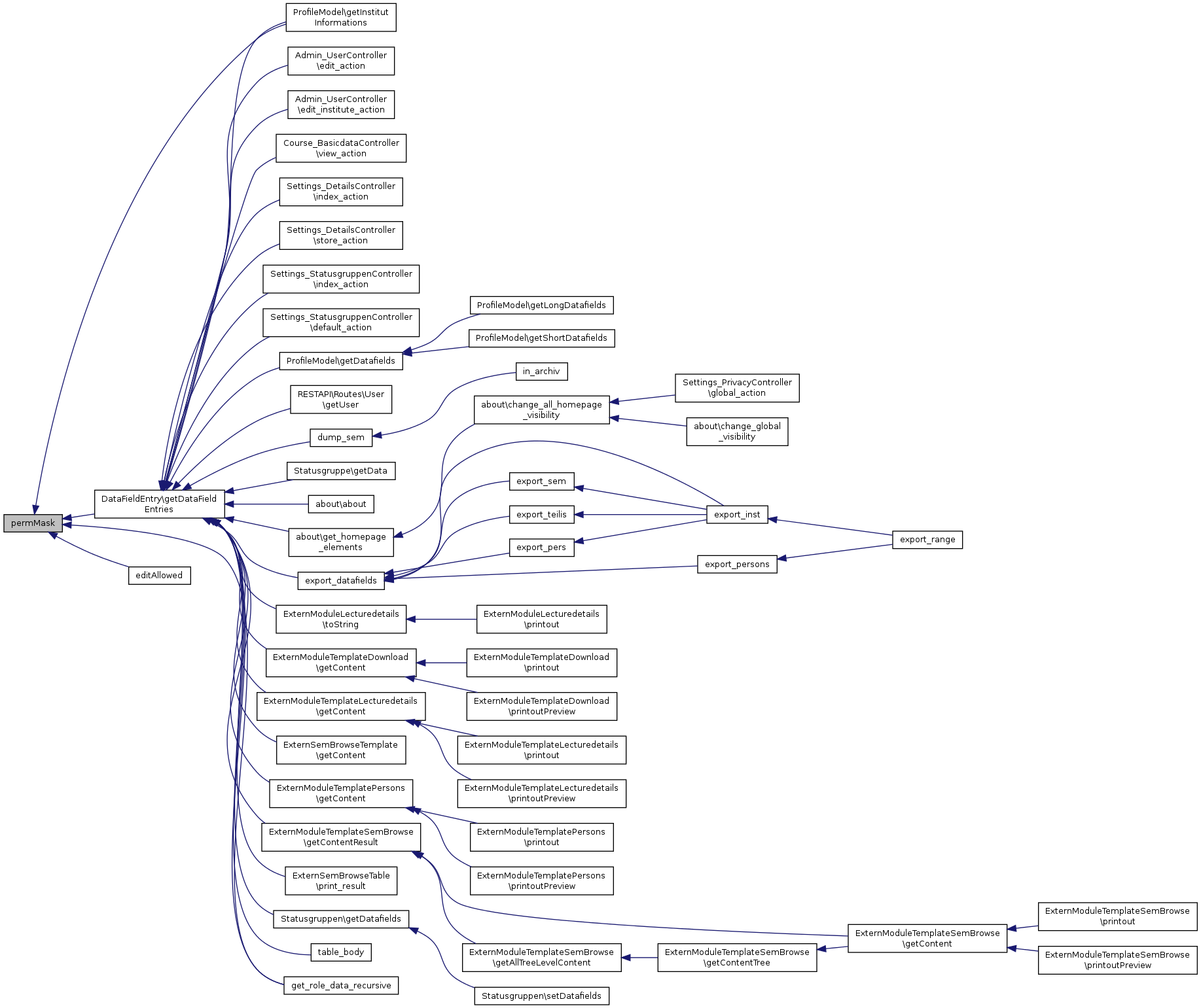
permMask (   $perm)
static

Return the mask for the given permission

Parameters
stringthe name of the permission
Returns
integer the mask for the permission

Here is the caller graph for this function:

remove (   $id = '')

Here is the call graph for this function:

setDescription (   $v)
setEditPerms (   $v)
setID (   $v)
setIsRequired (   $v)
setName (   $v)
setObjectClass (   $v)
setObjectType (   $v)
setPriority (   $v)
setType (   $v)

Here is the call graph for this function:

setTypeParam (   $v)

Here is the caller graph for this function:

setViewPerms (   $v)
store ( )

Field Documentation

$data
$numEntries

The documentation for this class was generated from the following file: