Stud.IP  3.1 Revision 48552
 All Data Structures Namespaces Files Functions Variables Groups Pages
MyCoursesController Class Reference
Inheritance diagram for MyCoursesController:
Inheritance graph
Collaboration diagram for MyCoursesController:
Collaboration graph

Public Member Functions

 before_filter (&$action, &$args)
 after_filter ($action, $args)
 index_action ($order_by=null, $order= 'asc')
 set_open_group_action ($id)
 groups_action ($sem=null, $studygroups=false)
 store_groups_action ($studygroups=false)
 tabularasa_action ($sem= 'all', $timestamp=null)
 decline_binding_action ()
 decline_action ($course_id, $waiting=null)
 archive_action ()
 check_for_new ($my_obj, $group_field= 'sem_number')
 set_semester_action ()
 check_course ($seminar_content)

Additional Inherited Members

- Protected Member Functions inherited from StudipController
 populateInfobox ()
- Protected Attributes inherited from AuthenticatedController
 $allow_nobody = false

Member Function Documentation

after_filter (   $action,
  $args 
)

Callback function being called after an action is executed.

Parameters
stringName of the action to perform.
arrayAn array of arguments to the action.
Returns
void

Reimplemented from AuthenticatedController.

archive_action ( )

Overview for achived courses TODO: Caching?

Here is the call graph for this function:

before_filter ( $action,
$args 
)

Callback function being called before an action is executed. If this function does not return FALSE, the action will be called, otherwise an error will be generated and processing will be aborted. If this function already #rendered or #redirected, further processing of the action is withheld.

Parameters
stringName of the action to perform.
arrayAn array of arguments to the action.
Returns
bool

Reimplemented from AuthenticatedController.

Here is the call graph for this function:

check_course (   $seminar_content)

Checks the selected courses for news (e.g. forum posts,...) Returns true if something new happens and enables the reset function

Parameters
$seminar_content
Returns
bool

Here is the call graph for this function:

Here is the caller graph for this function:

check_for_new (   $my_obj,
  $group_field = 'sem_number' 
)

Checks the whole course selection deppending on grouping eneabled or not

Parameters
$my_obj
string$group_field
Returns
bool

Here is the call graph for this function:

Here is the caller graph for this function:

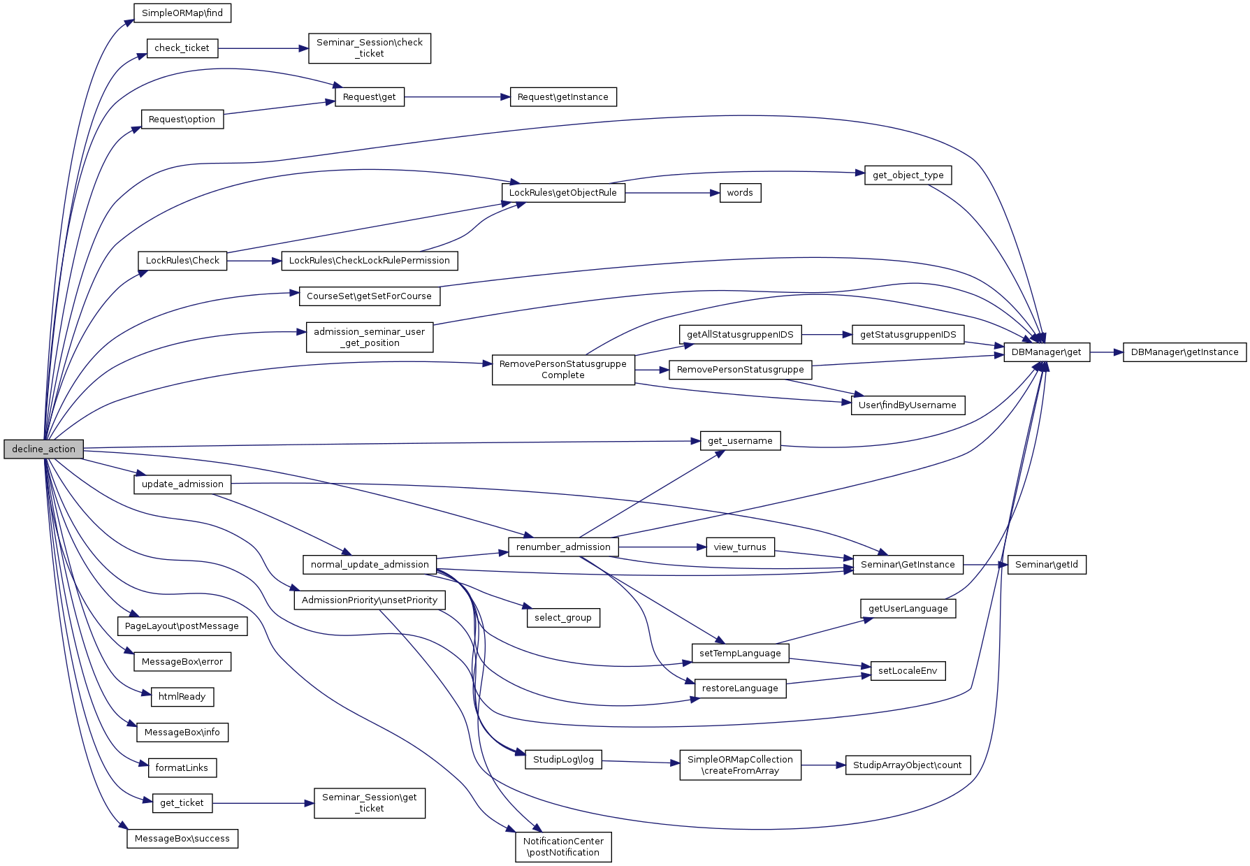
decline_action (   $course_id,
  $waiting = null 
)

This action remove a user from course

Parameters
$course_id

Here is the call graph for this function:

decline_binding_action ( )

This action display only a message

Here is the call graph for this function:

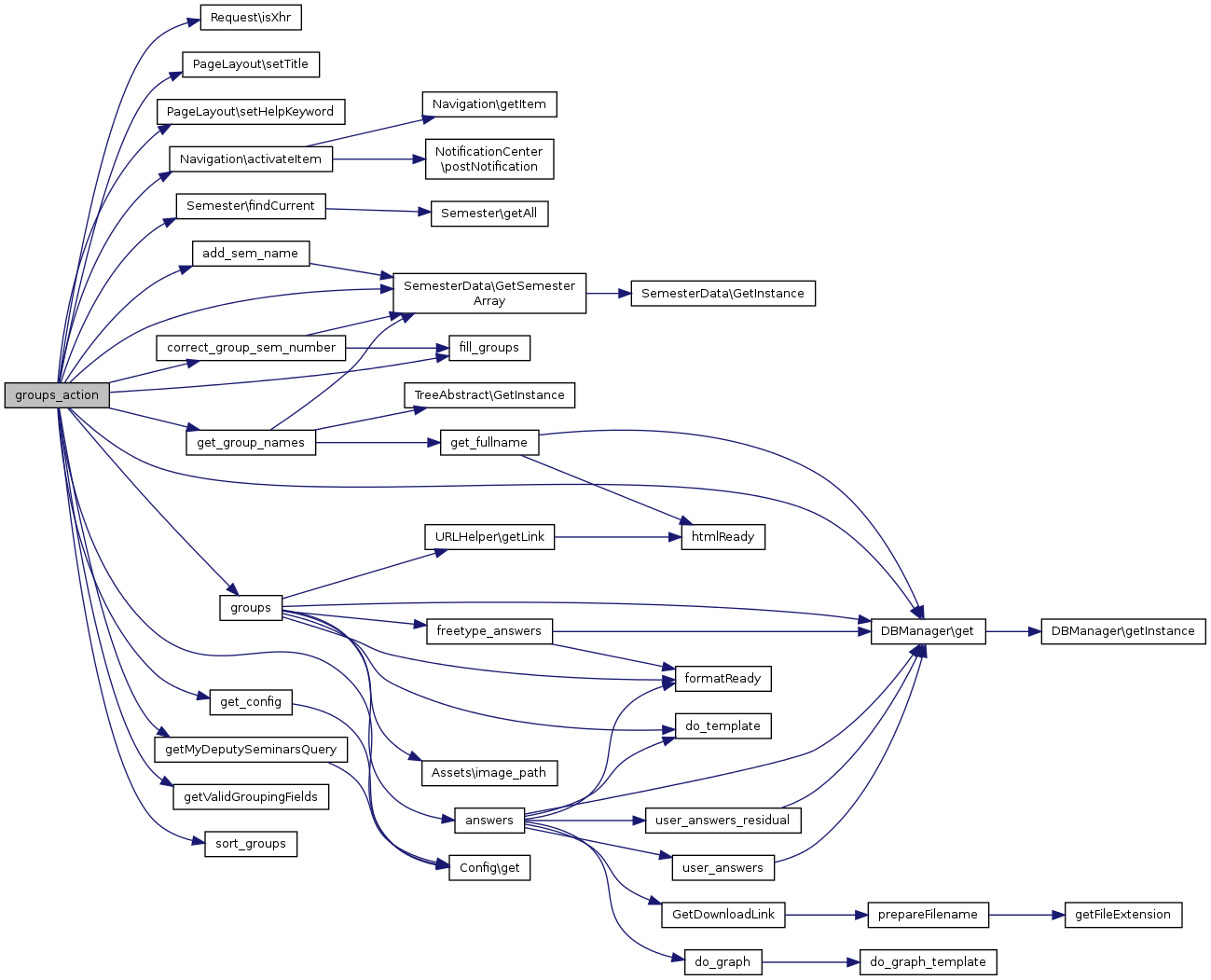
groups_action (   $sem = null,
  $studygroups = false 
)

Seminar group administration - cluster your seminars by colors or change grouping mechanism

Here is the call graph for this function:

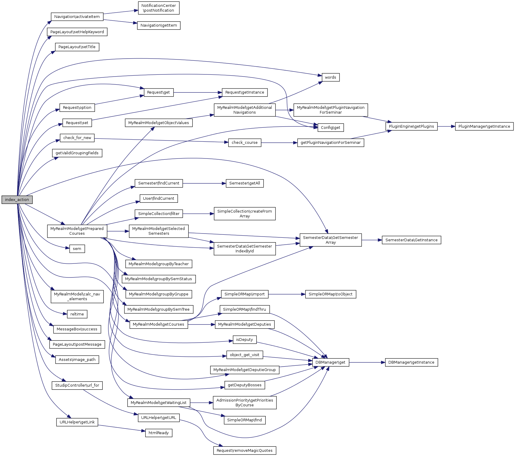
index_action (   $order_by = null,
  $order = 'asc' 
)

Autor / Tutor / Teacher action

Here is the call graph for this function:

set_open_group_action (   $id)
set_semester_action ( )

Set the selected semester and redirects to index

Parameters
null$sem

Here is the call graph for this function:

store_groups_action (   $studygroups = false)

Storage function for the groups action. Stores selected grouping category and actual group settings.

Here is the call graph for this function:

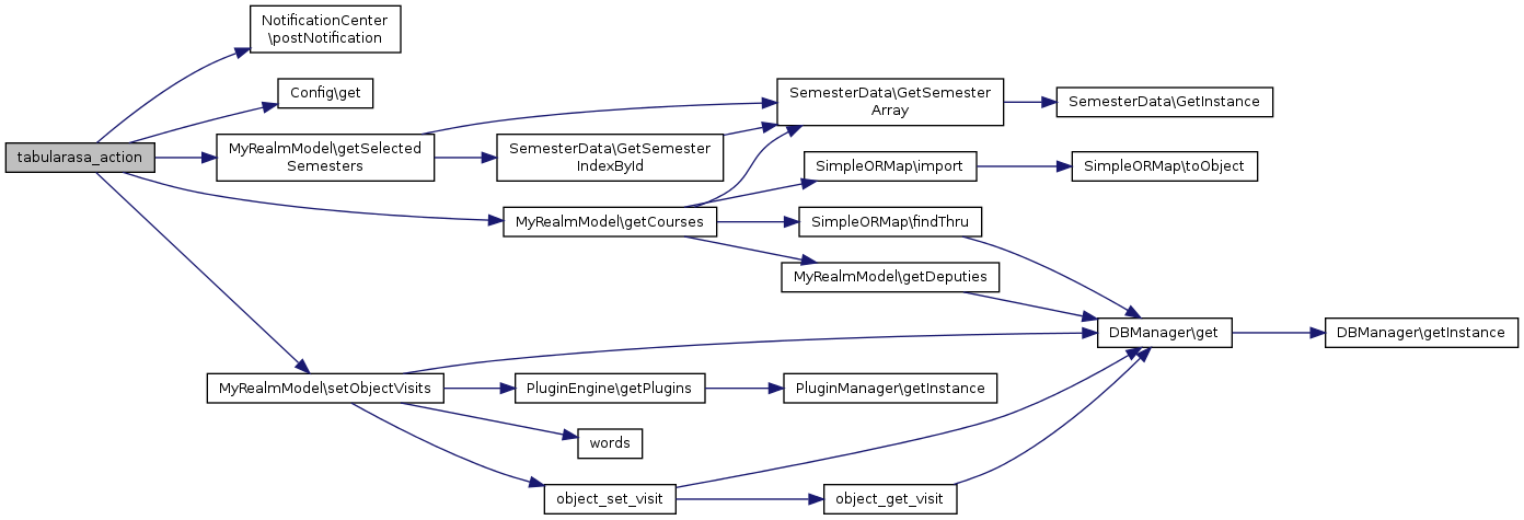
tabularasa_action (   $sem = 'all',
  $timestamp = null 
)

TODO: Caching

Parameters
string$type
string$sem

Here is the call graph for this function:


The documentation for this class was generated from the following file: