|
Stud.IP
3.1 Revision 48552
|
Namespaces | |
| namespace | studip_core |
Functions | |
| get_accepted_languages () | |
| init_i18n ($_language) | |
| makeButton ($name, $mode="img", $tooltip=false, $inputname=false) | |
| getUserLanguage ($uid) | |
| getUserLanguagePath ($uid) | |
| setTempLanguage ($uid=FALSE, $temp_language="") | |
| restoreLanguage () | |
| setLocaleEnv ($language, $language_domain= '') | |
| localeButtonUrl ($filename) | |
| localePictureUrl ($filename) | |
| localeUrl ($filename, $category) | |
| get_accepted_languages | ( | ) |
This function tries to find the preferred language
This function tries to find the preferred language. It returns the first accepted language from browser settings, which is installed.
public

| getUserLanguage | ( | $uid | ) |
retrieves preferred language of user from database, falls back to default language
public
| string | the user_id of the user in question |


| getUserLanguagePath | ( | $uid | ) |
retrieves path to preferred language of user from database
Can be used for sending language specific mails to other users.
public
| string | the user_id of the recipient (function will try to get preferred language from database) |


| init_i18n | ( | $_language | ) |
This function starts output via i18n system in the given language
This function starts output via i18n system in the given language. It returns the path to the choosen language.
public
| string | the language to use for output, given in "en_GB"-style |


| localeButtonUrl | ( | $filename | ) |


| localePictureUrl | ( | $filename | ) |

| localeUrl | ( | $filename, | |
| $category | |||
| ) |

create the img tag for graphic buttons
This function creates the html text for a button. Decides, which button (folder) is used for international buttons.
| string | the (german) button name |
| string | if mode = img, the functions return the full tag, if mode = src, it return only the src-part , if mode = input returns full input tag |
| string | tooltip text, if tooltip should be included in tag |
| string | if mode=input this param defines the name attribut |

| restoreLanguage | ( | ) |
switch i18n back to original language
This function switches i18n system back to the original language. Should be called after writing strings to other users via setTempLanguage().
public


| setLocaleEnv | ( | $language, | |
$language_domain = '' |
|||
| ) |
set locale to a given language and select translation domain
This function tries to set the appropriate environment variables and locale settings for the given language and also (optionally) sets the translation domain. Note: To support non-POSIX compliant systems (SuSE 9.x, OpenSolaris?), the environment variables LANG and LC_ALL are also set to $language.
public

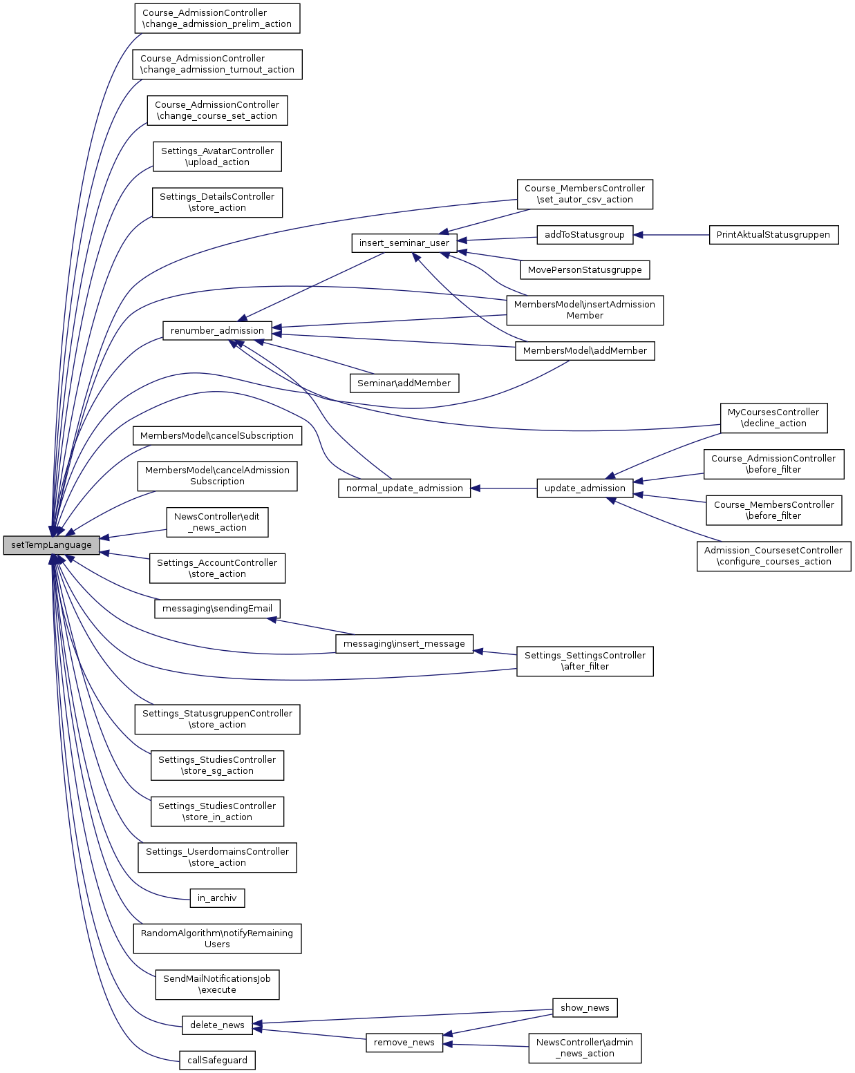
| setTempLanguage | ( | $uid = FALSE, |
|
$temp_language = "" |
|||
| ) |
switch i18n to different language
This function switches i18n system to a different language. Should be called before writing strings to other users into database. Use restoreLanguage() to switch back.
public
| string | the user_id of the recipient (function will try to get preferred language from database) |
| string | explicit temporary language (set $uid to FALSE to switch to this language) |

