Stud.IP  3.1 Revision 48552
 All Data Structures Namespaces Files Functions Variables Groups Pages
Admission_CoursesetController Class Reference
Inheritance diagram for Admission_CoursesetController:
Inheritance graph
Collaboration diagram for Admission_CoursesetController:
Collaboration graph

Public Member Functions

 before_filter (&$action, &$args)
 index_action ()
 configure_action ($coursesetId='')
 save_action ($coursesetId='')
 delete_action ($coursesetId)
 instcourses_action ($coursesetId='')
 institutes_action ()
 configure_courses_action ($set_id, $csv=null)
 factored_users_action ($set_id)
 applications_list_action ($set_id, $csv=null)
 get_courses ($seminare_condition)
- Public Member Functions inherited from AuthenticatedController
 after_filter ($action, $args)
- Public Member Functions inherited from StudipController
 validate_args (&$args, $types=NULL)
 url_for ($to= '')
 link_for ($to= '')
 rescue ($exception)
 setInfoBoxImage ($image)
 addToInfobox ($category, $text, $icon= 'blank.gif')
 render_json ($data)
 relay ($to_uri)
 perform_relayed ($unconsumed)
 render_template_as_string ($template, $layout=null)

Additional Inherited Members

- Protected Member Functions inherited from StudipController
 populateInfobox ()
- Protected Attributes inherited from AuthenticatedController
 $allow_nobody = false

Member Function Documentation

applications_list_action (   $set_id,
  $csv = null 
)

Gets the list of applicants for the courses belonging to this course set.

Parameters
String$set_idcourse set ID
String$csvexport users to file

Here is the call graph for this function:

before_filter ( $action,
$args 
)

Things to do before every page load.

Reimplemented from AuthenticatedController.

Here is the call graph for this function:

configure_action (   $coursesetId = '')

Configure a new or existing course set.

Here is the call graph for this function:

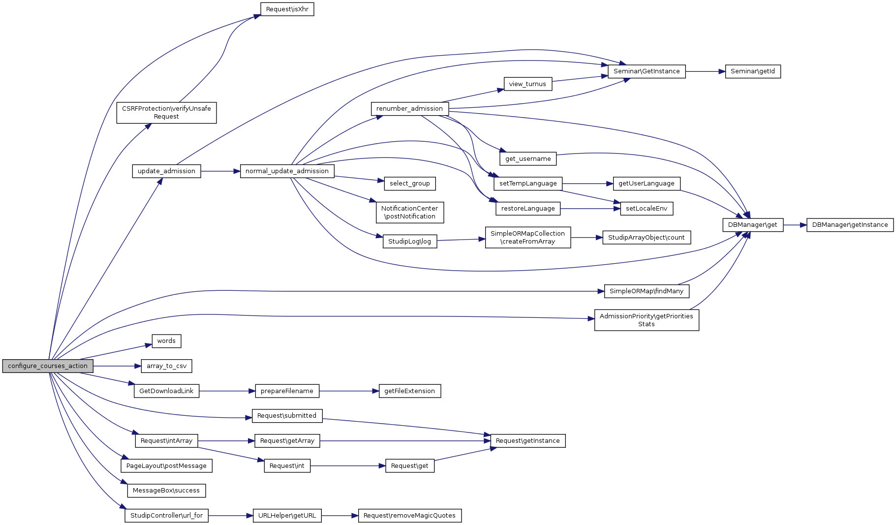
configure_courses_action (   $set_id,
  $csv = null 
)

Configure settings for several courses at once.

Parameters
String$set_idcourse set ID to fetch courses from
String$csvexport course members to file

Here is the call graph for this function:

delete_action (   $coursesetId)

Deletes the given course set.

Parameters
String$coursesetIdthe course set to delete

Here is the call graph for this function:

factored_users_action (   $set_id)

Show users who are on an assigned user factor list.

Parameters
String$set_idcourse set to fetch the user lists from

Here is the call graph for this function:

get_courses (   $seminare_condition)

Gets courses fulfilling the given condition.

Parameters
String$seminare_conditionSQL condition

Here is the call graph for this function:

index_action ( )

Show all coursesets the current user has access to.

Here is the call graph for this function:

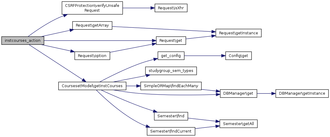
instcourses_action (   $coursesetId = '')

Fetches courses at institutes specified by a given course set, filtered by a given semester.

Parameters
String$coursesetIdThe courseset to fetch institute assignments from
See Also
CoursesetModel::getInstCourses

Here is the call graph for this function:

institutes_action ( )

Fetches available institutes for the current user.

Here is the call graph for this function:

save_action (   $coursesetId = '')

Saves the given course set to database.

Parameters
String$coursesetIdthe course set to save or empty if it is a new course set

Here is the call graph for this function:


The documentation for this class was generated from the following file: