|
Stud.IP
3.1 Revision 48552
|


Public Member Functions | |
| ShowGroupSchedulesDaily ($group_id, $start_time, $resources_groups=null) | |
| navigator ($print_view=false) | |
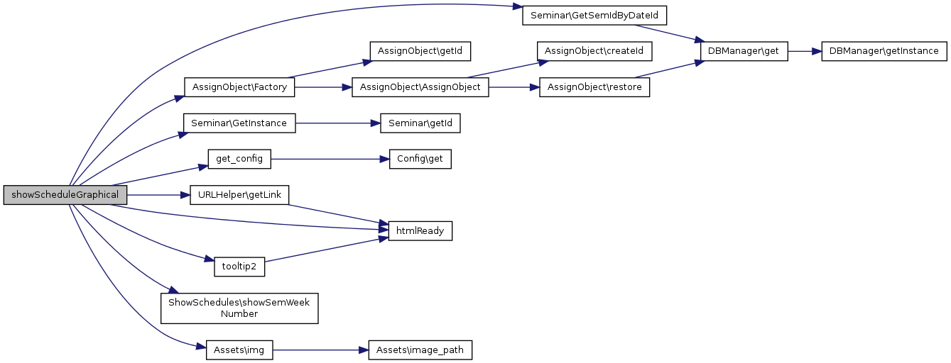
| showScheduleGraphical ($print_view=false) | |
Public Member Functions inherited from ShowSemSchedules | |
| ShowSemSchedules ($resource_id, $semester_id=null, $timespan= 'sem_time') | |
Public Member Functions inherited from ShowSchedules | |
| ShowSchedules ($resource_id='', $user_id='', $range_id='') | |
| setLengthFactor ($value) | |
| setLengthUnit ($value) | |
| setStartTime ($value) | |
| setEndTime ($value) | |
| setWeekOffset ($value) | |
| setUsedView ($value) | |
| navigator () | |
| showScheduleList ($print_view=false) | |
| showSemWeekNumber ($start_time) | |
Data Fields | |
| $resources_groups | |
| $group_id | |
Data Fields inherited from ShowSemSchedules | |
| $semester = null | |
| $only_course_time = true | |
Data Fields inherited from ShowSchedules | |
| $ressource_id | |
| $user_id | |
| $range_id | |
| $start_time | |
| $end_time | |
| $length_factor | |
| $length_unit | |
| $week_offset | |
| $used_view | |
| navigator | ( | $print_view = false | ) |
| ShowGroupSchedulesDaily | ( | $group_id, | |
| $start_time, | |||
$resources_groups = null |
|||
| ) |

| showScheduleGraphical | ( | $print_view = false | ) |
| $group_id |
| $resources_groups |