|
Stud.IP
3.1 Revision 48552
|

Public Member Functions | |
| init ($values) | |
| setup () | |
| setup_fields () | |
| get_default_values () | |
| set_default_values ($fv) | |
| validate () | |
| validate_input () | |
| display () | |
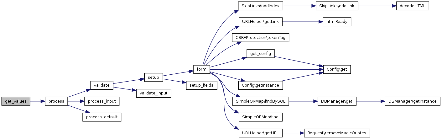
| process () | |
| process_input () | |
| process_default () | |
| get_values () | |
| clear () | |
Data Fields | |
| $classname = "tpl_form" | |
| $form_data | |
| $values = array() | |
| $error = "" | |
| $has_defaults = 0 | |
| clear | ( | ) |
| display | ( | ) |

| get_default_values | ( | ) |

| get_values | ( | ) |

| init | ( | $values | ) |
| process | ( | ) |


| process_default | ( | ) |

| process_input | ( | ) |

| set_default_values | ( | $fv | ) |

| setup | ( | ) |


| setup_fields | ( | ) |

| validate | ( | ) |


| validate_input | ( | ) |

| $classname = "tpl_form" |
| $error = "" |
| $form_data |
| $has_defaults = 0 |
| $values = array() |