|
Stud.IP
3.1 Revision 48552
|


Public Member Functions | |
| before_filter (&$action, &$args) | |
| details_action ($id) | |
| new_action () | |
| create_action () | |
| edit_action ($id) | |
| update_action ($id) | |
| members_action ($id, $page=1) | |
| edit_members_action ($id, $action, $status= '', $studipticket=false) | |
| execute_invite_action ($id) | |
| delete_action ($id, $approveDelete=false, $studipticket=false) | |
| globalmodules_action () | |
| savemodules_action () | |
| deactivate_action () | |
| message_action ($id) | |
Public Member Functions inherited from AuthenticatedController | |
| after_filter ($action, $args) | |
Public Member Functions inherited from StudipController | |
| validate_args (&$args, $types=NULL) | |
| url_for ($to= '') | |
| link_for ($to= '') | |
| rescue ($exception) | |
| setInfoBoxImage ($image) | |
| addToInfobox ($category, $text, $icon= 'blank.gif') | |
| render_json ($data) | |
| relay ($to_uri) | |
| perform_relayed ($unconsumed) | |
| render_template_as_string ($template, $layout=null) | |
Additional Inherited Members | |
Protected Member Functions inherited from StudipController | |
| populateInfobox () | |
Protected Attributes inherited from AuthenticatedController | |
| $allow_nobody = false | |
This controller realises the basal functionalities of a studygroup.
| before_filter | ( | & | $action, |
| & | $args | ||
| ) |
Callback function being called before an action is executed. If this function does not return FALSE, the action will be called, otherwise an error will be generated and processing will be aborted. If this function already #rendered or #redirected, further processing of the action is withheld.
| string | Name of the action to perform. |
| array | An array of arguments to the action. |
Reimplemented from AuthenticatedController.

| create_action | ( | ) |
creates a new studygroup with respect to given form data
Triggers a StudygroupDidCreate notification using the ID of the new studygroup as subject.

| deactivate_action | ( | ) |
globally deactivates the studygroups

deletes a studygroup
| string | id of a studypgroup |
| boolean | approveDelete |
| string | studipticket |

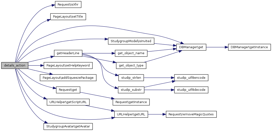
| details_action | ( | $id | ) |
shows details of a studygroup
| string | id of a studygroup |

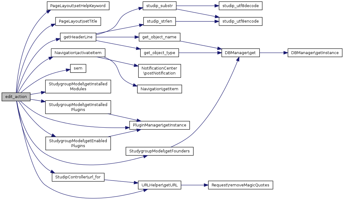
| edit_action | ( | $id | ) |
displays a form for editing studygroups with corresponding data
| string | id of a studygroup |

| edit_members_action | ( | $id, | |
| $action, | |||
$status = '', |
|||
$studipticket = false |
|||
| ) |
offers specific member functions wrt perms
| string | id of a studypgroup |
| string | action that has to be performed |
| string | status if applicable (e.g. tutor) |

| execute_invite_action | ( | $id | ) |
invites members to a studygroup.

| globalmodules_action | ( | ) |
Displays admin settings concerning the modules and plugins which that are globally available for studygroups

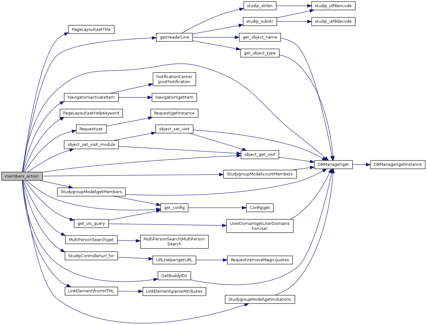
| members_action | ( | $id, | |
$page = 1 |
|||
| ) |
displays a paginated member overview of a studygroup
| string | id of a studypgroup |
| string | page number the current page |

| message_action | ( | $id | ) |
sends a message to all members of a studygroup
| string | id of a studygroup |

| new_action | ( | ) |
displays a form for creating studygroups

| savemodules_action | ( | ) |
sets the global module and plugin settings for studygroups

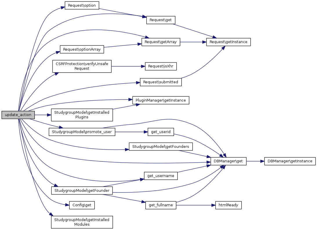
| update_action | ( | $id | ) |
updates studygroups with respect to the corresponding form data
| string | id of a studygroup |
