Stud.IP  3.1 Revision 48552
 All Data Structures Namespaces Files Functions Variables Groups Pages
StudipObject Class Reference
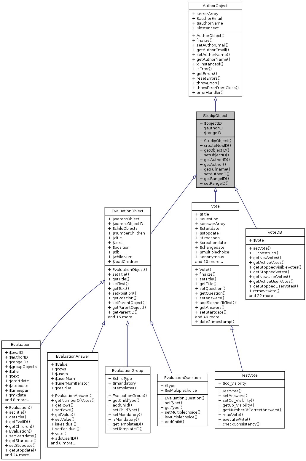
Inheritance diagram for StudipObject:
Inheritance graph
Collaboration diagram for StudipObject:
Collaboration graph

Public Member Functions

 StudipObject ($objectID="")
 createNewID ()
 getObjectID ()
 setObjectID ($objectID)
 getAuthorID ()
 getAuthor ()
 getFullname ()
 setAuthorID ($authorID)
 getRangeID ()
 setRangeID ($rangeID)
- Public Member Functions inherited from AuthorObject
 AuthorObject ()
 finalize ()
 setAuthorEmail ($email)
 getAuthorEmail ()
 setAuthorName ($name)
 getAuthorName ()
 x_instanceof ()
 isError ()
 getErrors ()
 resetErrors ()
 throwError ($errcode, $errstring, $errline=0, $errfile=0, $errtype=ERROR_NORMAL)
 throwErrorFromClass (&$class)
 errorHandler ($no, $str, $file, $line, $ctx)

Data Fields

 $objectID
 $authorID
 $rangeID
- Data Fields inherited from AuthorObject
 $errorArray
 $authorEmail
 $authorName
 $instanceof

Member Function Documentation

createNewID ( )

Creates a new ID public

Returns
string The new ID

Here is the caller graph for this function:

getAuthor ( )

Gets the authorname public

Returns
string The authorID

Here is the call graph for this function:

getAuthorID ( )

Gets the authorID public

Returns
string The authorID

Reimplemented in Vote.

getFullname ( )

Gets the full name of the author public

Returns
string The authorID

Here is the call graph for this function:

getObjectID ( )

Gets the objectID public

Returns
string The objectID

Here is the caller graph for this function:

getRangeID ( )

Gets the rangeID public

Returns
string The rangeID

Reimplemented in Vote, and Evaluation.

setAuthorID (   $authorID)

Sets the authorID public

Parameters
String$authorIDThe author ID

Reimplemented in Vote.

Here is the call graph for this function:

setObjectID (   $objectID)

Sets the objectID public

Parameters
String$objectIDThe object ID

Here is the call graph for this function:

Here is the caller graph for this function:

setRangeID (   $rangeID)

Sets the rangeID public

Parameters
String$rangeIDThe range ID

Reimplemented in Vote.

StudipObject (   $objectID = "")

Constructor public

Parameters
string$objectIDThe ID of an existing object

Here is the call graph for this function:

Here is the caller graph for this function:

Field Documentation

string $authorID

The unique ID of the author private

$objectID
string $rangeID

The unique range ID private


The documentation for this class was generated from the following file: