Stud.IP  3.1 Revision 48552
 All Data Structures Namespaces Files Functions Variables Groups Pages
User Class Reference
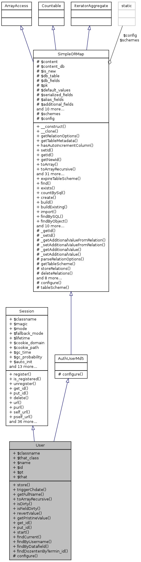
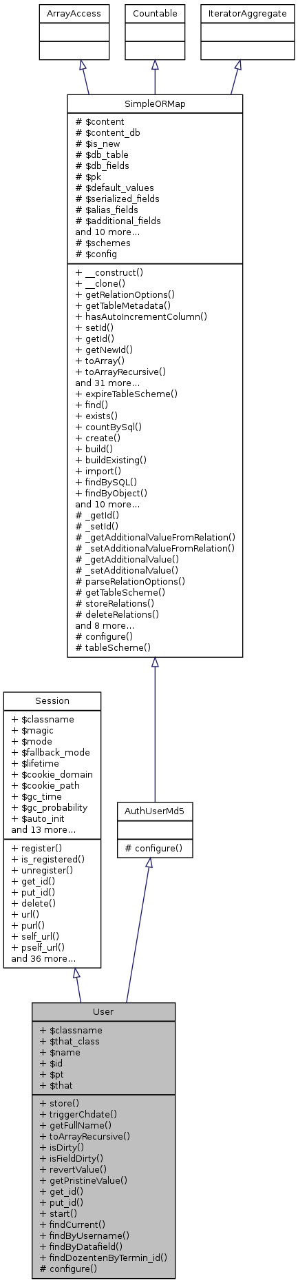
Inheritance diagram for User:
Inheritance graph
Collaboration diagram for User:
Collaboration graph

Public Member Functions

 store ()
 triggerChdate ()
 getFullName ($format="full")
 toArrayRecursive ($only_these_fields=null)
 isDirty ()
 isFieldDirty ($field)
 revertValue ($field)
 getPristineValue ($field)
 get_id ($id="")
 put_id ()
 start ($sid="")
- Public Member Functions inherited from Session
 register ($things)
 is_registered ($name)
 unregister ($things)
 delete ()
 url ($url)
 purl ($url)
 self_url ()
 pself_url ()
 hidden_session ()
 add_query ($qarray)
 padd_query ($qarray)
 serialize ($prefix, $str)
 get_lock ()
 release_lock ()
 freeze ()
 thaw ()
 reimport_get_vars ()
 reimport_post_vars ()
 reimport_cookie_vars ()
 reimport_any_vars ($arrayname)
 set_container ()
 set_tokenname ()
 release_token ()
 put_headers ()
 gc ()
 Session ()
 start ()
 name ($name= '')
 delete ()
 set_tokenname ()
 put_headers ()
 open ()
 close ()
 del ()
 freeze ($id=NULL, $sess_data=NULL)
 thaw ()
 gc ()
 set_container ()
 regenerate_session_id ($keep_session_vars=array())
 register ()
 is_registered ()
 unregister ()

Static Public Member Functions

static findCurrent ()
static findByUsername ($username)
static findByDatafield ($datafield_id, $value)
static findDozentenByTermin_id ($termin_id)

Data Fields

 $classname = "User"
 $that_class = "Session_sql"
 $name
 $id
 $pt = array()
 $that
- Data Fields inherited from Session
 $classname = "Session"
 $magic = ""
 $mode = "cookie"
 $fallback_mode
 $lifetime = 0
 $cookie_domain = ""
 $cookie_path = "/"
 $gc_time = 1440
 $gc_probability = 1
 $auto_init = ""
 $secure_auto_init = 1
 $allowcache = "no"
 $allowcache_expire = 1440
 $that_class = ""
 $name = ""
 $id = ""
 $that
 $pt = array()
 $in = false
 $cookiename
 $trans_id_enabled = true
 $module = 'user'
 $save_path

Static Protected Member Functions

static configure ($config=array())

Additional Inherited Members

- Protected Member Functions inherited from SimpleORMap
 _getId ($field)
 _setId ($field, $value)
 _getAdditionalValueFromRelation ($field)
 _setAdditionalValueFromRelation ($field, $value)
 _getAdditionalValue ($field)
 _setAdditionalValue ($field, $value)
 parseRelationOptions ($type, $name, $options)
 getTableScheme ()
 storeRelations ($only_these=null)
 deleteRelations ()
 initializeContent ()
 applyCallbacks ($type)
 registerCallback ($types, $cb)
 unregisterCallback ($types, $cb)
 cbAutoIncrementColumn ($type)
 cbAutoKeyCreation ()
 cbNotificationMapper ($cb_type)
 setSerializedValue ($field, $value)
- Protected Attributes inherited from SimpleORMap
 $content = array()
 $content_db = array()
 $is_new = true
 $db_table = ''
 $db_fields = null
 $pk = null
 $default_values = array()
 $serialized_fields = array()
 $alias_fields = array()
 $additional_fields = array()
 $relations = array()
 $has_many = array()
 $has_one = array()
 $belongs_to = array()
 $has_and_belongs_to_many = array()
 $registered_callbacks
 $known_slots = array()
 $reserved_slots = array('value','newid','iterator','tablemetadata', 'relationvalue','wherequery','relationoptions','data','new','id')
 $notification_map = array()
 $additional_data = array()
- Static Protected Attributes inherited from SimpleORMap
static $schemes = null
static $config = array()

Member Function Documentation

static configure (   $config = array())
staticprotected
Parameters
string$idprimary key of table

Reimplemented from AuthUserMd5.

static findByDatafield (   $datafield_id,
  $value 
)
static

returns an array of User-objects that have the given value in the given datafield.

Parameters
string$datafield_id
arrayof User

Here is the call graph for this function:

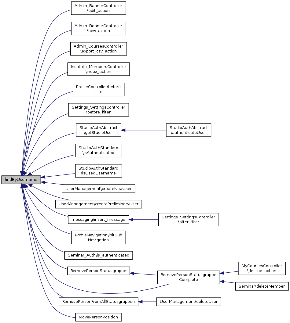
static findByUsername (   $username)
static

return user object for given username

Parameters
string$usernamea username
Returns
User

Here is the caller graph for this function:

static findCurrent ( )
static

Returns the currently authenticated user.

Returns
mixed User

Here is the caller graph for this function:

static findDozentenByTermin_id (   $termin_id)
static

Here is the call graph for this function:

get_id (   $id = "")

Reimplemented from Session.

Here is the caller graph for this function:

getFullName (   $format = "full")

returns the name in specified format (formats defined in $GLOBALS['_fullname_sql'])

Parameters
stringone of full,full_rev,no_title,no_title_rev,no_title_short,no_title_motto,full_rev_username
Returns
string guess what - the fullname

Here is the call graph for this function:

getPristineValue (   $field)

returns unmodified value of given field

Parameters
string$field
Exceptions
InvalidArgumentException
Returns
mixed

Reimplemented from SimpleORMap.

isDirty ( )

checks if at least one field was modified since last restore

Returns
boolean

Reimplemented from SimpleORMap.

Here is the caller graph for this function:

isFieldDirty (   $field)

checks if given field was modified since last restore

Parameters
string$field
Returns
boolean

Reimplemented from SimpleORMap.

put_id ( )

Reimplemented from Session.

revertValue (   $field)

reverts value of given field to last restored value

Parameters
string$field
Returns
mixed the restored value

Reimplemented from SimpleORMap.

start (   $sid = "")

Reimplemented from Session.

Here is the call graph for this function:

store ( )
See Also
SimpleORMap::store()

Reimplemented from SimpleORMap.

Here is the call graph for this function:

toArrayRecursive (   $only_these_fields = null)

returns data of table row as assoc array including related records with a 'has*' relationship recurses one level without param

$only_these_fields limits output for relationships in this way: $only_these_fields = array('field_1', 'field_2', 'relation1', 'relation2' => array('rel2_f1', 'rel2_f2', 'rel2_rel11' => array( rel2_rel1_f1) ) ) Here all fields of relation1 will be returned.

Parameters
mixed$only_these_fieldslimit returned fields
Returns
array

Reimplemented from SimpleORMap.

triggerChdate ( )
See Also
SimpleORMap::triggerChdate()

Reimplemented from SimpleORMap.

Field Documentation

$classname = "User"
$id
$name
$pt = array()
$that
$that_class = "Session_sql"

The documentation for this class was generated from the following files: