|
Stud.IP
3.1 Revision 48552
|

Public Member Functions | |
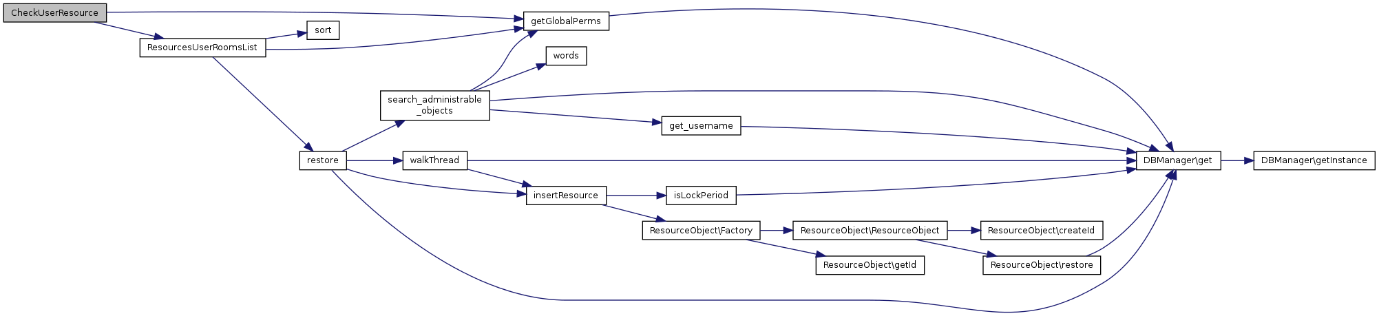
| CheckUserResource ($resource_id, $user_id=false) | |
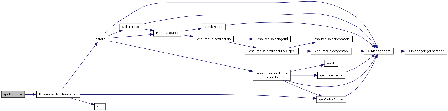
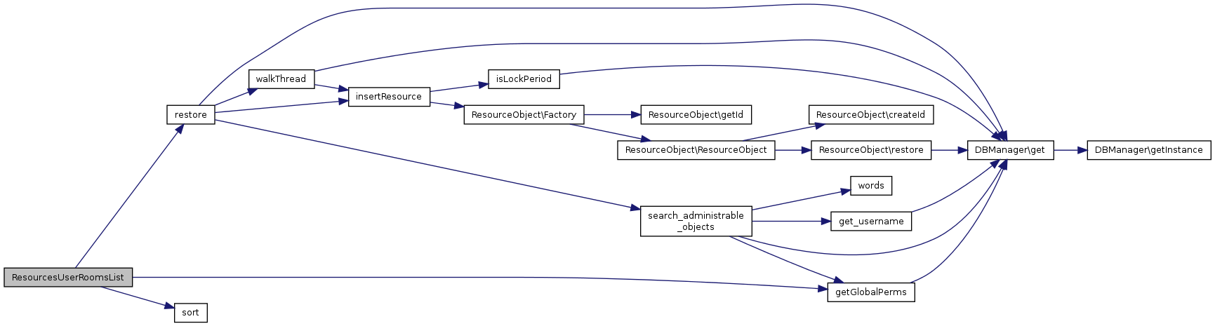
| ResourcesUserRoomsList ($user_id='', $sort=TRUE, $return_objects=TRUE, $only_rooms=TRUE) | |
| setReturnObjects ($value) | |
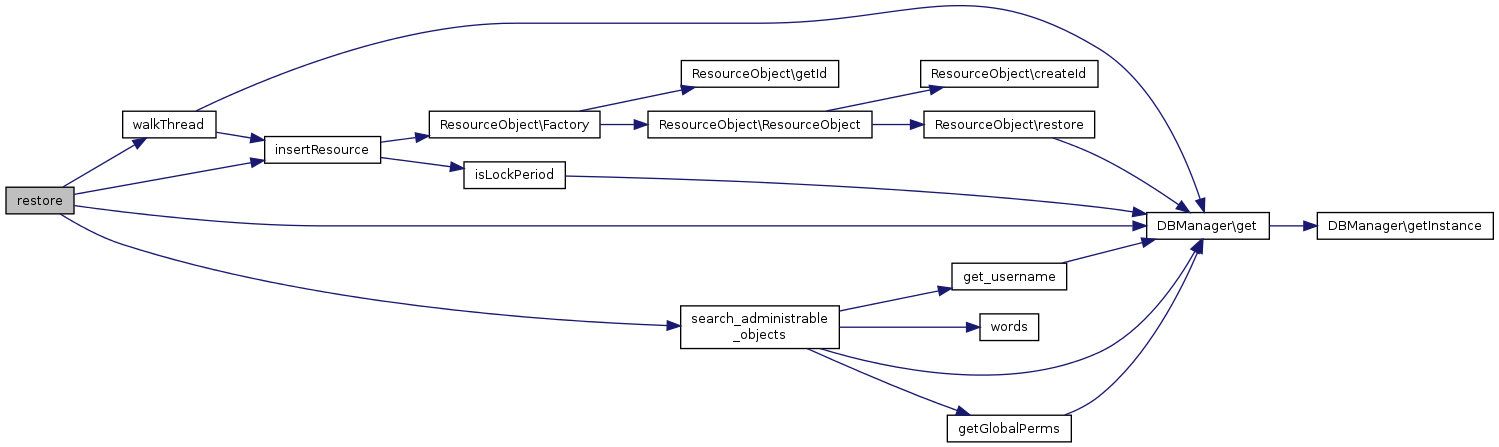
| walkThread ($resource_list) | |
| insertResource ($resource_id, $name, $lockable=false) | |
| restore () | |
| getRooms () | |
| numberOfRooms () | |
| roomsExist () | |
| checkResource ($resource_id) | |
| next () | |
| reset () | |
| sort () | |
Static Public Member Functions | |
| static | getInstance ($user_id, $sort=true, $return_objects=true, $only_rooms=true) |
Data Fields | |
| $user_id | |
| $resources = array() | |
| $return_objects | |
| $only_rooms | |
| checkResource | ( | $resource_id | ) |
| CheckUserResource | ( | $resource_id, | |
$user_id = false |
|||
| ) |



| getRooms | ( | ) |
| insertResource | ( | $resource_id, | |
| $name, | |||
$lockable = false |
|||
| ) |


| next | ( | ) |
| numberOfRooms | ( | ) |
| reset | ( | ) |
| ResourcesUserRoomsList | ( | $user_id = '', |
|
$sort = TRUE, |
|||
$return_objects = TRUE, |
|||
$only_rooms = TRUE |
|||
| ) |


| restore | ( | ) |


| roomsExist | ( | ) |
| setReturnObjects | ( | $value | ) |
| sort | ( | ) |

| walkThread | ( | $resource_list | ) |


| $only_rooms |
| $resources = array() |
| $return_objects |